Студопедия

Главная страница Случайная страница

КАТЕГОРИИ:

АвтомобилиАстрономияБиологияГеографияДом и садДругие языкиДругоеИнформатикаИсторияКультураЛитератураЛогикаМатематикаМедицинаМеталлургияМеханикаОбразованиеОхрана трудаПедагогикаПолитикаПравоПсихологияРелигияРиторикаСоциологияСпортСтроительствоТехнологияТуризмФизикаФилософияФинансыХимияЧерчениеЭкологияЭкономикаЭлектроника






Программирование ПЛК на языке IL.

ЛАБОРАТОРНАЯ РАБОТА 3

Тема: Система автоматического регулирования тепловой пушки.

Цель работы: Изучить принципы составления прикладных программ для

промышленных логических контроллеров на языке IL пакета CoDeSys.

Задачи:

1.Разработать принципиальную электрическую схему автоматического управления технологической установкой.

3.Разработать алгоритм работы блока управления.

4.Разработать прикладную программу для ПЛК в среде codesys.

5.Протестировать работу схемы.

 

Объект исследования: Система автоматического регулирования тепловой пушки.

 

Предмет исследования: Воздух вентилятором 1 прогоняется через тепловую пушку. В зависимости от установки температуры включается определенное количество нагревательных элементов 2. Следует учесть, что нагревательные элементы не должны работать при выключенном вентиляторе. 3-измеритель температуры.

 

Методология: Язык IL (Instruction list) дословно — список инструкций.Это типичный ассемблер с аккумулятором и переходами по меткам. Набор инструкций стандартизован и не зависит от конкретной целевой платформы. В данной работе применяется метод программирования, в основе которого лежит понятие алгоритма, т.е. набора инструкций, описывающих порядок действий для достижения результата решения задачи за конечное число действий. Все программы разрабатываются в среде codesys.

 

Электрическая принципиальная схема тепловой пушки.

 

 

Рисунок 1- Схема электрическая принципиальная

 

 

Описание схемы.

ЕК1, ЕК2- нагреватели;

М1- двигатель;

SK1- термоограничитель;

SK2- терморегулятор;

SA1.1, SA1.2, SA1.3- переключатели режимов (сеть, нагреватели).

 

 

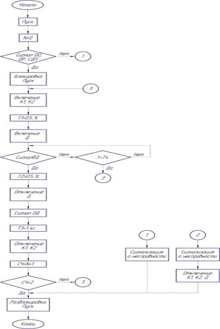
Построение алгоритма работы блока управления.

 

Рисунок 2- Алгоритм работы блока управления

 

Программа на языке IL в среде CODESYS.

Листинг программы на языке IL.

Метки Операторы Операнды Комментарии
  LD Voltage (*Загрузить Voltage в аккумулятор*)
  GT   (*Если > 220*)
  JMPCN М1 (*Перейти к метке, если " > 220" не верно*)
  LD Current (*Загрузить Current в аккумулятор*)
  SUB   (*Вычесть из аккумулятора 10 *)
  ST Current (*Присвоить Current значен. аккумулятора*)
M1: LD   (*Загрузить в аккумулятор значение " 0" *)
  ST Out (*Присвоить Out значение аккумулятора*)

 

 

Отчет.

1. Включили компьютер.

2. Запустили пакет CoDeSys.

3. Создали проект программы. При создании проекта использовали язык релейных диаграмм IL.

4. Выбрали тип контроллера, PLC150.U-L.

5. Изучили принципы составления прикладных программ для

промышленных логических контроллеров на языке IL пакета CoDeSys.

6. На основании заданной технологической схемы и описания технологического процесса разработали:

- принципиальную электрическую схему автоматического управления

технологической установки;

-алгоритм работы блока управления;

- прикладную программу для ПЛК.

7. Дали описание работы принципиальной схемы.

8. Запустили программу на исполнение.

9. Протестировали работу схемы под управлением компьютера.

10. По завершению эксперимента остановили коммутационную программу.

Вывод: Изучили принципы составления прикладных программ для

промышленных логических контроллеров на языке IL пакета CoDeSys.

Создали проект программы. Разработали алгоритм работы блока управления.

Разработали алгоритм работы блока управления. Протестировали работу схемы под управлением компьютера.

 

<== предыдущая лекция | следующая лекция ==>
Программирование ПЛК на языке ST. | Программирование ПЛК на языке FBD.
Поделиться с друзьями:

mylektsii.su - Мои Лекции - 2015-2026 год. (0.425 сек.)Все материалы представленные на сайте исключительно с целью ознакомления читателями и не преследуют коммерческих целей или нарушение авторских прав Пожаловаться на материал