Студопедия

Главная страница Случайная страница

КАТЕГОРИИ:

АвтомобилиАстрономияБиологияГеографияДом и садДругие языкиДругоеИнформатикаИсторияКультураЛитератураЛогикаМатематикаМедицинаМеталлургияМеханикаОбразованиеОхрана трудаПедагогикаПолитикаПравоПсихологияРелигияРиторикаСоциологияСпортСтроительствоТехнологияТуризмФизикаФилософияФинансыХимияЧерчениеЭкологияЭкономикаЭлектроника






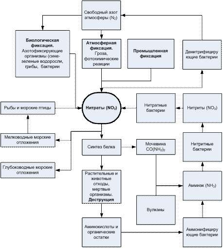
Круговорот азота






Запас азота (N2) в атмосфере огромен (78% от ее объема). Однако растения поглощать свободный азот не могут, а только в связанной форме, в основном в виде NH4+ или NO3.

Азот имеет газо­образный резервный фонд, который находится в атмосфере. Между резервным и обменным фондами постоянно осуще­ствляется обмен элементов и обеспечивается непрерывная связь (рис.).

Круговорот азота

Из резервного фонда азот включается в обменный фонд тремя путями:

Атмосферная фиксация. Под действием атмосфер­ных электрических разрядов часть азота взаимодействует с кислородом с образованием оксида и диоксида азота, кото­рые растворяются в водяных парах и в виде азотистой и азот­ной кислот попадают в почву. В почве образуются нитра­ты, которые поглощаются растениями и включаются в био­логический круговорот.

Биологическая фиксация. В основном азот из резервно­го фонда вовлекается в обменный фонд азотфиксирующими бактериями, которые переводят его в доступные для расте­ний формы.

Промышленная фиксация. С наступлением промышлен­ной революции человек научился с помощью техники пре­вращать газообразный азот в минеральные азотные удобре­ния, которые после внесения в почву усваиваются растения­ми в аммиачной и нитратной форме.

Свободный азот из атмосферы связывают азотфиксирующие бактерии и переводят его в доступные растениям формы. Важнейшую роль среди азотфиксирующих организмов играют бактерии из рода Rhizobium, живущие в клубеньках на корнях бобовых растений. В растениях азот закрепляется в органическом веществе (в белках, нуклеиновых кислотах и пр.) и передается по цепям питания. Азотфиксирующие организмы ежегодно улавливают 5, 4× 1010 т азота.

После отмирания живых организмов, редуценты минерализуют органические вещества и превращают их в аммонийные соединения, нитраты, нитриты, а также в свободный азот, который возвращается в атмосферу.

Нитраты и нитриты хорошо растворимы в воде и могут мигрировать в подземные воды и растения и передаваться по пищевым цепям. Если их количество излишне велико, что часто наблюдается при неправильном применении азотных удобрений, то происходит загрязнение вод и продуктов питания, и вызывает заболевания человека.

Пополнение резервного фонда из обменного фонда про­исходит путем денитрификации, которую осуществляют де­нитрифицирующие бактерии. Часть азота из обменного фон­да смывается с поверхностным стоком в море, где он включа­ется в морские организмы или мелководные отложения. Часть его через живые организмы возвращается в биологический круговорот, а часть переходит в глубоководные отложения -это полные и окончательные потери элемента.

Люди научились создавать искусственные экосистемы, выращивая урожаи кукурузы, пшеницы и других зерновых культур без участия бобовых. При этом азот воздуха фиксируется на химических заводах. Искусственно полученные аммоний и нитрат представляют собой основные ингредиенты минеральных удобрений. Однако их высокая цена вынуждает специалистов реконструировать естественные условия, чередуя в севообороте бобовые и остальные культуры.


Поделиться с друзьями:

mylektsii.su - Мои Лекции - 2015-2026 год. (2.139 сек.)Все материалы представленные на сайте исключительно с целью ознакомления читателями и не преследуют коммерческих целей или нарушение авторских прав Пожаловаться на материал