Студопедия

Главная страница Случайная страница

КАТЕГОРИИ:

АвтомобилиАстрономияБиологияГеографияДом и садДругие языкиДругоеИнформатикаИсторияКультураЛитератураЛогикаМатематикаМедицинаМеталлургияМеханикаОбразованиеОхрана трудаПедагогикаПолитикаПравоПсихологияРелигияРиторикаСоциологияСпортСтроительствоТехнологияТуризмФизикаФилософияФинансыХимияЧерчениеЭкологияЭкономикаЭлектроника






Желаем успеха! 1. Найдите значение выражения .






Часть1

Модуль «Алгебра»

1. Найдите значение выражения .

Ответ: __________________________________________

 

2. На координатной прямой отмечены точки m и n. Расположите в порядке возрастания числа 1, .

1) 2) 3) 4)

 

Ответ:

 

3. Какое из чисел является рациональным?

 

1) 2) 3) 4)

 

Ответ:

 

4. Решите уравнение (4x-1)(x+3)= -4x-3

 

Ответ: __________________________________________

 

5. Установите соответствие.

А Б В
     

Ответ:

 

6. Найдите сумму 7-ми первых членов геометрической прогрессии, если 1-ый ее член равен 2 (два), а знаменатель прогрессии равен -2(минус два)

 

Ответ: __________________________________________

 

7. Найдите значение выражения при m= -4, a= -2, c=3

Ответ: __________________________________________

 

8. Решите систему неравенств

1)

2)

3)

4) Решений нет

 

Ответ:

 

Модуль «Геометрия»

9. В треугольнике KMP внешний угол при вершине М равен 120°, внешний угол при вершине К равен 76°. Найдите градусную меру угла МРК.

Ответ: __________________________________________

 

10. Найдите радиус вписанной в прямоугольный треугольник окружность, если катеты равны 6 см и 8 см.

 

Ответ: __________________________________________

 

11. Найдите площадь трапеции.

Ответ: __________________________________________

 

12. Найдите тангенс угла АОВ.

Ответ: __________________________________________

13. Укажите номера верных утверждений.

 

1) Если два угла одного треугольника равны двум углам другого треугольника, то такие треугольники подобны

2) В треугольнике против большего угла лежит меньшая сторона

3) Противоположные стороны параллелограмма попарно равны и параллельны

4) Сумма острых углов прямоугольного треугольника равна 180°.

 

Ответ: __________________________________________

 

Модуль «Реальная математика»

 

14. Для изготовления выставочных витрин требуется заказать 76 одинаковых стекол в одной из 3-х фирм. Площадь каждого стекла 1, 2 . В таблице приведены цены на стекло, а также на резку стекол и шлифовку края. У какой фирмы самый дешевый заказ?

 

Фирма Цена стекла (руб. за 1 ) Резка и шлифовка (руб. за одно стекло)
А    
Б    
В    

 

1) А 2) Б 3) В 4) А и В

Ответ:

 

15. На рисунке показано изменение температуры воздуха на протяжении трех суток. По горизонтали указывается дата и время суток, по вертикали – значение температуры в градусах Цельсия. Определите по рисунку, в какое время суток 13 декабря температура была наибольшей. Ответ дайте в часах.

Ответ: __________________________________________

 

 

16. Для привлечения клиентов владельцы медицинского центра снизили стоимость услуг на 20 %. По окончании акции они вернулись к начальным расценкам. На сколько процентов для этого они повысили стоимость услуг в центре.

 

Ответ: __________________________________________

 

17. На фонарном столбе на высоте 6 метров закреплена лампа. Девочка стоит в 3 шагах от столба. Длина ее тени равна 1 шагу. Найдите рост девочки в сантиметрах.

 

Ответ: __________________________________________

 

18.

 

Ответ: __________________________________________

 

19. Из каждых 500 продаваемых телефонов в среднем 4 неисправных. Какова вероятность покупки исправного телефона.

 

Ответ: __________________________________________

 

20. Расстояние (в км) от наблюдателя, находящегося на небольшой высоте метров над землей, до наблюдаемой им линии горизонта вычисляется по формуле, где R = 6400 км- радиус Земли. На каком расстоянии наблюдатель видит горизонт, если он находится на высоте 1, 25 м? Ответ выразите в км.

 

Ответ: __________________________________________

 

Часть 2

Модуль «Алгебра»

21. Решите неравенство .

 

22. Теплоход идет по течению реки в 5 раз медленнее, чем скутер против течения, а по течению скутер идет в 9 раз быстрее, чем теплоход против течения. Во сколько раз собственная скорость скутера больше собственной скорости теплохода?

 

23. Постройте график функции y= и найдите, при каких значения

n прямая y=n пересекает построенный график ровно в трех точках.

 

Модуль «Геометрия»

 

24. Высота, проведенная к гипотенузе прямоугольного треугольника, делит ее на отрезки 4 и 9. найдите площадь треугольника.

 

25. Докажите, что середины сторон произвольного четырехугольника являются вершинами параллелограмма.

 

26. Периметр прямоугольного треугольника равен 50, а радиус вписанной окружности 4. Найдите радиус описанной окружности

 

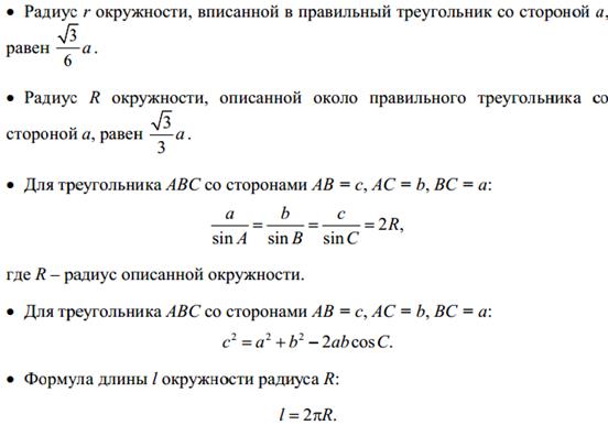
Справочный материал

Алгебра

 

 

Геометрия


Поделиться с друзьями:

mylektsii.su - Мои Лекции - 2015-2026 год. (1.943 сек.)Все материалы представленные на сайте исключительно с целью ознакомления читателями и не преследуют коммерческих целей или нарушение авторских прав Пожаловаться на материал