Студопедия

Главная страница Случайная страница

КАТЕГОРИИ:

АвтомобилиАстрономияБиологияГеографияДом и садДругие языкиДругоеИнформатикаИсторияКультураЛитератураЛогикаМатематикаМедицинаМеталлургияМеханикаОбразованиеОхрана трудаПедагогикаПолитикаПравоПсихологияРелигияРиторикаСоциологияСпортСтроительствоТехнологияТуризмФизикаФилософияФинансыХимияЧерчениеЭкологияЭкономикаЭлектроника






Надписи на креслення ДП






В технічних кресленнях плати повинні вказуватися такі відомості:

v Плату виготовляють методом...(вказати метод);

v Плата повинна відповідати...(вказати ГОСТ);

v Крок координатної сітки...(вказати крок);

v Конфігурацію провідників витримувати по координатній сітці з відхиленням на кресленні на ”+” ”-”...(вказати величину відхилення: 1, 5; 1, 0 або 0, 5 мм.);

v Форма контактної площадки...(вказується форма: кругла діаметром...мм, або прямокутна форма...мм, чи будь-яка інша);

v Маркувати фарбою МКЖ або МКЄБ шрифтом...(вказати розмір шрифту);

v Електричний контроль плати проводиться по таблиці...(вказати таблицю).

Хід роботи

1. Згідно свого варіанту вибрати принципову електричну схему.

2. З довідникової літератури по ЕРЕ, вибрати і зобразити геометричні розміри всіх радіоелементів PEА, які використані у принциповій електричній схемі.

3. Провести компонований розрахунок блоків РЕА(теоретичні відомості пункт 2)

4. Виходячи з принципу модельної компоновки PEА на ДП провести трасування друкованих провідників відповідно до електричних зв’язків на принциповій електричній схемі і вибрати габаритні розміри ДП згідно діючих стандартів (теоретичні відомості пункт 5).

5. Накреслити з вибраним кроком координатної сітки вигляд змонтованого виробу в двох проекціях - зверху і збоку, вказати назву ЕРЕ і розміри ДП на аркуші або міліметровому папері формату А4 з кутовим штампом розміром 185 Х 55 мм. (Аналогічно до рисунку 1).

6. Показати таблицю умовних позначень діаметрів монтажних отворів, які використовуються на кресленні ДП (теоретичні відомості таблиця 5), а також вказати надписи на кресленні ДП (теоретичні відомості пункт 6).

7. Розробити специфікацію елементів.

8. Зробити висновок.

Завдання практичної роботи

Виконати трасування друкованих провідників відповідно до електричних зв’язків на принциповій електричній схемі.

 

 

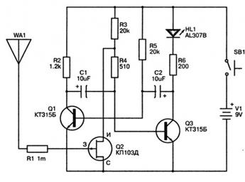
Варіант№1

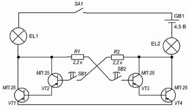
Варіант №2

Варіант №3

Варіпнт№4


Варіант №5

Варіант№6

Варіант №7

Варіант 8

Варіант№9

Варінт №10

Варіант №11


Варіант№12

Варіант№13

Варіант№14

Варіант№15


Поделиться с друзьями:

mylektsii.su - Мои Лекции - 2015-2026 год. (1.633 сек.)Все материалы представленные на сайте исключительно с целью ознакомления читателями и не преследуют коммерческих целей или нарушение авторских прав Пожаловаться на материал