Студопедия

Главная страница Случайная страница

КАТЕГОРИИ:

АвтомобилиАстрономияБиологияГеографияДом и садДругие языкиДругоеИнформатикаИсторияКультураЛитератураЛогикаМатематикаМедицинаМеталлургияМеханикаОбразованиеОхрана трудаПедагогикаПолитикаПравоПсихологияРелигияРиторикаСоциологияСпортСтроительствоТехнологияТуризмФизикаФилософияФинансыХимияЧерчениеЭкологияЭкономикаЭлектроника






Описание






Модуль Ke-USB24A предназначен для сопряжения внешних цифровых и аналоговых устройств, датчиков и исполнительных механизмов с компьютером через шину USB. Определяется как дополнительный (виртуальный) COM порт. Модуль имеет 24 дискретные линии ввода/вывода (либо лог. 0 либо лог. 1) с возможностью настройки направления передачи данных (вход/выход) и встроенный 10-ти разрядный АЦП. Для управления модулем предусмотрен набор текстовых команд управления (KE – команды).

Отличительные особенности:

· интерфейсный модуль для сопряжения по шине USB

· определяется ОС Windows/Linux как виртуальный COM порт

· не требует дополнительных схемных элементов, сразу готов к работе

· 24 дискретные линии ввода/вывода с возможностью независимой настройки направления передачи данных (вход/выход) и сохранения настроек в энергонезависимой памяти модуля

· встроенный 10-ти разрядный АЦП с гарантированной частотой дискретизации до 400 Гц.

· динамический диапазон напряжения входного аналогового сигнала для АЦП от 0 до 5 В

· набор готовых текстовых команд управления высокого уровня (KE – команды)

· удобный форм-фактор в виде модуля с DIP-колодкой и разъемом USB-B

· возможность питания как от шины USB так и от внешнего источника питания (режим выбирается джампером на плате)

· возможность сохранения данных пользователя в энергонезависимой памяти модуля (до 32 байт)

· возможность изменения строкового дескриптора USB устройства

· каждый модуль имеет уникальный серийный номер доступный программно

· поддержка ОС Windows XP 32/64 bit, Vista 32/64 bit и Windows 7 32/64 bit

· поддержка OS Linux

Вроде бы это то, что нам нужно, НО… цена этого чуда начинается от $40. Наверно у вас уже пропало желание его покупать))).

Давайте лучше сами соберем подобный модуль, только чтобы он был доступный даже голодному студенту!

Из обязательных критериев: дешевизна и легко доступность компонентов, простота сборки.

В качестве микроконтроллера возьмем широко распространенный Atmega8 (без индекса L в конце). Характеристики нашего модуля будут такие:

· Подключение к ПК через USB.

· определяется ОС Windows как USB HID устройство, не требующее драйверов.

· Сразу готов к работе.

· 7 линий вывода с логическим состоянием (активен/неактивен).

· 2 линии вывода с плавным управлением напряжения от минимума до максимума. Только это не ЦАП(цифрово-аналоговый преобразоватль) а ШИМ (широтно-импульсная модуляция). Но с помощью фильтра можно легко превратить в ЦАП.

· 7 линий ввода с логическим состоянием (активен/неактивен).

· 1 АЦП(аналогово-цифровой преобразователь) с возможностью подключения внешнего источника опорного напряжения (ИОН).

· Возможность заливать новую прошивку прямо через USB.

Почему я выбрал именно HID а не виртуальный COM порт (CDC)? Во первых, не нужны драйвера, во вторых – HID в несколько раз меньше грузит микроконтроллер чем CDC, так как данные запрашиваются не постоянно, а только тогда, когда этого требует хост (компьютер), и вообще, COM порт уже отмирает, сейчас аппаратных COM портов уже практически нет, остались только виртуальные. Логические линии вывода предназначены для управления только двумя состояниями – включенный или выключенный, при выключенном на выходе (ножке микроконтроллера) будет 0В при включенном – 5В, сюда вы можете подключить просто светодиод и управлять ним с ПК, а можете подключить реле (через транзистор) и управлять более мощной нагрузкой (освещение и т.д.). Линии вывода с регулировкой напряжения(ШИМ выход) позволяют плавно менять напряжение на ножке микроконтроллера от 0В до +5В с шагом 5/1024В. Линии ввода с логическим состоянием предназначены для мониторинга состояния кнопок, ключей и т.д. Когда линия замкнута на землю (корпус, GND), ее состояние = 0, если не замкнута – 1. АЦП позволяет измерять напряжение, сюда можно подключить потенциометр, аналоговый термодатчик, или еще что то, только напряжение, на этой ножке не должно превышать напряжение питания. В качестве источника опорного напряжения для АЦП можно использовать как внешний ИОН, так и напряжение питания модуля. Чтобы при перепрошивке не приходилось подключать микроконтроллер к программатору, сделаем возможность заливки прошивки прямо через USB, без использования внешнего программатора.

 

Схема устройства:

 

Рисунок 8 схема устройства компьютерного управления прибором Atmega8

 

Как видите, схема достаточно проста, только коннекторы я прикрепил на схеме не по порядку, это потому что у Atmega8 ножки каждого порта почему то расположены в разброс, зато на самой плате будет выглядеть красиво.

 

Печатная плата:

 

Рисунок 9 печатная плата микроконтроллера Atmega8

 

Ну и в результате получилось вот что:

Рисунок 10 Плата микроконтроллера Atmega8 вид снизу и сверху

 

Теперь разберемся что куда будем подключать.

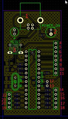
Рисунок 11 Описание уплавляющих микросхем

1. USB – Порт. Думаю его все знают.

2. Индикатор питания.

3. Кнопка сброса (перезагрузка).

4. Логический вход 1.

5. Логический вход 2.

6. Логический вход 3.

7. Логический вход 4.

8. Логический вход 5.

9. Логический вход 6.

10. Логический вход 7.

11. Вход АЦП.

12. Вход для подключения ИОН.

13. Этот контакт подключен к питанию устройства. Замкните перемычкой 12 и 13 контакты чтобы напряжение ИОНа было равно напряжения питания.

14. Логический выход 1.

15. Логический выход 2.

16. ШИМ выход 1.

17. ШИМ выход 2.

18. Логический выход 3.

19. Логический выход 4.

20. Логический выход 5.

21. Логический выход 6.

22. Логический выход 7.

Что такое GND?

Даже начинающий радиолюбитель знает что такое GND, но некоторым людям это кажется страшным буквами. GND – это, так сказать, общий контакт. Его еще называют землей и массой. Провод обычно черного света (иногда белого или еще какого нить). GND также подключается к металлическому корпусу устройства. На плате в большинстве случаев все свободное место заполняет GND в виде больших полигонов. На нашем модуле есть полигоны в виде сеточки, они так же соединяются с корпусом USB – разъема.


Поделиться с друзьями:

mylektsii.su - Мои Лекции - 2015-2026 год. (1.143 сек.)Все материалы представленные на сайте исключительно с целью ознакомления читателями и не преследуют коммерческих целей или нарушение авторских прав Пожаловаться на материал