Студопедия

Главная страница Случайная страница

КАТЕГОРИИ:

АвтомобилиАстрономияБиологияГеографияДом и садДругие языкиДругоеИнформатикаИсторияКультураЛитератураЛогикаМатематикаМедицинаМеталлургияМеханикаОбразованиеОхрана трудаПедагогикаПолитикаПравоПсихологияРелигияРиторикаСоциологияСпортСтроительствоТехнологияТуризмФизикаФилософияФинансыХимияЧерчениеЭкологияЭкономикаЭлектроника






Классификация принтеров. Классификация принтеров






Принтеры и плоттеры

Классификация принтеров

Принтеры (print – печатать, используется также термин «печатающие устройства») – устройства, предназначенные для вывода текстов, графиков, изображений и фиксации их на бумаге, специальной пленке.

Принтеры можно классифицировать по целому ряду признаков: по технологии вывода и фиксации изображения, по скорости печати, по разрешению, с которым принтер способен наносить на бумагу точки изображения, по размерам бумажного носителя.

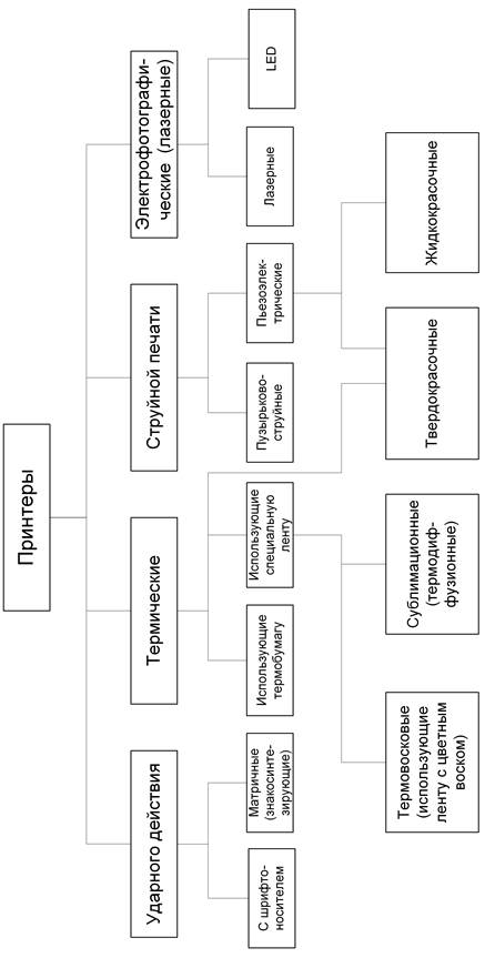
Наиболее важное значение имеет классификация по технологии печати. Это связано с тем, что технология печати определяет и все остальные характеристики принтера. Классификация принтеров по технологии печати приведена на рис. 3.1.

В принтерах ударного действия нанесение изображения на бумагу или иной носитель осуществляется посредством удара литерой через красящую ленту. Основные преимущества такой технологии – низкая стоимость расходных материалов, возможность печати на самых разнообразных материалах, возможность одновременного получения оригинала и точных его копий.

Основным недостатком принтеров этого типа являются высокий уровень шума, низкое качество печати изображений, недостижимость качественной цветной печати.

В этой группе принтеров можно выделить две основных разновидности, различающихся конструкцией печатающей головки: принтеры со шрифтоносителями и матричные принтеры.

Принтеры со шрифтоносителями содержат набор литер, которые, ударяя по красящей ленте, наносят изображение на носитель. Преимуществом таких принтеров является высокое качество печати одного шрифта и одного размера (при использовании высококачественной красящей ленты оно может приближаться к типографскому). До появления принтеров, способных оперативно распечатать с высоким качеством документы, такие печатающие устройства использовались для подготовки оригиналов для оперативного размножения. Основной недостаток, ограничивший развитие этих принтеров, – невозможность оперативной смены шрифта и распечатки графических данных. В настоящее время принтеры такого типа не выпускаются.

Рис.5.1. Классификация современных принтеров по технологии печати

Матричные принтеры ударного действия наносят изображение на бумагу или иной носитель путем удара через красящую ленту специальными иголками, расположенными в виде ряда или прямоугольника (матрицы). Поскольку выводимые символы образуются одновременными ударами по ленте некоторой комбинацией иголок, в принтерах данного типа можно получить при печати шрифты различного начертания и размера, а также сложные изображения. Однако при данной технологии невозможно получить качественную цветную печать, да и символьную также. Матричные (называемые еще игольчатыми) принтеры (Dot Matrix Printer) долгое время являлись стандартным устройством вывода для РС. Достоинства этих принтеров определяются, в первую очередь, их универсальностью, которая заключается в способности работать с любой бумагой, а также низкой стоимостью печати. Если необходим принтер, который должен целый день без перерыва печатать различные формуляры, то целесообразно использовать именно матричный принтер. Матричный принтер может иметь либо печатающую головку, либо печатающую планку (в последнем случае принтер называют строчным). В печатающей планке строчного принтера размещено столько иголок, сколько необходимо для формирования матрицы строки. Поэтому строка печатается целиком за один такт, что дает скорость печати до 1500 строк в минуту (примерно 20 страниц в минуту).

Этот тип принтеров обеспечивает механическое копирование с помощью копировальной бумаги, что делает их востребованными в банках.

При струйной печати изображение формируется из капель краски, каким-либо образом доставляемых на бумагу или иной носитель. Струйные принтеры обеспечивают относительно матричных высокое качество печати. При использовании данной технологии легко организовать цветную печать. Струйные принтеры работают практически бесшумно, могут печатать не только на бумаге, но и на специальных пленках для проекторов или для последующего перевода изображения на ткань. Несмотря на дорогие расходные материалы, струйные принтеры являются очень распространенными.

Термические принтеры разделяются на две группы: использующие специальную термобумагу; осуществляющие доставку красителя на обычную (не покрытую специальным слоем) бумагу.

В термических принтерах, использующих специальную термобумагу, в печатающей головке устанавливаются нагревательные элементы, которые нагревают нужные точки на бумаге. Бумага покрыта пленкой, в которой находятся компоненты красителя. В точке нагревания компоненты вступают в реакцию, в результате которой образуется видимое вещество – точка. В настоящее время они применяются для печати товарных этикеток со штрих-кодами, в факсимильных аппаратах, в контрольно-кассовых аппаратах, POS-терминалах, копи-досках, принтерах для ноутбуков и карманных ПК. Такие принтеры имеют низкое разрешение и малую скорость печати.

Развитием этой технологии стали твердочернильные (твердокрасочные), термовосковые и сублимационные принтеры. Твердочернильные принтеры используют струйный перенос расплавленного красителя (поэтому мы их отнесли также и к струйным принтерам).

Общим для двух последних технологий является нагрев красителя и перенос его на бумагу в жидкой или газообразной форме. Термовосковые принтеры переносят краситель, растворенный в воске, на бумагу, нагревая ленту с цветным воском. В сублимационных принтерах краситель, нанесенный на специальную ленту, нагревается в нужных точках и, испаряясь, переносится на специальную бумагу, способную поглотить (адсорбировать) этот пар. Эти принтеры позволяют получить очень качественную цветную печать, поэтому их называют также цветными принтерами высокого класса. Они получают все более широкое распространение (например, для печати фото, полученных цифровыми камерами).

В электрофотографических принтерах на специальном светочувствительном барабане формируется скрытое электростатическое (в виде заряда) изображение, далее следует проявление изображения с помощью красящего порошка (тонера) и перенос тонера на бумагу. По способу формирования скрытого изображения различают две разновидности электрофотографических принтеров: лазерные принтеры (иногда их называют собственно лазерные принтеры), принтеры на светодиодах (LED-принтеры).

В лазерных принтерах изображение формируется на барабане при помощи одного лазерного луча, построчно сканирующего поверхность барабана и изменяющего свою яркость для формирования темных и светлых участков скрытого изображения. Для такого вывода изображения на нужный участок барабана осуществляется синхронизация движения луча и вывода данных.

В LED-принтерах изображение формируется на барабане не одним лучом, а лучами от линейки светодиодов, расположенных параллельно оси барабана.

Электрофотографические принтеры могут распечатывать как текстовую, так и графическую информацию, дают качество печати, сравнимое с типографским, имеют максимальную для принтеров скорость печати. При этом электрофотографические принтеры являются самыми дорогими среди аналогичных по формату принтеров других типов, однако стоимость расходных материалов и большой срок службы дают минимальную стоимость отпечатанного листа.


Поделиться с друзьями:

mylektsii.su - Мои Лекции - 2015-2026 год. (0.357 сек.)Все материалы представленные на сайте исключительно с целью ознакомления читателями и не преследуют коммерческих целей или нарушение авторских прав Пожаловаться на материал