Студопедия

Главная страница Случайная страница

КАТЕГОРИИ:

АвтомобилиАстрономияБиологияГеографияДом и садДругие языкиДругоеИнформатикаИсторияКультураЛитератураЛогикаМатематикаМедицинаМеталлургияМеханикаОбразованиеОхрана трудаПедагогикаПолитикаПравоПсихологияРелигияРиторикаСоциологияСпортСтроительствоТехнологияТуризмФизикаФилософияФинансыХимияЧерчениеЭкологияЭкономикаЭлектроника






Применение интерференции






 

1)Явление интерференции обусловлено волновой природой света; его количественные закономерности зависят от длины волны. Поэтому это явление применяется для подтверждения волновой природы света и для измерения длин волн (интерференционная спектроскопии).

 

2)Явление интерференции применяется также для улучшения качества оптических приборов (просветление оптики) и получения высокоотражающих покрытий. Так как современные объективы содержат большое количество линз, то число отражений в них велико, а поэтому велики и потери светового потока. Таким образом, интенсивность прошедшего света ослабляется, и светосила оптического прибора уменьшается. Кроме того, отражения от поверхностей линз приводят к возникновению бликов, что часто (например, в военной технике) демаскирует положение прибора.

https://www.ligis.ru/effects/technics/126/index.htm

 

3)Явление интерференции также применяется в очень точных измерительных приборах, называемых интерферометрами. Все интерферометры основаны на одном и том же принципе и различаются лишь по своей конструкции.

Принцип действия интерферометра заключается в следующем: пучок электромагнитного излучения (света, радиоволн и т. п.) с помощью того или иного устройства пространственно разделяется на два или большее количество когерентных пучков. Каждый из пучков проходит различные оптические пути и возвращается на экран, создавая интерференционную картину, по которой можно установить смещение фаз пучков.

 

А)Интерферометр Бейтса применяется для контроля качества отражающих поверхностей зеркал телескопов.

https://www.ligis.ru/effects/technics/175/index.htm

 

Б)Интерферометр Кюстерса предназначен для измерения толщины тонких прозрачных объектов или неровностей зеркал.

https://www.ligis.ru/effects/technics/178/index.htm

 

В)Интерферометр Майкельсона для различных применений в случае, когда пространственное совмещение объектов, порождающих интерферирующие волны невозможно, или в силу каких-то причин нежелательно.

https://www.ligis.ru/effects/science/114/index.htm

 

4) Явление интерференции волн, рассеянных от некоторого объекта (или прошедших через него) с «опорной» волной, лежит в основе голографии (в т.ч. оптической, акустической или СВЧ-голографии)

 

5)Интерференционные волны от отдельных «элементарных» излучателей используются при создании сложных излучающих систем (антенн) для электромагнитных и акустических волн.

 

6)Получение высокоотражающих диэлектрических зеркал.

 

7)По интерференционной картине можно выявлять и измерять неоднородности среды (в т.ч. фазовые), в которой распространяются волны, или отклонения формы поверхности от заданной.

 

8)Телекоммуникационные сети и аппаратура: устройства для задержки электрических сигналов, основанные на волноводном распространении звука; https://www.ligis.ru/effects/technics/254/index.htm

 

устройства, для задержки электрических сигналов, основанные на использовании поверхностных акустических волн. https://www.ligis.ru/effects/technics/267/index.htm

 

 

9)Применение интерферометров очень многообразно. Кроме перечисленного, они применяются для изучения качества изготовления оптических деталей, измерения углов, исследования быстропротекающих процессов, происходящих в воздухе, обтекающем летательные аппараты, и т. д. Применяя интерферометр, Майкельсон впервые провел сравнение международного эталона метра с длиной стандартной световой волны. С помощью интерферометров исследовалось также распространение света в движущихся телах, что привело к фундаментальным изменениям представлений о пространстве и времени.

 

 

10)Кольца Ньютона используются для измерения радиусов кривизны поверхностей, для измерения длин волн света и показателей преломления. В некоторых случаях (например, при сканировании изображений на плёнках или оптической печати с негатива) кольца Ньютона представляют собой нежелательное явление.

 

 

Задачи

 

1)Установка для получения колец Ньютона освещается светом с длиной волны λ = 589 нм, падающим по нормали к поверхности пластинки. Радиус кривизны линзы R = 10 м. Пространство между линзой и стеклянной пластинкой заполнено жидкостью. Найдите показатель преломления n жидкости, если радиус третьего светлого кольца в проходящем свете r3 = 3.65 мм.

Дано: Решение:

λ = 589 нм при наблюдении колец Ньютона в проходящем свете

R = 10 м радиус rk светлого кольца определяется как радиус

r3 = 3.65 мм. темного в отраженном свете по формуле

n-?

Ответ:

 

 

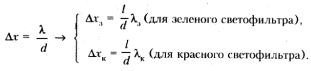
2) Во сколько раз увеличилось расстояние между соседними интерференционными полосами, полученными на экране от двух когерентных источников, если при наблюдении интерференционной картины сначала был использован зеленый светофильтр (l= 5 • 10–5 см), а затем красный (l= 6, 5 • 10–5 см)?

Решение

ШиринаD x интерференционной полосы:

Поскольку при смене светофильтра l и d не изменялись, имеем:

Ответ: расстояние между соседними интерференционными полосами при замене зеленого светофильтра на красный увеличится в 1, 3 раза.

3) Плосковыпуклая линза выпуклой поверхностью положена на плоскую поверхность и освещена нормально падающим на плоскую поверхность монохроматическим светом длиной волны 640 нм. Диаметр 2-го темного кольца Ньютона в отраженном свете равен 6, 4 мм. Определите радиус кривизны выпуклой поверхности линзы (рис. 2).


Поделиться с друзьями:

mylektsii.su - Мои Лекции - 2015-2026 год. (2.744 сек.)Все материалы представленные на сайте исключительно с целью ознакомления читателями и не преследуют коммерческих целей или нарушение авторских прав Пожаловаться на материал