Студопедия

Главная страница Случайная страница

КАТЕГОРИИ:

АвтомобилиАстрономияБиологияГеографияДом и садДругие языкиДругоеИнформатикаИсторияКультураЛитератураЛогикаМатематикаМедицинаМеталлургияМеханикаОбразованиеОхрана трудаПедагогикаПолитикаПравоПсихологияРелигияРиторикаСоциологияСпортСтроительствоТехнологияТуризмФизикаФилософияФинансыХимияЧерчениеЭкологияЭкономикаЭлектроника






Температурные диапазоны выкипания нефтепродуктов.






Бензин 35 – 190 °С, лигроин 110 – 230 °С, керосин 140 – 300 °С, газойль 236 – 330 °С, соляр 286 – 380 °С, масла 320 – 500 °С. При смешении фракций получают топлива для различных видов техники.

Лигроин и керосин – реактивное топливо для самолётов.

Керосин и газойль – лёгкое дизельное топливо для автомобилей.

Газойль и соляр – дизельное топливо для тракторов.

Соляр – для тепловозов и судовых двигателей.

 

 

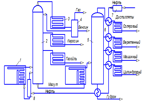
Рис. 2.1.Комплексная атмосферно-вакуумная установка переработки нефти:

1 – трубчатая печь; 2 и 5 – ректификационные колонны; 3 – холодильник;

4 – конденсатор-газоотделитель; 6 – теплообменник; 7 – насос;

8 – испарительная колонна

 

 

 

Рис. 2.2.Схема ректификационной колонны и её принцип действия:

1 – приспособление для подачи водяного пара; 2 – труба (ввод паров нефти

и её неиспарившейся части); 3 – приспособление для ввода орошения;

4 – труба для отвода лёгкокипящих фракций с испарившимся оросителем;

5 – металлические тарелки; 6 – отверстия в тарелках;

7 – колпачки с прорезями; 8 – сливная трубка

При прямой перегонке нефти среднего состава можно получить 25 % бензиновых фракций, 10 % керосиновых, 35 % дизельных, 20 % базового масла и около 10 % мазута.

Испаряемость бензина – это одно из главных его качеств. Жидкое топливо горит только тогда, когда оно преобразовано в газообразное состояние. Для оценки испаряемости выполняют фракционную (фракция – часть) разгонку и определяют температуру, при которой испаряются 10, 50 и 90 % топлива по объему (t 10 %, t 50 %, t 90 %.).

В таблице 2.1 приведен фракционный состав бензинов, которые согласно их испаряемости разделены на 5 классов (ГОСТ Р. 51105–97).

 

Таблица 2.1


Поделиться с друзьями:

mylektsii.su - Мои Лекции - 2015-2026 год. (1.241 сек.)Все материалы представленные на сайте исключительно с целью ознакомления читателями и не преследуют коммерческих целей или нарушение авторских прав Пожаловаться на материал