Студопедия

Главная страница Случайная страница

КАТЕГОРИИ:

АвтомобилиАстрономияБиологияГеографияДом и садДругие языкиДругоеИнформатикаИсторияКультураЛитератураЛогикаМатематикаМедицинаМеталлургияМеханикаОбразованиеОхрана трудаПедагогикаПолитикаПравоПсихологияРелигияРиторикаСоциологияСпортСтроительствоТехнологияТуризмФизикаФилософияФинансыХимияЧерчениеЭкологияЭкономикаЭлектроника






Журнал технического обслуживания огнетушителей






 

 

 

 

№и марка огнету­ши­теля Техническое обслуживание (вид и дата) Замеча­ния о техни­ческом состо­янии Приня­тые меры Должность,
Проверка узлов огнету­шителя Проверка качества ОТВ Проверка инди­катора давления Переза­рядка огнету­шителя Испы­тание узлов огнету­шителя фамилия, инициалы и подпись ответст­венного лица
                 
                 

 

  Журнал проведения испытании и перезарядки огнетушителей
№и марка огнету­шителя Дата прове­дения испы­тания и пере­зарядки; орга­низация, про­водившая тех­обслуживание Результаты осмотра и испытания на прочность Срок сле­дующего планово­го испы­тания Дата проведе­ния пере­зарядки огнетуши­теля Марка (концен­трация) заряжен­ного ОТВ Результат осмотра после переза­рядки Дата следую­щей пла­новой переза­рядки Должность, фамилия, инициалы и подпись ответстве­нного лица
                 
                 
                 

7. ТЕХНИЧЕСКИЕ ХАРАКТЕРИСТИКИ,

УСТРОЙСТВО И ПРИНЦИП ДЕЙСТВИЯ

ОГНЕТУШИТЕЛЕЙ

7.1. Углекислотные огнетушители

Огнетушители СО2 (углекислотные) предназначены для тушения загораний различных веществ, горение которых не может происходить без доступа воздуха, загораний на электрифицированном железнодо­рожном и городском транспорте, электроустановок, находящихся под напряжением до 1000 В, загораний в музеях, картинных галереях и ар­хивах.

Сводные технические характеристики основных переносных и передвижных огнетушителей приведены в табл. 7.1 [23-27].

Таблица 7.1


 
 

Класс пожара и размер модельного очага
Масса огнетуши­теля с зарядом, кг, не более
Время выхода ОТВ, с,
Марка огнету­шителя СО2
Вмести­мость, л
Диапазон температур эксплуатации
Масса заряда, кг

Максималь­ное рабочее давление,

МПа (кгс/см2)

Переносные

 

ОУ-1, 5 1, 5 1, 05 15(150)   10В 4, 5 -40 +50
ОУ-2   1, 4 15(150)   10В 6, 5 -40 +50
ОУ-3   2, 1 15(150)   13В 6, 8 -40 +50
ОУ-5   3.5 15(150)   34В   -40 +50
ОУ-6   4, 2 15(150)   34В 14, 5 -40 +50
ОУ-8   5, 6 15(150)   55В 15, 8 -40 +50

Передвижные

 

ОУ-10     15(150)   55В   -40 +50
ОУ-20     15(150)   55В   -40 +50
ОУ-25   17, 5 15(150)   55В   -40 +50
ОУ-30     15(150)   89В   -40 +50
ОУ-40     15(150)   89В ПО -40 +50
ОУ-80 2-40   15(150)   144В   -40 +50

7.1.1. Переносные углекислотные огнетушители

На рис. 7.1 приведен общий вид переносных углекислотных огне­тушителей. Огнетушители ОУ-6 (а) и ОУ-8 (б) имеют шланг длиной не менее 1 м с раструбом и деревянной ручкой.

На рис. 7.2 приведено устройство переносного углекислотного огнетушителя. Он состоит из стального баллона 1; запорно-пускового устройства нажимного (пистолетного) типа 2; сифонной трубки 3; раструба 4; ручки для переноски огнетушителя 5. В корпус огнетушителя




в)

 


 


Рис. 7.1. Общий вид переносных углекислотных огнетушителей


Рис. 7.2. Устройство переносных углекислотных огнетушителей


под давлением закачивают заряд двуокиси углерода 7. Принцип действия огнетушителя

Работа углекислотного огнетушителя основана на вытеснении заряда двуокиси углерода под действием собственного избыточного давления, которое задается при наполнении огнетушителя. Двуокись углерода находится в баллоне под давлением 5, 7 МПа (58 кгс/см2) при температуре окружающего воздуха 20°С. Максимальное рабочее дав­ление в баллоне при температуре +50°С не должно превышать 15 МПа (150 кгс/см2).

При открывании запорно-пускового устройства (нажатии на ры­чаг 2) заряд СО2 по сифонной трубке 3 поступает к раструбу 4. При этом происходит переход двуокиси углерода из сжиженного состояния в снего­образное (твердое), сопровождающийся резким понижением темпера­туры до минус 70°С.

Огнетушащее действие углекислоты основано на охлаждении зоны горения и разбавлении горючей парогазовоздушной среды инертным (негорючим) веществом до концентраций, при которых происходит пре­кращение реакции горения.

Для приведения огнетушителя в действие необходимо:

1. Выдернуть чеку 6 или сорвать пломбу.

2. Направить раструб 4 на очаг пожара.

3. В запорно-пусковом устройстве нажимного типа нажать на ры­
чаг 2, в устройстве вентильного типа повернуть маховичок против часовой
стрелки до отказа, а в устройстве рычажного типа (применяется в


передвижных огнетушителях, рис. 7.3) — повернуть рычаг до отказа на 180°.

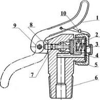
Устройство и принцип действия запорно-пускового устройства

(ЗПУ) рычажного типа (рис. 7.3)

Рис. 7.3. Запорно-пусковое устройство рычажного типа УН-52: 1 - рычаг; 2 - пружина; 3 - прокладка; 4 - седло клапана; 5 - гайка; 6 - хвостовик; 7 - манжета; 8 - шток клапана; 9 - ось рычага; 10- пломба.

Головка запорно-пуско­вого устройства вворачивается хвостовиком 6 в горловину бал­лона. При поднятом рычаге 1 запорный клапан прижимается пружиной 2 к седлу 4. Приве­дение в действие запорно-пус­кового устройства производи­тся поворотом рычага 1 до от­каза, как показано на рисунке пунктирной линией. При этом

за счет смещения центра оси рычаг выступом эксцентричной поверх­ности надавливает на шток клапана 8 и открывает клапан для выпуска заряда огнетушащего вещества из баллона.

Для прекращения истечения газа рычаг 1 следует повернуть в исходное положение. От случайного включения рычаг удерживается пломбой 10.


Поделиться с друзьями:

mylektsii.su - Мои Лекции - 2015-2026 год. (2.637 сек.)Все материалы представленные на сайте исключительно с целью ознакомления читателями и не преследуют коммерческих целей или нарушение авторских прав Пожаловаться на материал