Студопедия

Главная страница Случайная страница

КАТЕГОРИИ:

АвтомобилиАстрономияБиологияГеографияДом и садДругие языкиДругоеИнформатикаИсторияКультураЛитератураЛогикаМатематикаМедицинаМеталлургияМеханикаОбразованиеОхрана трудаПедагогикаПолитикаПравоПсихологияРелигияРиторикаСоциологияСпортСтроительствоТехнологияТуризмФизикаФилософияФинансыХимияЧерчениеЭкологияЭкономикаЭлектроника






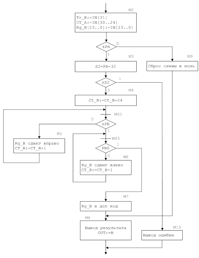
Вычитание двух чисел, представленных в формате с плавающей запятой.






 

 

1.Сменить знак у вычитаемого.

2.Сравнить порядки чисел А и В. Ели модуль разности порядков больше 24 то результат будет А (PA> > PB) или В (PA< < PB). Если нет то: Если РА> PB, то сдвигать мантиссу числа В вправо, увеличивая порядок В на 1 при каждом сдвиге, до тех пор пока РВ не станет равно РА.
Если РВ> РА, то тоже самое проделать относительно мантиссы А.
Если равны ничего не делаем.

3. Перевести мантиссы в доп. код.

4. Сложить.

5. Перевести результат в прямой код

6. Нормализовать результат.
*может произойти переполнение порядка).

 


Блок схема.


Преобразование числа, представленного в формате с плавающей запятой, в целое число в дополнительном коде.


Вычитание двух чисел, представленных в формате с плавающей запятой

 

 



Поделиться с друзьями:

mylektsii.su - Мои Лекции - 2015-2026 год. (0.285 сек.)Все материалы представленные на сайте исключительно с целью ознакомления читателями и не преследуют коммерческих целей или нарушение авторских прав Пожаловаться на материал