Студопедия

Главная страница Случайная страница

КАТЕГОРИИ:

АвтомобилиАстрономияБиологияГеографияДом и садДругие языкиДругоеИнформатикаИсторияКультураЛитератураЛогикаМатематикаМедицинаМеталлургияМеханикаОбразованиеОхрана трудаПедагогикаПолитикаПравоПсихологияРелигияРиторикаСоциологияСпортСтроительствоТехнологияТуризмФизикаФилософияФинансыХимияЧерчениеЭкологияЭкономикаЭлектроника






Оплата часу простою

План уроку.

Дата: 19.11.20123 Група: 3АТ

Тема: Нормування праці та заробітна плата

Мета уроку:

Навчальна: систематизувати знання учнів про норми працы та заробітню плату

Розвиваюча: розвивати пізнавальні інтереси до обраної професії, логічне та абстрактне мислення, уяву та пам’ять.

Виховна: виховувати працелюбність, тактовність, грамотність, впевненість в своїх силах, вміння висловлювати думку, любов до обраної професії.

Тип уроку: комбінований;

Матеріали для уроку: підручники, опорний конспект.

Хід уроку:

1. Організаційний момент.

- Перевірка наявності учнів.

- Перевірка готовності учнів до уроку.

2. Актуалізація опорних знань.

- Перевірка домашнього завдання.

- Усне опитування.

- Опитування біля дошки.

3. Мотивація навчання, повідомлення теми, завдань уроку.

1. Норми праці та термін їх дії.

2. Відрядна оплата праці. Погодинна оплата праці

3. Оплата праці, мінімальний розмір заробітної плати

4. Тарифні ставки та оклади

5. Оплата часу простою

6. Терміни виплати заробітної плати

7. Гарантії і компенсації

8. Обмеження розміру відрахувань із заробітної плати

1. Норми праці та термін їх дії.

Норми працi - норми виробiтку, часу, обслуговування, чисельностi - встановлюються для працiвникiв вiдповiдно до досягнутого рiвня технiки, технологiї, органiзацiї виробництва i працi.

Норми праці можуть бути класифіковані за такими ознаками:

1) за періодом дії - разові, тимчасові, сезонні, тривалі;

2) за сферою поширення - міжгалузеві, галузеві, районні, місцеві;

3) за призначенням - норми часу, виробітку, обслуговування, чисельності, керованості

2. Відрядна оплата праці. Погодинна оплата праці

За відрядної форми оплати праці заробіток працівника прямо залежить від кількості та якості виготовленої продукції або обсягу виконаних робіт.

Розрізняють такі різновиди відрядної форми оплати праці:

o пряма відрядна;

o відрядно-преміальна;

o відрядно-прогресивна;

o непряма відрядна;

o акордна;

o акордно преміальна;

o колективна відрядна тощо.

Основним елементом відрядної оплати праці є відрядна розцінка (Рвд) за одиницю продукції (робіт, послуг), яка визначається за формулою:

Відрядна розцінка, а відповідно - і відрядна форма оплати праці, може бути індивідуальною і колективною. Якщо встановлено норму часу, то відрядна розцінка визначається за формулою:

Погодинна форма оплати праці

Погодинна форма оплати праці застосовується в разі неможливості або недоцільності встановити кількісні параметри праці; за цієї форми оплати праці працівник отримує заробітну плату залежно від кількості відпрацьованого часу і рівня його кваліфікації. Розрізняють такі різновиди погодинної форми оплати праці:

o проста погодинна;

o погодинно-преміальна;

o окладна;

o контрактна.

Заробітна плата при простій погодинній системі нараховується на підставі тарифної ставки працівника певного розряду за фактично відпрацьований час. Може встановлюватися годинна, денна і місячна тарифна ставка. Заробітна плата працівника за місяць (Зпм) при встановленій годинній тарифній ставці працівника певного розряду (Тг) визначається за формулою:

Заробітна плата робітника за місяць при денній тарифній ставці визначається аналогічно. При щомісячній оплаті розрахунок заробітної плати здійснюється виходячи з твердих місячних окладів (ставок), кількості робочих днів, фактично відпрацьованих працівником у даному місяці, а також планової кількості робочих днів згідно з графіком роботи на місяць.

Погодинно-преміальна система є поєднанням простої погодинної оплати праці з преміюванням за виконання кількісних і якісних показників за спеціальними положеннями про преміювання працівників. При цьому заробіток працівника (Зп.пр) за певний відрізок часу (місяць тощо) визначається за такою формулою:

При окладній системі оплата праці здійснюється не за тарифними ставками, а за встановленими місячними посадовими окладами. Система посадових окладів використовується для керівників, спеціалістів і службовців. Посадовий місячний оклад - абсолютний розмір заробітної плати, який встановлюється відповідно до посади. Окладна система оплати праці може передбачати елементи преміювання за кількісні та якісні показники.

На підприємствах будь-якої форми власності повинні бути затверджені керівництвом підприємства штатні розклади, де вказуються посади тих, хто працює, й відповідні цим посадам місячні оклади. Місячний оклад кожної категорії може бути диференційований залежно від рівня кваліфікації, вченого звання, ступеня тощо відповідно до положення про професію (посади). Керівні, інженерно-технічні працівники і службовці за результатами фінансово-господарської діяльності можуть преміюватися з прибутку підприємства за затвердженим підприємством положенням. Оплата праці керівників державних підприємств повинна обговорюватися в трудовому договорі (контракті), тому вона отримала назву контрактної.

В умовах ринку принципово змінюються підходи до оплати праці, оплачуються не витрати, а результати праці, прибуток стає вищим критерієм оцінки кількості і якості праці та основним джерелом особистих доходів працівників підприємств будь-якої організаційно-правової форми. У ринковій економіці немає строгої регламентації в оплаті праці, кожен підприємець може застосовувати різні варіанти оплати праці, які відповідають цілям підприємства.

3. Оплата праці, мінімальний розмір заробітної плати

01.01.2013 р. 01.12.2013 р. 1147 грн. 1218 грн. Закон України " Про Державний бюджет України на 2013 рік" (стаття 8)

Мініма́ льна заробі́ тна пла́ та — законодавчо встановлений розмір заробітної плати за просту, некваліфіковану працю, нижче якого не може проводитися оплата за виконану працівником місячну, а також погодинну норму праці (обсяг робіт) (стаття 95 Кодексу законів про працю України; стаття 3 Закону України " Про оплату праці").

До мінімальної заробітної плати не включаються доплати, надбавки, заохочувальні та компенсаційні виплати.

Розмір мінімальної заробітної плати встановлюється і переглядається відповідно до статей 9 і 10 Закону України " Про оплату праці" та не може бути нижчим від розміру прожиткового мінімуму для працездатних осіб.

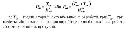
3.Тарифні ставки та оклади

Тарифні ставки робітників можуть бути годинні, денні й місячні (оклади). Годинні тарифні ставки застосовуються в більшості галузей виробництва (машинобудівній, деревообробній, легкій, харчовій та ін.), де завдання робітникові установлюються у вигляді норм часу на одиницю виробу або операцію. На основі погодинних тарифних ставок здійснюються додаткові виплати робітникам за роботу в нічний час, доплати незвільненим від основної роботи бригадирам за керівництво бригадою, доплати за понаднормовані роботи та ін. Тому на всіх виробництвах, і на тих, де установлюються денні і місячні тарифні ставки, необхідно розраховувати погодинні тарифні ставки.

Денні тарифні ставки установлюються в тих галузях, в яких розраховуються змінні норми виробітку (вугільна, металургійна, нафтопереробна та ін.).

Місячні тарифні ставки використовуються для певних категорій допоміжних робітників (комірники, ліфтери, водії електровозів, роздавальники інструментів), а також робітників, зайнятих експлуатацією електроенергетичних установок.

Оплата часу простою

Відповідно до статті 34 Кодексу законів про працю (надалі - КЗпП) " простій - це призупинення роботи, викликане відсутністю організаційних або технічних умов, необхідних для виконання роботи, невідворотною силою або іншими обставинами ".

У разі простою працівники можуть бути переведені за їх згодою з урахуванням спеціальності і кваліфікації на іншу роботу на тому ж підприємстві, в установі, організації на весь час простою або на інше підприємство, в установу, організацію, але в тій самій місцевості на строк до одного місяця.

У разі залишення працівника на тій же роботі порядок оплати часу простою визначається відповідно до статті 113 КЗпП, а саме:

" Час простою не з вини працівника оплачується з розрахунку не нижче від двох третин тарифної ставки встановленого працівникові розряду (окладу).

Про початок простою, крім простою структурного підрозділу чи всього підприємства, працівник повинен попередити власника або уповноважений ним орган чи бригадира, майстра, інших посадових осіб.

За час простою, коли виникла виробнича ситуація, небезпечна для життя чи здоров'я працівника або для людей, які його оточують, і навколишнього природного середовища не з його вини, за ним зберігається середній заробіток.

Час простою з вини працівника не оплачується.

На період освоєння нового виробництва (продукції) власник або уповноважений ним орган може провадити робітникам доплату до попереднього середнього заробітку на строк не більш як шість місяців".

Таким чином, вважаємо, що оплата часу простою мала проводитися на рівні не нижчому від двох третин тарифної ставки встановленого працівникові розряду.

5. Терміни виплати заробітної плати.

Ст 115 КЗпП Заробітна плата виплачується працівникам регулярно в робочі дні у строки, встановлені колективним договором або нормативним актом роботодавця, погодженим з виборним органом первинної профспілкової організації чи іншим уповноваженим на представництво трудовим колективом органом (а в разі відсутності таких органів - представниками, обраними і уповноваженими трудовим колективом), але не рідше двох разів на місяць через проміжок часу, що не перевищує шістнадцяти календарних днів, та не пізніше семи днів після закінчення періоду, за який здійснюється виплата

У разi коли день виплати заробiтної плати збiгається з вихiдним, святковим або неробочим днем, заробiтна плата виплачується напередоднi.

Розмір заробітної плати за першу половину місяця визначається колективним договором або нормативним актом роботодавця, погодженим з виборним органом первинної профспілкової організації чи іншим уповноваженим на представництво трудовим колективом органом (а в разі відсутності таких органів - представниками, обраними і уповноваженими трудовим колективом), але не менше оплати за фактично відпрацьований час з розрахунку тарифної ставки (посадового окладу) працівника

Заробiтна плата працiвникам за весь час щорiчної вiдпустки виплачується не пiзнiше нiж за три днi до початку вiдпустки.

6. Гарантії і компенсації

Чинне законодавство про працю України передбачає гарантії працівникам при здійсненні ними своїх трудових обов'язків. Це можуть бути гарантії: у збереженні попереднього місця роботи; у збереженні середнього заробітку при виконанні державних, громадських, трудових обов'язків поза місцем своєї роботи; при направленні на навчання, перенавчання чи підвищення кваліфікації; винахідникам і раціоналізаторам; при переїзді в іншу місцевість і службових відрядженнях.

Робітникам і службовцям, які вивільнені від роботи внаслідок обрання їх на виборні посади в державних органах, профспілкових, кооперативних та інших громадських організаціях, надається після закінчення їх повноважень по виборчій посаді попередня робота (посада), а при її відсутності — інша рівноцінна робота (посада) на тому ж або, за їх згодою, на іншому підприємстві.

За працівником, що направлений у службове відрядження, зберігаються місце роботи і середній заробіток або посадовий оклад з урахуванням доплат і надбавок за час відрядження, в тому числі за час перебування в дорозі. Середній заробіток за час перебування у відрядженні зберігається за усі робочі дні тижня за графіком, встановленим за постійним місцем роботи.

Працівникам, які переїжджають у зв'язку з прийняттям на роботу в іншу місцевість, гарантується виплата заробітної плати за час перебування у дорозі і ще за шість днів, що надаються на збори в дорогу і влаштування на новому місці.

Компенсаційні виплати — це виплати, що мають за мету компенсувати працівнику понесені ним матеріальні витрати у зв'язку з виконанням ним трудових обов'язків.

Таких додаткових витрат працівник зазнає при службових відрядженнях, якими визнається поїздка працівника за розпорядженням керівника підприємства на певний строк до іншої місцевості для виконання службового доручення поза місцем його постійної роботи. За період перебування працівника у службовому відрядженні йому виплачуються добові, вартість проїзду до місця відрядження і назад, витрати по найму жилого приміщення.

7. Стаття 128. Обмеження розміру відрахувань із заробітної плати

При кожній виплаті заробітної плати загальний розмір усіх відрахувань не може перевищувати двадцяти процентів, а у випадках, окремо передбачених законодавством України, — п'ятдесяти процентів заробітної плати, яка належить до виплати працівникові. При відрахуванні з заробітної плати за кількома виконавчими документами за працівником у всякому разі повинно бути збережено п'ятдесят процентів заробітку. Обмеження, встановлені частинами першою і другою цієї статті, не поширюються на відрахування із заробітної плати при відбуванні виправних робіт і при стягненні аліментів на неповнолітніх дітей. У цих випадках розмір відрахувань із заробітної плати не може перевищувати сімдесяти відсотків.

1. Правила щодо обмеження розміру відрахувань із заробітної плати працівників, встановлені цією статтею, поряд з обмеженням випадків проведення відрахувань тільки у відповідності із законодавством згідно зі ст. 127 цього Кодексу є окремим способом захисту права особи на отримання винагороди за працю.

Зазначена норма містить три основні гарантії збереження належної працівникові суми трудової винагороди у кожному випадку її виплати за наявності відповідних відрахувань. Це забезпечення виплати заробітної плати з утриманням з неї не більше 20 відсотків усіх відрахувань; з утриманням 50 відсотків із заробітної плати тільки в окремих випадках, передбачених законодавством; забезпечення виплати 50 відсотків заробітку за наявності відрахувань за кількома виконавчими документами. Винятками із зазначених гарантій є лише випадки відрахувань із заробітної плати при відбуванні виправних робіт і при стягненні аліментів на неповнолітніх дітей.

 

5.Підведення підсумків уроку:

- аналіз діяльності учнів на уроці

- аналіз прчин помилок, допущених учнями на уроці, способи їх усунення

- повідомлення та обґрунтування викладених оцінок

- видача домашнього завдання: вивчити конспект уроку;

Підручники:

Трудове право України. Болотіна Н. Б ., Чанишева Г. І. Підручник ... Н. Б. Болотіна, Г. І. Чанишева. Трудове право України. Підручник. Київ Знання 2001.

Кодекс Законів про працю. Редакція від 11.08.2013, підстава 406-18

ЗУ «Про держ бюджет України на 3013р»

<== предыдущая лекция | следующая лекция ==>
О том, что является правильным убеждением в отношении Божественного Предопределения | Технологическая карта урока
Поделиться с друзьями:

mylektsii.su - Мои Лекции - 2015-2026 год. (1.267 сек.)Все материалы представленные на сайте исключительно с целью ознакомления читателями и не преследуют коммерческих целей или нарушение авторских прав Пожаловаться на материал