Студопедия

Главная страница Случайная страница

КАТЕГОРИИ:

АвтомобилиАстрономияБиологияГеографияДом и садДругие языкиДругоеИнформатикаИсторияКультураЛитератураЛогикаМатематикаМедицинаМеталлургияМеханикаОбразованиеОхрана трудаПедагогикаПолитикаПравоПсихологияРелигияРиторикаСоциологияСпортСтроительствоТехнологияТуризмФизикаФилософияФинансыХимияЧерчениеЭкологияЭкономикаЭлектроника






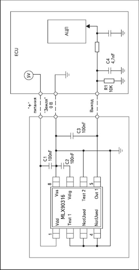
Схема подключения на примере датчика Холла MLX90316






Рис. 47. Схема применения MLX90316 в корпусе SOIC48, рекомендуемая Melexis для задач с аналоговым выходом

При программировании датчика, например с помощью комплекта PTC-04 Melexis, могут быть установлены следующие параметры:

выход — аналоговый;

нижний ограничивающий уровень ClampLo = 0, 25 В для φ ≤ 0°;

верхний ограничивающий уровень ClampHi = 4, 75 В для φ ≥ 120°;

смещение Voffset = 2, 25 В;

направление вращения, зависящее от расположения микросхемы в конструкции, например, по часовой стрелке: CLOCKWISE = CCW = 0;

медленный (точный) скоростной режим ЦОС HIGHSPEED = 0 (Slow Mode).

Заключение

Теория эффекта Холла достаточно разработана и даже обобщена на случай зонной структуры твердого тела, и вплоть до 1980 года казалось, что никаких открытий в этой области физики твердого тела не предвидится. Однако в 1980 году немецкий физик Клаус фон Клитцинг с соавторами (Klaus von Klitzing, G.Dorda, M.Pepper), измеряя Э.Д.С. Холла и магнитосопротивление в поперечном магнитном поле в гетероструктурах, обнаружили, что в сильных полях (~5-10 Тл) холловская проводимость квантуется. Открытый эффект назвали целым квантовым эффектом Холла (аббревиатура IQHE - Integer Quantum Hall Effect), а Клаусу фон Клитцингу с соавторами в 1985 году была присуждена Нобелевская премия


Используемая литература:

  1. https://kit-e.ru/articles/sensor Редакция журнала «Компоненты и технологии»
  2. https://elwo.ru/publ/spravochniki/datchik_kholla/2-1-0-556 " Электронные схемы самодельных устройств". Электросхемы для самостоятельной сборки радиоэлектронных приборов и конструкций. Полезная информация для начинающих радиолюбителей и профессионалов.
  3. Соснин Д.А., Яковлев В.Ф.Новейшие автомобильные электронные системы. М.: Солон-Пресс, 2005. 256 с.
  4. Георгий Волович Интегральные датчики Холла. Современная электроника, СТА-ПРЕСС Декабрь 2004.
  5. Трофимов А.А. Многофункциональный датчик перемещений. Сборник материалов конференции " Измерения - 2002". Пенза, 2002, с.40-4

Поделиться с друзьями:

mylektsii.su - Мои Лекции - 2015-2026 год. (0.221 сек.)Все материалы представленные на сайте исключительно с целью ознакомления читателями и не преследуют коммерческих целей или нарушение авторских прав Пожаловаться на материал