Студопедия

Главная страница Случайная страница

КАТЕГОРИИ:

АвтомобилиАстрономияБиологияГеографияДом и садДругие языкиДругоеИнформатикаИсторияКультураЛитератураЛогикаМатематикаМедицинаМеталлургияМеханикаОбразованиеОхрана трудаПедагогикаПолитикаПравоПсихологияРелигияРиторикаСоциологияСпортСтроительствоТехнологияТуризмФизикаФилософияФинансыХимияЧерчениеЭкологияЭкономикаЭлектроника






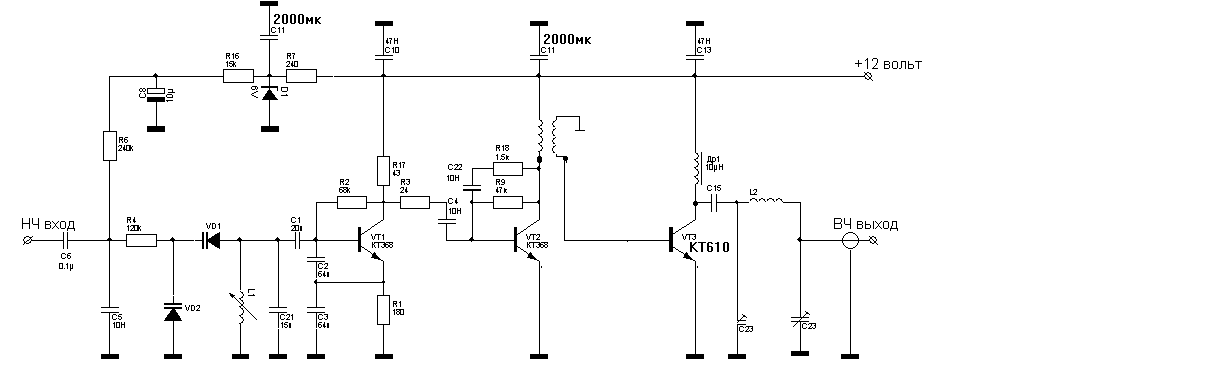
Готовая конструкция передатчика (испытана в течение 2х лет).






Передатчик для пиратского радиовещания.

 

Этот передатчик разрабатывался мной для радиовещания на город радиусом в 5км, учет велся так чтобы покрыть это расстояние уверенным приемом программ радиовещания на стандартную антенну радиоприемника. Выходная мощность выбиралась из расчетов, и она составила 15-20 Ватт на 75Ом-ную нагрузку (обычный телевизионный кабель - из экономических соображенийJ).

 

Передатчик выполнен из следующих модулей: 1. Модулятор 2. Усилительный блок (УМ) 3. Блок питания с диодным мостиком.

 

Вид передатчика спереди:

 

Вид с открытой верхней крышкой:

 

 

 

 

Генератор задающий

 


Передатчик выполнен в корпусе бывшего магнитофона- приставки АЭЛИТА - МП- стерео.

Краткое описание схемы передатчика: Модулятор собран на трех транзисторах, в задающем генераторе применен транзистор марки КТ368, в буферном каскаде тот же самый транзистор. В оконечном каскаде применен транзистор с большим коэффициентом усиления марки КТ610 с максимально выходной мощностью в 1, 5 ватта (по справочным данным). В итоге с модулятора снимается мощность в 1 ватт. Которая достаточна чтобы «раскачать» усилитель мощности.

 

 

Усилитель мощности

 


Усилитель мощности собран на двух транзисторах КТ606А и КТ934Д. КТ606А применен по экономическим соображениям, так как он дешев и максимальную мощность которую можно снять с него это 2 Ватта которой раскачивается КТ934Д с которого потом и снимают 15-17 Ватт ВЧ мощности на частоте 100MHz. Все каскады в УМ работают в классе C. На выходе оконечного каскада стоит П-контур который согласовывает кабель с передатчиком и который одновременно давит высшие гармоники передатчика.

 

Детали передатчика:

В модуляторе применяются резисторы МЛТ-0.125, конденсаторы керамические – миниатюрные емкостью от 4 до 20 Пф, варикапы на ВЧ диапазон (неплохо применить варикапную матрицу из УКВ приемника). Дроссели наматывают проволокой диаметром 1 мм на сердечнике из феррита, количество витков около 7...8.

 

В усилителе мощности применяются резисторы МЛТ-0, 5 или с увеличением размеров МЛТ-1, конденсаторы керамические или еще лучше с воздушным диэлектриком емкостью от 5 до 25 Пф. В цепях П-контура применять только конденсаторы с воздушным диэлектриком!!! Или, в крайнем случае, с керамическим. Особо нужно отнестись к блокировочным емкостям, чем больше их будет, тем устойчивее будет работать передатчик.

 

В конструкции передатчика особое внимание надо уделить экранировке каскадов передатчика!

ПЕЧАТНАЯ ПЛАТА, ЭКРАНИРОВКА.

Сборка и настройка начинается с изготовления печатной платы. Текстолит, в целях уменьшения влияния паразитной емкости, следует выбирать односторонний. Плата разводится таким образом, чтобы каскады располагались в длину куска текстолита, поворотов вправо, влево, назад категорически быть не должно. Особое внимание стоит уделить общему проводу, его площадь должна быть максимально возможной и поэтому свободную от дорожек металлизацию удалять нельзя - это будет земля. Земля должна окружать все, особенно мощные выходные каскады. Толстый слой земляной фольги должен разделять каскады усиления. Желательно предусмотреть места для подпайки экранирующей жести. Применение экранов из жести улучшает возбудоустойчивость усилителей. Экраны впаиваются между входными и выходными цепями, тем самым, развязывая вход и выход от влияния наведенного ВЧ поля.


Поделиться с друзьями:

mylektsii.su - Мои Лекции - 2015-2026 год. (1.657 сек.)Все материалы представленные на сайте исключительно с целью ознакомления читателями и не преследуют коммерческих целей или нарушение авторских прав Пожаловаться на материал