Студопедия

Главная страница Случайная страница

КАТЕГОРИИ:

АвтомобилиАстрономияБиологияГеографияДом и садДругие языкиДругоеИнформатикаИсторияКультураЛитератураЛогикаМатематикаМедицинаМеталлургияМеханикаОбразованиеОхрана трудаПедагогикаПолитикаПравоПсихологияРелигияРиторикаСоциологияСпортСтроительствоТехнологияТуризмФизикаФилософияФинансыХимияЧерчениеЭкологияЭкономикаЭлектроника






Библиографический список. 1. Конституция Российской Федерации: офиц






1. Конституция Российской Федерации: офиц. Текст. – М.: Приор, 2010. – 32 с.

2. Гражданский Кодекс РФ (части первая и вторая): офиц. Текст // Собр. законодательства РФ. – 2011. - № 32. – 19 %. - № 5. – Ст. 200-410.

3. Трудовой кодекс РФ: офиц. Текст. – М.: Приор, 2011. – 345 с.

4. Комментарий к Трудовому кодексу Российской Федерации: офиц. Текст. – М.: Приор, 2011. – 219 с.

5. Бутов, В.И. Совершенствование структуры, функций и экономических взаимоотношений управленческих подразделений предприятий при разных формах хозяйствования / В. И. Бутов. - М. 2009. – 448 с.

6. Виханский, О. С. Стратегическое управление / О.С. Виханский. - М. 2009. – 237 с.

7. Глушков, В. Г. Менеджмент: человек, стратегия, организация, процесс / В. Г. Глушков.- М: ВЛАДОС, 2004. – 430 с.

8. Дуракова, И.Б. Управление персоналом / И. Б. Дуракова. - М: ВЛАДОС, 2012. – 490 с.

9. Евланов, Л.Г. Управление персоналом / Л.Г. Евланов. - М. 2009. – 311 с.

10. Когут, А.Е. Информационные основы регионального социально- экономического мониторинга / А. Е. Когут. - СПб: СПбГУ, 2011. – 288 с.

11. Литвинцева, Н.А. Психологические аспекты подбора и проверки персонала / Н. А. Литвинцева. - СПб: СПбГУ, 2010. – 312 с.

12. Маслов, Е.В. Управление персоналом предприятия / Е. В. Маслов. - М. 2009. – 218 с.

13. Морозова, Т.Г. Основы менеджмента / Т. Г. Морозова. - М.: Банки и биржи, - 2012. – 349 с.

14. Травин, В.В. Основы кадрового менеджмента / В. В. Травин. - М. 2012. – 322 с.

15. Уткин, Э.А. Управление персоналом в малом и среднем бизнесе Э. А. Уткин. - М. 2007. – 337 с.

16. Шекшня, С.В. Управление персоналом современной организации / С. В. Шекшня. - М. 2012. – 322 с.

17. Шеремет, А.Д. Методика финансового анализа предприятия А. Д. Шеремет. М.: ИНФРА-М, - 2010. – 410 с.

18. Гатовская, А. В. Поддержка малого бизнеса муниципальными органами власти как способ повышения благосостояния населения / А. В. Гатовская // Регионология. – 2010. - №3. – С. 98-102.

19. Ерошин, М. М. Поддержка государством и органами местного самоуправления малого и среднего бизнеса в России / М. М. Ерошин // Проблемы местного самоуправления. – 2012. - № 1. – С. 66-78.

20. Кирилина, В. Основы принятия управленческих решений / В. Кирилина // Хозяйство и право. – 2008. - № 8. – С. 78-88.

21. Лаан, Ж. Основы рыночной экономики / Ж. Лаан // Экономист. – 2011. - № 11. – С. 45-53.

22. Мельников, Р. М. Управленческие решения / Р. М. Мельников // Менеджмент. – 2012. - № 3. – С. 21 – 25.

23. Охрана труда // Финансы. – 2009. - № 3. – С. 9-17.

24. Смирнов, С. Оценка социально-экономической ситуации в регионах для принятия хозяйственных и управленческих решений / С. Смирнов // Общество и экономика. - 2011. № 4. – С. 54-65.

25. Лексин, В. Н. О формировании государственной системы мониторинга социально-экономической, национально- этнической и политической ситуации в регионах российской федерации / В. Н. Лескин // https://www.ieie.nsc.ru [Электронный ресурс].

 

 

Приложение 1

Автоматизация учета рабочего времени

 

Приложение 2

Личная карточка работника

 

Приложение 3

Бланки и формы документов

 

 

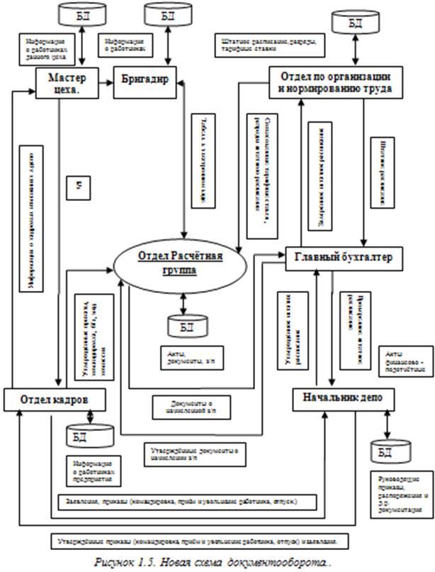
Приложение 4

Документооборот ООО «Экстра»

 

 

Приложение 5

Анкета

На тему: «Документооборот в службе управления персоналом предприятия»

 

Уважаемый респондент!

Нами проводится исследование документооборота в службе управления персоналом предприятия. Прошу вас ответить на предложенные ниже вопросы. Мнения, высказанные в ходе опроса, оглашению не подлежат. Ваши ответы будут использованы для составления обобщённых выводов и рекомендаций. Внимательно прочитайте вопросы и возможные ответы на них. Выбранные ответы подчеркните или обведите кружком.

I Блок. Эффективность документооборота на предприятии

1.Ваше место работы в настоящее время?

2.Ваша должность, служебное положение (один вариант ответа)

а) Руководитель, зам. руководителя г) Рядовой служащий

б) Руководитель подразделения д) Технический исполнитель

в) Специалист

3. Ваш общий трудовой стаж

а) до 1 года д) 11-15

б) 1-2 е) 16-20

в) 3-5 ж) 21-25

г) 6-10 з) более 25 лет

4. Сколько лет Вы работаете в данной организации?

а) до 3 лет г) от 11 до 20

б) от4 до 5

в)от 6 до 10 д) свыше 20

5. Существует ли на Вашем предприятии какой либо документооборот?

а)да в)не знаю

б)нет

6. Часто ли Вам приходиться сталкиваться с документооборотом предприятия?

а) достаточно часто в) никогда

б) очень часто

7. По Вашему мнению документооборот это

а) цикл обработки документов; в) не знаю г)другое______

б) движение документов с момента создания, до завершения исполнения и отправки

8. Как Вы считаете, для чего нужен документооборот?

а) для сбора информации; г) для обработки документов;

б) для оперативного движения документов; д) другое_________

в) для эффективной работы отдела кадров;

9. Как Вы считаете, чему способствует документооборот на Вашем предприятии?

а) повышению качества выполняемых работ; г) другое_________

б) культуре труда управленческих работников;

в) формированию информационных ресурсов организации;

II. Блок.Эффективность использования документооборота в службе управления персоналом

10. Как Вы считаете, существует ли документооборот в службе управления персоналом Вашей организации?

а) да, т.к. это необходимо каждому успешному предприятию;

б) нет, это не столь важно;

в) не знаю.

11. Какой документооборот существует на Вашем предприятии в данной службе?

а) бумажный; г) не знаю.

б) электронный;

12. С какими препятствиями сталкивается Ваше предприятие при работе с документооборотом в данной службе?

а)нехватка высококвалифицированных специалистов;

б)частая поломка оборудования;

в) редкая обновляемость программ;

г) другое____________________

13. Как на Ваш взгляд можно избежать таких препятствий?

а) курсы повышения квалификации;

б) наличие опытного и высококвалифицированного специалиста;

в)спонсоры, на покупку современной техники;

г)другое___________________

14. Что на Ваш взгляд нужно для эффективного информационного обеспечения предприятия?

а) частая обновляемость прграмм; д) другое___________

б) наличие современной техники;

в) наличие специалистов.

15. Чему нам Ваш взгляд способствует эффективность документооборота в службе управления персоналом?

а)повышению объемов выпускаемой продукции;

б)повышению работоспособности;

в) качеству выполняемой работы;

в) ничему не способствует.

Расскажите немного о себе:

13.Ваш возраст

а) 22-30 в) 40-50

б) 30-40 г) 50 и старше

14. Ваше семейное положение:

а) замужем (женат)

б) не замужем (холост)

 

 

Приложение 6

Примерный состав документов кадровой службы

Документы, обязательные для всех организаций

• Штатное расписание.

• Положение об оплате труда.

• Правила внутреннего трудового распорядка.

• График отпусков.

• Документы, устанавливающие порядок обработки персональных данных:

а) Положение о защите персональных данных работников;

6) Обязательство о неразглашении персональных данных работников.

Документы, создаваемые с учетом специфики организации

• Положение о премировании, надбавках, материальном стимулировании.

• График сменности.

• Перечень должностей и профессий с ненормированным рабочим днем, имеющих право на дополнительный отпуск.

• Перечень должностей и профессий с вредными условиями труда, работа в которых дает право на дополнительный отпуск.

• Положение о нормировании труда.

• Положение о нормах выработки.

• Нормы труда.

Документы рекомендательного характера (не предусмотренные ТК РФ)

• Положение о персонале.

• Положение о подборе и отборе персонала.

• Положение об адаптации персонала.

• Положение об управлении карьерой.

• Положение о повышении квалификации, подготовке и переподготовке кадров.

• Положение о комиссии по трудовым спорам.

• Положение об аттестации (оценке) персонала.

• График проведения аттестации.

• Представление на аттестацию.

• Аттестационный лист.

• Положение о структурном подразделении.

• Должностная инструкция.

• План работы кадровой службы.

• План (прогноз) потребности в кадрах.

• Программа развития персонала.

• Кадровый резерв.

• Замещение штатного расписания.

Документы, необходимые для организации кадрового делопроизводства

• Номенклатура дел.

• Инструкция по ведению кадрового делопроизводства.

• Табель форм документов по работе с персоналом.

• Альбом форм документов по работе с персоналом.

• График документооборота кадровой службы.

Журналы и книги учета

• Книга учета персонала.

• Книга учета переводов персонала.

• Журнал регистрации трудовых договоров.

• Журнал регистрации приказов о приеме, переводе и увольнении работников.

• Журнал регистрации приказов о предоставлении отпуска.

• Журнал регистрации приказов о командировках работников.

• Журнал регистрации командировочных удостоверений.

• Журнал регистрации служебных заданий.

• Книга учета личных дел.

• Книга учета личных карточек.

• Журнал регистрации локальных нормативных актов.

• Книга учета движения трудовых книжек и вкладышей к ним.

• Приходно-расходная книга по учету бланков трудовой книжки и вкладыша в нее.

• Журнал регистрации приказов о поощрениях и наложении дисциплинарных взысканий.

• Журнал выдачи справок по личному составу.

• Журнал учета больничных листов.

• Журнал ознакомления с локальными нормативными актами.

• Журнал регистрации несчастных случаев на производстве.

• Книга регистрации протоколов.

• Книга регистрации актов.

• Книга учета входящих документов.

• Книга учета исходящих документов.

Документы, создаваемые при оформлении трудовых отношений

Документы — основания к приказам по личному составу:

• Трудовой договор.

• Договор о полной индивидуальной материальной ответственности.

• Договор о полной коллективной (бригадной) материальной ответственности.

• Письмо о переводе.

• Заявление.

• Докладная записка.

• Объяснительная записка.

• Протокол.

• Представления:

а) представление о переводе;

б) представление о поощрении;

в) представление об увольнении.

Акты:

• Акт об отсутствии на рабочем месте.

• Акт о появлении работника на рабочем месте в нетрезвом состоянии.

• Акт об отказе дать объяснения.

• Акт об отказе в ознакомлении с приказом.

• Акт об отказе получения трудовой книжки.

Приказы по личному составу

Унифицированные формы:

• Приказ (распоряжение) о приеме работника на работу (форма № Т-1).

• Приказ (распоряжение) о приеме работников на работу (форма № Т-1а).

• Приказ (распоряжение) о переводе работника на другую работу (форма Ns T-5).

• Приказ (распоряжение) о переводе работников на другую работу (форма № Т-5а).

• Приказ (распоряжение) о предоставлении отпуска работнику (форма № Т-6).

• Приказ (распоряжение) о предоставлении отпуска работникам (форма № Т-6а).

• Приказ (распоряжение) о прекращении действия трудового договора с работником (форма № Т-8).

• Приказ (распоряжение) о прекращении действия трудового договора с работниками (форма № Т-8а).

• Приказ (распоряжение) о направлении работника в командировку (форма № Т-9).

• Приказ (распоряжение) о направлении работников в командировку (форма № Т-9а).

• Командировочное удостоверение работника.

• Служебное задание для направления в командировку и отчет о его выполнении (форма № Т-10а).

• Приказ (распоряжение) о поощрении работника (форма № Т-11).

• Приказ (распоряжение) о поощрении работников (форма №Т-11а).

Приказы, имеющие произвольную форму:

• О назначении ответственных лиц за получение, хранение, выдачу и учет трудовых книжек и бланков.

• О назначении ответственных лиц за хранение и использование печати.

• О назначении ответственных лиц, работающих с Управлением Пенсионного фонда России.

• О применении дисциплинарных взысканий.

• О снятии дисциплинарных взысканий.

• Об изменении анкетно - биографических данных.

• Об установлении профессии.

• О присвоении разряда.

• О совмещении профессий (должностей).

• Об установлении надбавки.

• О замещении временно отсутствующего работника.

• О дежурстве.

• О привлечении к сверхурочным работам.

• Об изменении режима работы.

• Об отстранении от работы.

• Об объявлении простоя.

• О продлении ежегодного оплачиваемого отпуска в связи с болезнью.

Первичные учетные документы

• Личная карточка работника (форма № Т-2).

• Личная карточка государственного служащего (форма № Т-2ГС).

• Учетная карточка научного, научно-педагогического работника (форма № Т-4).

• Табель учета использования рабочего времени и расчета заработной платы (форма №Т-12).

• Табель учета использования рабочего времени (форма № Т-13).

• Расчетно-платежная ведомость (форма №.Т-49).

• Расчетная ведомость (форма № Т-51).

• Платежная ведомость (форма № Т-53).

• Журнал регистрации платежных ведомостей (форма № Т-53а).

• Лицевой счет (форма № Т-54).

• Лицевой счет СВТ (форма № Т-54а).

• Записка-расчет о предоставлении отпуска работнику (форма № Т- 60).

• Записка-расчет при прекращении действия трудового договора с работником (форма № Т-61).

• Акт о приеме работ (форма № Т-73).

Личные документы

• Трудовая книжка.

• Документы личного дела:

• а) личный листок по учету кадров;

• б) анкета поступающего на работу;

• в) дополнение к личному листку по учету кадров;

• г) копии документов об образовании;

• д) автобиография;

• е) характеристика;

• ж) рекомендательное письмо;

• и) результаты аттестации;

• к) копия страхового свидетельства государственного пенсионного страхования;

• л) копия ИНН.

Информационно-справочные документы

• Извещения и направления:

• а) извещение о начале ежегодного оплачиваемого отпуска;

• б) направление на периодический медицинский осмотр.

Уведомления:

а) уведомление о сокращении штата;

б) уведомление о праве отказаться от привлечения к сверхурочной работе;

в) уведомление о праве отказаться от работы в ночное время;

г) уведомление о получении трудовой книжки.

Справки с места работы.

Документы воинского учета

• Списки военнообязанных.

• Карточки учета военнообязанных.

• Отчеты о бронировании военнообязанных.

Документы для Пенсионного фонда • Журнал регистрации представлений к назначению пенсии по старости, по инвалидности, по потере кормильца.

• Журнал регистрации заявлений о перерасчете пенсии.

• Журнал регистрации индивидуальных сведений о страховом стаже и начисленных страховых взносах на обязательное пенсионное страхование застрахованного лица (форма СЗВ-4-1).

• Ведомость уплаты страховых взносов на обязательное пенсионное страхование (форма АДВ-11).

• Индивидуальные сведения о страховом стаже и начисленных страховых взносах на обязательное пенсионное страхование застрахованного лица (форма СЗВ-4-1).

• Перечень рабочих мест, наименование профессий и должностей, работникам которых установлено льготное пенсионное обеспечение в связи с особыми условиями труда в соответствии со статьей 27 Закона «О трудовых пенсиях в РФ» (по списку №1, №2).

 


[1] Уткин Э.А. Управление персоналом в малом и среднем бизнесе. 2007. С. 65.

 

[2] Уткин Э.А. Указ. соч. С. 131.

[3] Уткин Э.А. Указ. соч. С. 137.

 

[4] Уткин Э.А. Указ. соч. С. 142.

 

[5] Уткин Э.А. Указ. соч. С. 149.

[6] Уткин Э.А. Указ. соч. С. 152.

 

[7] Шекшня С.В. Управление персоналом современной организации. М. 2012. С. 165.

 

[8] Шекшня С.В. Указ. соч. С. 173.

 

[9] Шекшня С.В. Указ. соч. С. 177.

 

[10] Шекшня С.В. Указ. соч. С. 186.

 

[11] Травин В.В. Основы кадрового менеджмента. М. 2012. С 23.

 

[12] Травин В.В. Указ. соч. С. 39.

 

[13] Травин В.В. Указ. соч. С. 54.

[14] Травин В.В. Указ. соч. С. 262.

 

[15] Травин В.В. Указ. соч. С. 276.

[16] Травин В.В. Указ. соч. С. 279.

[17] Травин В.В. Указ. соч. С. 288.

[18] Травин В.В. Указ. соч. С. 293.

[19] Травин В.В. Указ. соч. С. 297.

[20] Травин В.В. Указ. соч. С. 303.


Поделиться с друзьями:

mylektsii.su - Мои Лекции - 2015-2026 год. (1.428 сек.)Все материалы представленные на сайте исключительно с целью ознакомления читателями и не преследуют коммерческих целей или нарушение авторских прав Пожаловаться на материал