Студопедия

Главная страница Случайная страница

КАТЕГОРИИ:

АвтомобилиАстрономияБиологияГеографияДом и садДругие языкиДругоеИнформатикаИсторияКультураЛитератураЛогикаМатематикаМедицинаМеталлургияМеханикаОбразованиеОхрана трудаПедагогикаПолитикаПравоПсихологияРелигияРиторикаСоциологияСпортСтроительствоТехнологияТуризмФизикаФилософияФинансыХимияЧерчениеЭкологияЭкономикаЭлектроника






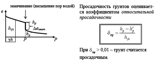
Особенности просадочных, макропористых грунтов






Просадкам подвержены лессы и многие разновидности лессовидных пород. Около 15% территории России занято примерно такими грунтами. Украина, Закавказье, Забайкалье, Китай имеют на карте желтый цвет – цвет лесса.

Гипотеза происхождения лесса:

В практике строительства были случаи, когда здания существовали много лет и затем внезапно начинали разрушаться. Причина – замачивание лесса и отсюда его просадка.

 

 

При замачивании вода разрывает связи между минеральными частицами:

– известь (соли Са) растворяется;

– глина увлажняется;

– толстые пленки воды оказывают расклинивающее действие.

В результате минеральные частицы падают в крупные поры, и грунт превращается в обычный суглинок с дальнейшим развитием просадки.

 

 

 

Лекция 6. Определение напряжений в массиве грунта


Поделиться с друзьями:

mylektsii.su - Мои Лекции - 2015-2026 год. (1.195 сек.)Все материалы представленные на сайте исключительно с целью ознакомления читателями и не преследуют коммерческих целей или нарушение авторских прав Пожаловаться на материал