Студопедия

Главная страница Случайная страница

КАТЕГОРИИ:

АвтомобилиАстрономияБиологияГеографияДом и садДругие языкиДругоеИнформатикаИсторияКультураЛитератураЛогикаМатематикаМедицинаМеталлургияМеханикаОбразованиеОхрана трудаПедагогикаПолитикаПравоПсихологияРелигияРиторикаСоциологияСпортСтроительствоТехнологияТуризмФизикаФилософияФинансыХимияЧерчениеЭкологияЭкономикаЭлектроника






Чем сложнее окружение организации, тем сложнее дифференциация. 2 аспекта.






a. Многообразие. Количество элементов окружения и их отличие друг от друга. Многообразие однозначно действует в пользу дифференциации.

b. Динамизм. Количество изменений в окружении и их предсказуемость. Не однозначно действует в пользу дифференциации

2. Чем интегрированнее фирма, тем она действует успешнее. Методы интеграции в компании:

a. Метод разовых приказов.

b. Метод долговременных инструкций. Предполагает анализ.

Такие же методы действуют не только в организации, но и в стране (пример судов, в прецедентах).

c. Метод изменения структуры. Можно создать комитет, который будет постоянным. Будет собираться к примеру раз в неделю и должен договориться о чем либо. Речь идет о делегировании полномочий.

d. Метод приобщения к организационным целям. Связан с изменением мировоззрения людей. Активизация горизонтальных связей.

 

Наряду с процессами адаптации и контрадаптации на построение организационных структур оказывают непосредственной влияние два других процесса - интеграция и дифференциация. Данные процессы в конечном счете определяют из скольких структурных элементов будет состоять организация и каковы будут связи между этими элементами. Дифференциация представляет собой процесс дробления организации на различные составляющие - подразделения, отделы, подотделы, наконец, отдельные должности. А процесс интеграции связан с попытками, в той или иной степени успешными, собрать данные составляющие в единое целое, образовать устойчивые организационные связи.

Процессы дифференциации и интеграции идут в любых организациях.Существуют организации, которые стали как бы символами каждого из направлений. Символом интеграции всегда была и остается армия. Конечно, в большей степени это касалось армий доиндустриальной эпохи, в которых между отдельными подразделениями было совсем немного отличий. Сегодня армии обладают отдельными родами войск, которые отличаются друг от друга подобно разным штатским профессиям. В этом плане армии стали достаточно дифференцированными, но их боеспособность, сама их организационная сущность осталась связанной именно с интеграцией. Неслучайно, что большинство военных неудач и в истории и в настоящее время традиционно объясняют рассогласованностью отдельных подразделений или родов войск.

С другой стороны, символом дифференциации являются различные научные организации, прежде всего, научно-исследовательские институты и научные школы. Причем, слабая интеграция внутри таких организаций основана не только и не столько на " природной недисциплинированности ученых", она несет в себе и функциональное начало. Если научная школа или научный институт развиваются, жестко интегрируя работу отдельных групп исследователей, их судьба, как правило, оказывается недолговечной. Их расцвет и главные успехи будут связаны с одним человеком который их создал, а затем и синтегрировал работу вех остальных, что называется, " под себя". Когда такой ученый уходит из жизни, научная школа или институт, как правило, прекращают свое существование или уже не могут ничего создать.

На Западе, в частности в США, где число отдельных научных институтов и научных центров невелико в качестве примера сильно дифференцированной и одновременно слабо интегрированной организации приводят кафедру университета, где собственно и происходят основные научные исследования. В отличие от отечественной практики организации образовательного процесса, в рамках которой кафедра выполняет весьма конкретные административные функции (выполнение учебного плана, распределение курсов между преподавателями, работа со с студентами по проведению практик и т.п.), которые предполагают определенную степень интеграции, кафедра в американском университете скорее представляет собой сообщество ученых, занимающихся различными аспектами единой проблематики и " продающих" свои курсы студентам. Понятно, что такое научно-образовательное сообщество не может иметь достаточной степени интеграции.

Бизнес-организация по интенсивности процессов дифференциации и интеграции находится где-то посредине между армией и НИИ. Она не должна быть настолько интегрирована, как армия, ибо в этом случае будет страдать возможность воплощения в ее деятельности творческого потенциала работников. С другой стороны она не может быть такой " расхлябанной", как научно-исследовательский институт, так как в этом случае будет невозможно добиться четкого и быстрого выполнения повторяющихся, рутинных операций, с осуществлением которых всегда в той или иной степени связано само существование бизнеса.

Относительно процессов дифференциации и интеграции существуют две базовые закономерности. Первая из них гласит: чем сложнее окружение компании, тем выше дифференциация. Сложность окружения компании в свою очередь подразумевает два аспекта:

1) многообразие - это количество элементов окружения и их отличие друг от друга;

2) динамизм - количество изменений в окружении и их предсказуемость.

Многообразие однозначно повышает дифференциацию. Организация создает свою структуру, дробит свое внутреннее пространство, пытаясь прежде всего соответствовать тому, с чем она сталкивается во внешней среде. Конечно, могут и здесь быть исключения - отдел создается не для решения конкретных задач, а для трудоустройства родственника или знакомого. Но в данном случае речь идет о рациональном выделении отделов или должностей. Тогда, ориентируясь на различные группы поставщиков, клиентов, а также других причастных к функционированию организации групп, она специально выделяет людей для работы с ними.

Наиболее понятно такое выделение по отношению к клиентам. Приведем простой пример: фирма выпускает канцелярские принадлежности и сбывает их трем группам клиентов - индивидуальным покупателям через канцелярские магазины, корпоративным клиентам (другим компаниям частного сектора) непосредственно в офисы и государственным организациям (министерствам, школам, больницам) через систему соответствующих заказов. У каждой из данных групп клиентов будут свои явные предпочтения, свои маркетинговые особенности, которые не смогут не сказаться на степени дифференциации хотя бы внутри сбытового подразделения фирмы. Так, индивидуальные клиенты в своем поведении в значительной степени могут руководствоваться эмоциями. " Мне понравилось и я купил! " - такое обоснование может быть вполне достаточным для индивидуального покупателя. Поэтому фирма вынуждена будет искать различные пути именно к эмоциональному удовлетворению таких клиентов (создавать яркую, привлекательную упаковку, расходовать деньги на рекламу, договариваться с торговлей о соответствующей выкладке ее товаров).

Корпоративные клиенты в значительно большей степени руководствуются рациональными мотивами. Это происходит вследствие того, что любого снабженца в определенный момент могут спросить, почему он закупил ту или иную продукцию для копании. Конечно, по отношению к скрепкам, кнопкам, стиплерам такой вопрос мало вероятен, но снабженец в ответ должен выдвинуть ряд рациональных обоснований. Он не сможет сослаться на то, что ему эта вещь просто понравилась. Рациональным мотивом является наиболее удачное соотношения цены и качества в товаре, а также его престижность. Собственно только сообразуясь с данными императивами, фирма сможет эффективно работать со своими канцелярскими принадлежностями на корпоративном рынке. Она должна будет выполнять заказы по производству продукции, соответствующей фирменным цветам клиентов, заменять дешевую продукцию на более дорогую и качественную (например, скрепки - на зажимы), позиционировать свои товары как эксклюзивные с соответствующие ценовой политикой.

Наконец, государственные организации в качестве клиентов организации будут исповедовать квази-рациональное поведение. Их основными особенностями являются, с одной стороны, достаточная расточительность (деньги не свои - можно тратить, не оглядываясь постоянно на эффективность), а, с другой стороны бюрократическая ответственность (руководителя государственного учреждения всегда могут наказать за " неправильное" расходование средств). Поэтому поведение людей, закупающих товары для государственных организаций, оказывается рациональным в рамках тех ограничений, которые налагают на них вышестоящие органы. Ограничения эти могут быть самыми разнообразными - покупать только отечественную продукцию (даже если она хуже импортной), обязательно исчерпать лимит средств по той или иной статье расходов, по максимуму экономить бюджетные средства (закупая принципиально самую дешевую и при этом некачественную продукцию) и т.п. Не стоит здесь говорить о частых, если не повсеместных, " теневых" договоренностях между покупателями и продавцами в сфере государственных закупок. Предлагая свои канцелярские принадлежности в этой среде, фирма должна выдерживать сформированные государством правила игры: делать продукцию как можно более дешевую, объяснять социальными причинами значимость получения заказа местным органам власти, налаживать личные контакты с руководителями государственных организаций.

Как показано выше, даже если фирма производит такую простую продукцию, как канцелярские принадлежности, столкнувшись с такими непохожими друг на друга группами клиентов, она будет вынуждена хотя бы внутри сбытового подразделения выделить три подотдела для их обслуживания. Производить столь различные маркетинговые и сбытовые действия в рамках одного отдела очень трудно, нужна вполне четкая специализация. Если же она выберет стратегию работы на нескольких сегментах - степень дифференциации внутри ее обязательно возрастет. Вполне возможно в такой фирме будет три независимых сбытовых подразделения. Наконец, может возникнуть такая ситуация, при которой фирма выделит из себя три полноценных производственно-сбытовых подразделения (по принципу филиала) которые целиком будут заняты работой с данными группами клиентов.

Если обратиться ко второму аспекту сложности окружения - .динамизму, то его воздействие на дифференциацию не столь однозначно, как это было с категорией многообразия. Особое значение в данном случае приобретает предсказуемость, или скорее ожидаемость и спланированность перемен. В том случае, когда перемены предсказуемы и организация готовится к ним, дифференциация, несомненно, возрастает. Это связано с тем, что в современной структуре организации присутствуют как связи и отношения, характеризующие сегодняшнюю работу, так и элементы будущих структур, которые только нарождаются в настоящий момент и будут адекватны предсказуемому будущему. Как правило, в компаниях, которые предполагают определенные спланированные изменения в своей стратегии, для их осуществления создаются специальные группы или отделы. Пусть сегодня такой отдел существует только " на бумаге", или в нем работает только один человек, но формально он уже существует и усиливает дифференциацию в компании. Постоянное развитие организаций, при котором в настоящей структуре существуют не только элементы будущего, но и прошлого - либо отмирающие вместе с соответствующими рынками и проектами, либо остающиеся в виде рудиментов по тем или иным частным причинам - способствует явному и часто многократному усилению дифференциации.

Однако следует обратить внимание на то, что в определенных случаях динамизм внешнего окружения не способствует повышению дифференциации. Собственно это происходит всегда, когда изменения носят непредсказуемый, турбулентный характер. Сильная дифференциация всегда приспосабливает компанию к сегодняшнему дню или предсказуемому будущему, но она снижает адаптивный потенциал организации. Четко распределяя обязанности между отделами, рабочими группами или отдельными людьми, менеджмент компании заранее сужает их кругозор, ограничивает ответственность, снижает их творческие возможности, в особенности, связанные с комплексными решениями.

Если у директора компании есть три заместители, для которых четко прописаны обязанности - например, заместитель по производству, по маркетингу и по кадрам - то любое новое дело (в частности организация торговли в Internet-е или нечто другое), которое им поручат, будет вызывать их явное неприятие. Они всегда будут ссылаться на свои должностные инструкции, где нет соответствующих обязанностей, на то, что и без этого поручения у них полно работы, будут кивать друг на друга. Но если у директора только один заместитель, будь он хоть строителем по образованию, он должен будет и осваивать Internet, и выполнят множество других поручений, которые ни в каком контракте с ним никогда не обговаривались. Такого рода недифференцированные структуры значительно лучше работают на непредсказуемых, подвижных рынках (в частности, связанных с высокими технологиями, фондовым и валютным рынками и др.). Неслучайно, что в современной России на рынке трудовых ресурсов популярностью пользуются вакансии так называемых < помощников руководителей>, т.е. людей способных выполнять достаточно широкий круг обязанностей и не дифференцировать полномочия с другими людьми.

В данном случае можно привести весьма понятную биологическую аналогию. Хорошо развитые - т.е. в каком-то смысле " дифференцированные" - виды всегда адаптированы к одному виду природной среды и достаточно плохо переносят резке изменения, тогда как простейшие животные часто способны выживать в самых экстремальных условиях. Динозавры " брали все" от климата, характерного для Земли миллионы лет назад. Но климат изменился и где они многотонные ящеры? А какая-нибудь ящерица или лягушка, или, уж тем более, амеба или бактерия существуют преспокойно до сих пор. Точно так же происходит и с организациями. Крупная компания, имеющая множество отделов с четким распределением полномочий между ними, может оказаться неспособной выдержать финансовый кризис, неожиданное изменение технологии, вызовы глобализации экономики. И последние десятилетия пестрят такими примерами. Вместе с тем существует множество небольших фирм с весьма недифференцированной структурой, которые удачно справляются с аналогичными проблемами. Это и небольшие фирмы, работающие в сфере высоких технологий в развитых странах, и традиционные восточные лавочки, часто существующие столетиями.

Таким образом, динамизм внешнего окружения может оказывать двоякое воздействие на степень дифференциации организационных структур - в случае с предсказуемыми или спланированными изменениями он увеличивает дробление организационного целого, в случае же с непредвиденными изменениями он скорее ориентирует организации на обладание по возможности самой простой структурой.

Вторая закономерность, касающаяся процессов дифференциации и интеграции, звучит следующим образом: чем интерированней организация - тем она действует успешнее. Следует сразу сказать, что степень интеграции отнюдь не всегда приближает организацию к образу армии с четкой дисциплиной и невозможностью обжаловать приказы. Существует достаточно большое число методов интеграции, некоторые из которых носят не только ненасильственный, даже нематериальный, а скорее мировоззренческий характер. От степени компетентности руководства в применении этих различных методов и зависит в конечном счете интегрированность организации.

Рассмотреть четыре наиболее употребимые метода интеграции удобнее всего на простом примере. Этот пример может показаться сегодня надуманным, но если вспомнить известные трудности крупных индустриальных компаний при внедрении некоторых элементов индивидуализации в рамках массового производства, то данная ситуация еще раз подчеркнет, насколько методы управления организациями начала века плохо подходят сегодняшнему дню. Представим, что существует компания, выпускающая определенную продукцию - станки, автомобили, сковородки или любую другую - и имеющая внутри себя производственные цеха и сбытовые подразделения. Производственникам всегда проще выпускать продукцию одного цвета, ведь это и дешевле, и технологически проще. Однако сбывать такую продукцию сложно - потребители начинают быть все более разборчивыми и требуют продукцию разных цветов. В результате между производственными и сбытовыми подразделениями неизбежно будут возникать постоянные конфликты по поводу цвета изделий, и таким образом будет нарушена интеграция организационной системе.

Первым методом интеграции является метод разовых приказов. Он заключатся в том, что, получив от клиента заказ на, допустим, зеленую продукцию и убедившись в том, что производственники изготавливают только синюю и отказываются выполнить заказ, начальник сбытового подразделения приходит к директору и объясняет ситуацию. Директор призывает к себе в кабинет начальника цеха и пытается сравнить аргументы сторон. С одной стороны, можно потерять клиента, с другой стороны, в цех поступила только синяя краска, ею заполнены все баки, краскопульты, и красить сегодня в зеленый цвет можно только кустарным методом - кисточкой или чем-то подобным. На основе полученной информации директор принимает разовый приказ, восстанавливая нарушенную интеграцию между подразделениями компании. Он может принять сторону сбытовиков и отдать приказ о замене краски в цеху, а может солидаризироваться с позицией производственников и обязать сбытовиков реализовывать только синюю продукцию.

Основным достоинством данного метода интеграции является его адаптивность - решение всегда принимает человек, несущий всю полноту ответственности за положение в компании и способный оценить именно сегодняшнюю ситуацию. Вполне может случиться так, что 15 апреля директор принял сторону производственников, а уже 20 апреля будет настаивать на выполнении требований сбытовиков. Просто он оценил реальное изменение ситуации и отреагировал на него. Действительно, если 15 апреля данный клиент казался не таким уж важным, чтобы специально под него перестраивать производственную стратегию, то 20 апреля его принципиальная ценность стала очевидной и все неудобства производственников показались ничтожными по сравнению с выгодами, получаемыми от заключения контракта.

Основной недостаток метода разовых приказов в определенной степени представляет сбой продолжение его достоинств. Постоянная вовлеченность руководства в процесс урегулирования конфликтов отвлекает его от других, не менее важных - прежде всего стратегических - задач. В том случае, когда описанные выше конфликты случаются один раз в месяц, еще лучше, в квартал - этот метод становится самым эффективным и адекватным ситуации. Но если в кабинете директора чуть ли не каждый день спорят начальник цеха и начальник сбытового подразделения и все время по одному и тому же вопросу, такое положение вещей станет надоедать всем. В таком случае значительно более успешным будет второй метод интеграции - метод долговременных инструкций. Он заключается в в том, что директор, оценивая предыдущие пререкания между сторонами, осознает, что все споры ведутся в основном вокруг 30% изделий. Цвет остальных 70% изделий не вызывает у сбытовиков никаких возражений, они умеют находить сбыт данной продукции. Тогда директор издает инструкцию о том, что каждую неделю цех красит 70% изделий по своему усмотрению, а оставшиеся 30% - строго по заказам отдела сбыта. Если наблюдения директора оказались правильными и ситуация с клиентной средой относительно стабильна, такая инструкция может просуществовать долго и избавить все заинтересованные стороны от ненужной траты времени.

Однако в отличие от первого метода интеграции, при котором решение принимает не человек. В данном случае в основе решения лежит инструкция, абсолютно бесчувственная к изменениям внешней среды. Инструкция, написанная год-два назад и тогда совершенно оправданная, в настоящее время может стать существенным тормозом в развитии компании. Дело в том, что, в отличие от разовых приказов, инструкции всегда сложнее менять, не только потому что их подготовка сама по себе они требует большего времени и усердия, но и потому что всегда найдется сторона, не желающая ее изменить (в нашем случае против будут выступать либо сбытовики, либо производственники). Когда вся деятельность организации зарегулирована различными инструкциями и правилами, изменить их быстро оказывается просто невозможно. А это значит, что и сама организация оказывается принципиальна не готовой к непредсказуемым изменениям.

Третий метод интеграции заключается в изменении структуры. К огда руководитель понимает, что инструкция перестает работать или создать инструкцию по тем или иным причинам невозможно, он в праве поменять структуру с тем, чтобы устранить причины дискоординации. В описанном выше примере такая ситуация может произойти тогда, когда несколько недель подряд сбытовики вообще не заказывали изделия определенного цвета, а затем решили заказать покрасить в нужный для них цвет 50% изделий. Если такое случится, и тем более, не раз и не два - директор может издать указ о создании комитета, состоящего из двух представителей сбытовиков и и двух производственников. Данный комитет будет собираться каждую пятницу и решать, продукцию каких цветов следует выпускать на следующей неделе. В организационную структуру компании вводится тем самым новая единица со своим статусом и полномочиями. Фактически, речь идет о делегировании полномочий директора некоторому новому органу. Этот орган будет оперативно, исходя из самой свежей информации, принимать соответствующие решения. Заседания такого комитета, непременно, будут сопряжены с серьезными противоречиями, но при удачных внешних факторах и осознании членами комитета общей задачи, проблема интеграции работы сбытового подразделения и цеха может быть достаточно успешно решена.

В других ситуациях, когда речь не идет о столь различных подразделениях, как цех и сбытовой аппарат, может быть использован прием слияния отделов и соответственно делегирования полномочий в части интеграции новому руководителю. Например, если в организации постоянно конфликтуют представители отделов сбыта и маркетинга, планирования и финансов, директор может объединить данные отделы в какое-либо одно подразделение и передать его руководству полномочия по разрешению конфликтов и координации деятельности.

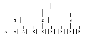
Структурные методы интеграции могут быть достаточно изощренными и нацеленными на предотвращение конфликтов в будущем. Так, чрезмерная специализация может ограничивать возможности не только индивида, но и целого подразделения. В таких условиях цели подразделения могут войти в противоречие с целями компании. Дж. О'Шоннесси приводит пример возможного применения структурного метода интеграции в данном случае. Рисунок (а) иллюстрирует положение, четкой специализации подразделений, которая может порождать конфликты. На нем изображены три отдела, к4аждый из которых поделен на три сектора. Каждый сектор выполняет одинаковую работу, что иллюстрируется одинаковыми буквами в квадратах. При руководству в такой структуре может столкнуться явной разнонаправленностью в деятельности отделов, что потребует особых усилий для обеспечения интеграции.

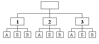
Альтернативное строение представлено на рисунке (б), где каждый отдел состоит из трех секторов различного типа. С помощью такого построения можно добиться лучшей интеграции трех различных видов деятельности и заранее предотвратить конфликты. Конечно, на практике такая реорганизация не всегда возможна и желательна в силу специфики отдельных видов деятельности[51].

Следует обратить внимание, что все описанные выше методы интеграции являются достаточно традиционными. У каждого из них есть свои преимущества и недостатки, но ни один не подразумевает решение проблем интеграции на сущностном уровне. На самом деле конфликты между сбытовиками и производственниками представляют собой не что иное, как проявление более глубокого противоречия - несовпадения целей различных подразделений с глобальной организационной целью. Именно из этого противоречия произрастает часто пренебрежительное отношение работников одних отделов к представителям других. Сбытовики видят в производственниках только чистую < рабочую силу>, которая должна полностью выполнять их указания. Производственники, наоборот, видят себя центром всего предприятия и полагают, что сбытовики должны прикладывать больше усилий, а не заниматься корректировкой производственной стратегии. К таким мнениям друг о друге различные подразделения компании подводят разобщенность, наличие своих профессиональных интересов, различия в компенсационных программах и т.п.

Рис.3.1.(а)

Рис.3.1.(б)

Реализация на практике стратегии, которая полностью бы воплотила в себе интересы только одной стороны, одного отдела, была бы губительной для организации в целом. Если из года в год предприятие выпускает продукцию только одного цвета - производственникам такое положение вещей удобно, но продукцию никто не берет и предприятие разоряется. Напротив, если предприятие постоянно выпускает продукцию 30 цветов - сбытовики довольны, но себестоимость продукции непомерно возрастет и предприятие опять- таки лишается прибыли. Эти два сценария хорошо показывают, что проблема интеграции - это не только проблема высшего руководства, это проблема и самих подразделений. Что же нужно для того, чтобы работники различных отделов сами интегрировали свою деятельность. Необходимо их приобщение к организационным целям. Собственно в этом и состоит четвертый, высший метод интеграции.

Как можно увидеть, этот метод подразумевает изменение мировоззрения людей, их отношения друг к другу, к организации и работе в ней. Пути приобщения к организационным целям весьма многообразны. Наиболее операциональным является описанное во второй главе учебника участие персонала в прибылях организации. Когда производственники начнут получать премии не за количество выпущенной продукции, а как процент от прибыли компании, они скорее поймут, что для повышения дохода необходимо постоянное сотрудничество со сбытовиками. Точно так же и сбытовики, получая бонусы от прибыли компании в целом, сумеют осознать, что наряду с оборотом и приносимыми ими самими деньгами, существует еще и сложный инженерный комплекс производства со своими расходами и то, что удобно для них, отнюдь не всегда выгодно всей организации.

Другим возможным вариантом приобщения к организационным целям является пожизненный найм. Естественно, что его внедрение требует значительно более сложных организационных преобразований, чем реализация тех или иных программ участия в прибылях. Кроме того, пожизненный найм как основа построения организации в сегодняшнем быстро меняющемся мире выглядит отнюдь не бесспорно. Оплотом данного принципа организационного строительства по сею пору остаются японские компании, но многие их последователи (в частности южнокорейские фирмы) уже отказались от того, чтобы брать на себя обязательства ни при каких условиях не увольнять работников.

Возможны также действия на уровне организационной культуры, которые способны внушить работнику идею приверженности фирме, подобно тому как государства пытаются воспитать чувство патриотизма у своих граждан. Это очень непростая, творческая задача. Самое главное, что нужно в данном случае, так это время и интуиция менеджеров. Подробнее данная проблематика будет рассмотрена в следующей главе пособия.

Таковы наиболее общие закономерности и принципы процессов интеграции и дифференциации, на базе которых создаются организационные структуры как некие совокупности элементов, имеющие четкие постоянные связи друг с другом и отражающие в этих связях единство выдвижения и достижения целей организации.

 


Поделиться с друзьями:

mylektsii.su - Мои Лекции - 2015-2026 год. (1.354 сек.)Все материалы представленные на сайте исключительно с целью ознакомления читателями и не преследуют коммерческих целей или нарушение авторских прав Пожаловаться на материал