Главная страница
Случайная страница
КАТЕГОРИИ:
АвтомобилиАстрономияБиологияГеографияДом и садДругие языкиДругоеИнформатикаИсторияКультураЛитератураЛогикаМатематикаМедицинаМеталлургияМеханикаОбразованиеОхрана трудаПедагогикаПолитикаПравоПсихологияРелигияРиторикаСоциологияСпортСтроительствоТехнологияТуризмФизикаФилософияФинансыХимияЧерчениеЭкологияЭкономикаЭлектроника
|
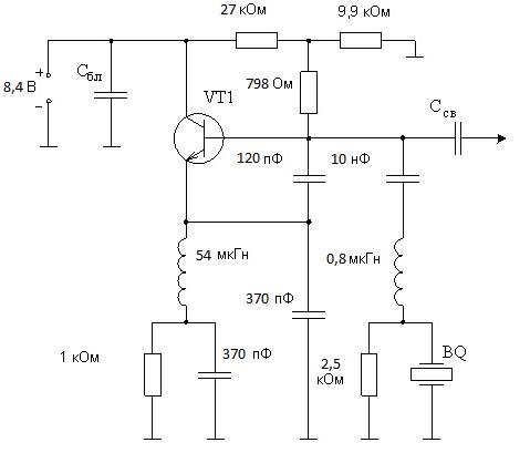
Расчет энергетических параметров автогенератора
- Нагруженная добротность контура
, где 
Задаемся , тогда 
- Модуль коэффициента обратной связи

- Амплитуда напряжения на коллекторе транзистора

- Постоянное напряжение на коллекторе транзистора
выбирается из условия .

- Проверка условия недонапряженного режима


- Мощность, потребляемая транзистором от источника коллекторного питания

Поскольку вся мощность, отдаваемая транзистором, рассеивается на кварцевом резонаторе, то 
- Коэффициент полезного действия транзистора

- Постоянная составляющая тока базы транзистора

- Напряжение смещения на базе транзистора

- Расчет сопротивления в цепи эмиттера транзистора

- Расчет индуктивности дросселя
Принимаем 
- Напряжение источника коллекторного питания

- Расчет делителя
Расчет делителя базируется на выполнении двух условий:
· должно быть исключено шунтирование колебательной системы АГ делителем;
· напряжение смещения между базой и эмиттером должно соответствовать расчетному значению.
Принимаем 
ток, проходящий через . Чтобы базовый ток не влиял на величину смещения, целесообразно выбирать 

Принимаем 

Принимаем 
- Расчет емкости конденсатора в цепи эмиттера транзистора
Принимаем 
- Расчет емкости разделительного конденсатора
, тогда 
Принимаем 

|