Студопедия

Главная страница Случайная страница

КАТЕГОРИИ:

АвтомобилиАстрономияБиологияГеографияДом и садДругие языкиДругоеИнформатикаИсторияКультураЛитератураЛогикаМатематикаМедицинаМеталлургияМеханикаОбразованиеОхрана трудаПедагогикаПолитикаПравоПсихологияРелигияРиторикаСоциологияСпортСтроительствоТехнологияТуризмФизикаФилософияФинансыХимияЧерчениеЭкологияЭкономикаЭлектроника






Отладка устройства






Отладка устройства может производится с помощью отладочной платы ГеоС-3 предназначена для ознакомления с характеристиками, возможностями и функциональными особенностями ГЛОНАСС/GPS/SBAS модуля ГеоС-3.

Отладочная плата поставляется в составе

·Отладочного комплекта ГеоС-3, который дополнительно включает в себя:

·Совмещенную антенну ГЛОНАСС/GPS

· Демонстрационное программное обеспечение GeoSDemo3

· Руководство по эксплуатации модуля ГеоС-3*.

Общий вид:

Рисунок 8.Отладочная плата

 

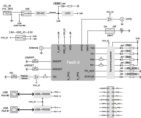
Структурная схема:

Состав (Рис.):

· Модуль ГеоС-3

· Преобразователи постоянного напряжения для формирования напряжений

· питания модуля и платы Два USB порта

· Преобразователи последовательных портов RS232 в USB

· Трансляторы уровней, буферные элементы

· Кнопки, разъемы, переключатели

· Элементы индикации (светодиоды)

· Контактные площадки для непосредственного подключения к модулю ГеоС-3.

Рисунок 9.Структурная схема платы

Экономический раздел


Поделиться с друзьями:

mylektsii.su - Мои Лекции - 2015-2026 год. (3.565 сек.)Все материалы представленные на сайте исключительно с целью ознакомления читателями и не преследуют коммерческих целей или нарушение авторских прав Пожаловаться на материал