Главная страница
Случайная страница
КАТЕГОРИИ:
АвтомобилиАстрономияБиологияГеографияДом и садДругие языкиДругоеИнформатикаИсторияКультураЛитератураЛогикаМатематикаМедицинаМеталлургияМеханикаОбразованиеОхрана трудаПедагогикаПолитикаПравоПсихологияРелигияРиторикаСоциологияСпортСтроительствоТехнологияТуризмФизикаФилософияФинансыХимияЧерчениеЭкологияЭкономикаЭлектроника
|
Окисление элементов.
МАТЕРИАЛЬНЫЙ БАЛАНС ПЛАВКИ СТАЛИ МАРКИ 08 В
ШАХТНОЙ ДУГОВОЙ ПЕЧИ
4.1. Расчет шихты
Рассчитаем материальный баланс выплавки стали 08 в шахтной дуговой печи на основании рассмотренной выше технологии.
Химический состав стали марки 08 представлен в табл. 4.1.
Химический состав стали марки 08 по ГОСТ 1050-88, %
Таблица 4.1
| С
| Мп
| Si
| Сг
|
| Р Си
| Ni
| Аs
| | 0, 050 0, 120
| 0, 350 0, 650
| 0, 170 0, 370
| не более
| | 0, 100
| 0, 040
| 0, 035 0, 250
| 0, 250
| 0, 080
| |
Конструкционная углеродистая качественная сталь предназначена для изготовления деталей, к которым предъявляются требования высокой пластичности: шайбы, патрубки, прокладки и другие неответственные детали, работающие в интервале температур от - 40 до 450 °С.
| Примерный химический состав полупродукта в ковше, %
| Примерный химический состав полупродукта представлен в табл. 4.2.
Таблица 4.2.
| С
| Si
| Мп
| Сг
| S
| Р
| N1
| Си
| | 0, 05
| 0, 009
| 0, 175
| 0, 060
| 0, 022
| 0, 006
| 0, 088
| 0, 144
| |
Химический состав шихтовых материалов представлен в табл. 4.3.
Таблица 4.3.
Химический состав шихтовых материалов, которые предполагается использовать в завалку, %
| Материал
| Содержание элементов в шихте
|
| | С
| Si
| Мп
| Р
|
| Сг
| Ni
| Си
| Fе
|
| | А4
| 0, 40
| 0, 30
| 0, 30
| 0, 05
| 0, 05
| 0, 20
| 0, 10
| 0, 10
| 98, 50
|
| | Чугун
| 4, 40
| 0, 75
| 0, 35
| 0, 06
| 0, 02
| —
| —
------
| 0, 10
| 94, 32
|
| |
Расчет производим на 150 000 кг шихты. Содержание компонентов в шихте (шихтовка плавки) представлено в табл. 4.4. Химический состав шлакообразующих материалов, используемых в процессе выплавки предоставлен в таб. 4.5.
Таблица 4.4
Содержание компонентов в шихте, кг
| Материал
| Масса
| Содержание элементов
| | С
| Si
| Мn
| Р
| S
| | А4
| 110 000
| 440.000
| 330.000
| 330.000
| 55.000
| 55.000
| | Чугун
| 25 000
| 1100.000
| 187.500
| 87.500
| 15.000
| 5.000
| | Металл от
предыду-ей
плавки
| 15 000
| 7, 500
| 1, 350
| 26, 250
| 0, 900
| 3, 300
| | Итого
|
| 1547.500
| 518.850
| 443.750
| 70.900
| 63.300
| | Итого, %
|
| 1, 032
| 0, 346
| 0, 296
| 0, 047
| 0, 042
| |
|
Материал
| Масса
| Содержание элементов
| | Сг
| N
| Си
| Fе
| | А4
|
| 220.000
| 110.000
| 110.000
| 108 350.000
| | Чугун
| 25 000
|
| —
| 25.000
| 23 580.000
| | Металл от предыдущ-й
| 15 000
| 9, 000
| 13, 200
| 21, 600
| 14 916, 900
| | Итого
| 150 000
| 229.000
| 123.200
| 156.600
| 146 846.900
| | Итого, %
|
| 0, 153
| 0, 082
| 0, 104
| 97, 898
| Окончание табл. 4.4
Химический состав шлакообразующих материалов, %
Таблица 4.5
| Материал
| Содержание компонентов
| | СаО
| Mgо
| 8iO2
| AL2O3
| Fе203
| р2о5
| S|CO2
| | Известь
| 89, 00
| 4, 59
| 3, 00
| 2, 30
| 0, 70
| 0, 12
| 0, 09
| 0, 2
| | Доломит
| 53, 00
| 39, 73
| 3, 40
| 0, 07
| 1, 80
| 2, 00
| —
| —
| |
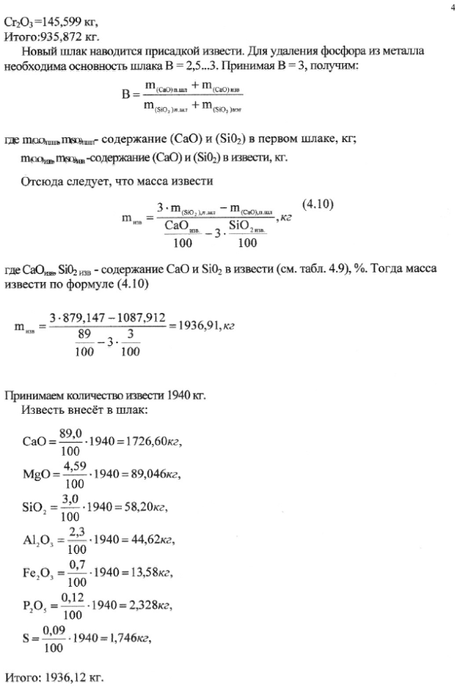
ПЛАВЛЕНИЕ.
Окисление элементов.
Расчет поступивших в шлак продуктов окисления металлического расплава производим на основании данных по угару элементов (табл. 4.6), входящих в табл. 4.4.Окисление элементов и ожидаемый химический состав металла по расплавлению шихты представлен в табл. 4.40. Элементы Тi, W, А1, Мо, V из-за малого их содержания в шихте в расчетах не учитываем.
Угары элементов при выплавке стали в ШДП в период плавления, %
Таблица 4.6
| Угар
| С
| Si
| Mn
| Р
| S
| Cr
| Ni
| Си
| Fe
| |
|
|
|
|
|
|
|
|
| | Общий
| 20, 0
| 45, 0
| 20, 0
| 50, 0
| 0, 0
| 20, 0
| 1, 5
| 0, 0
| 6, 8
| | В шлак
| 0, 0
| 100, 0
| 100, 0
| 100, 0
| 0, 0
| 80, 0
| 0, 0
| 0, 0
| 20, 0
| | В улет
| 100, 0
| 0, 0
| 0, 0
| 0, 0
| 0, 0
| 20, 0
| 100, 0
| 0, 0
| 80 О
,
|
Химическитй состав металла пo расплавлению шихты, кг
Таблица 4.7
| Элемент
| С
| Si
| мn
| Р
| S
| | Исходное
содержание
| 1547, 500
| 518, 850
| 443, 750
| 70, 900
| 63, 300
| | Угар эле-
мента
| 309, 500
| 233, 480
| 88, 750
| 35, 450
| -
| | Масса эле-
мента в
расплаве
| 1238, 000
| 285, 370
| 355, 000
| 35, 450
| 63, 300
| | Содержание
элемента в
расплаве
в
| 0, 889
| 0, 205
| 0, 255
| 0, 025
| 0, 045
| Окончание таблицы 4.7
| Элемент
| Cr
| Ni
| Си
| Fе
| Итого
| | Исходное
содержание
| 229, 000
| 123, 200
| 156, 600
| 146846, 900
| 150000, 000
| | Угар эле-
мента
| 45, 800
| 1, 848
| -
| 9985, 590
| 10700, 418
| | Масса эле-
мента: в
расплаве
| 183, 200
| 121, 352
| 156, 600
| 136861, 310
| 139299, 582
| | Содержание
элемента в
| 0, 132
| 0, 087
| 0, 112
| 98, 250
| 100, 000
| | расплаве, %
| Определение кислорода, необходимого для окисления элементов шихты.
Окисление углерода происходит по реакции
[С) + l/2{02}~{CO}. (4.1)
Расчет количества кислорода необходимого для окисления элементов опреде ляем по формуле:




4.9. 














|