Студопедия

Главная страница Случайная страница

КАТЕГОРИИ:

АвтомобилиАстрономияБиологияГеографияДом и садДругие языкиДругоеИнформатикаИсторияКультураЛитератураЛогикаМатематикаМедицинаМеталлургияМеханикаОбразованиеОхрана трудаПедагогикаПолитикаПравоПсихологияРелигияРиторикаСоциологияСпортСтроительствоТехнологияТуризмФизикаФилософияФинансыХимияЧерчениеЭкологияЭкономикаЭлектроника






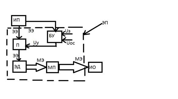
Дайте определение ЭП начертите и поясните общую структурную схему ЭП






1. Электропривод -это электромеханическая система, состоящая из электродвигательного, преобразовательного, управляющего и передаточных устройств служащих для приведения в движение ИО рабочей машины и управления этим движением

Общая структурная схема ЭП

Пояснение схемы, блоков

1.ИП-источник питания

2.П-преобразователь

3.ЭД-электродвигатель

4.ЭЭ –электрическая энергия

5.МП-механическая передача

6.ИО-исполнительный орган

7.БУ-блок управления

8.МЭ-механическая энергия

9.Uз-сигнал задания

10.Uy-сигнал управления

11.Uoc-сигнал обратной связи

2 приведите Основное уравнение движение ЭП и опишете его физические величины…

Движение любого элемента механической части ЭП подчиняются известным из курса физики законам механики

поступательное движение описывается уравнением

Вращательное уравнение

где -сумма сил и моментов действующих на элемент

-масса и момент инерции элемента

-соответственно линейная и угловая скорость

Слагаемые т.к m и J со временем не изменяются уровнение движения имеет вид:

-поступательное

-вращательное

где a и -соответственно линейная и угловая скорость

разность между электромагнитным моментом М и статическим моментом Мс называется динамическим моментом.

-поступательное -вращательное

Исходя из предыдущего уравнения видно что возможно 3 режима работы ЭП

Mдин > 0 => M> Mc, > 0 –разгон

Mдин < 0 => M< Mc, < 0 –торможение

Mдин = 0 => M=Mc

Если сумма моментов(сил)приложенных к элементу =0 то движение является установившемся


Поделиться с друзьями:

mylektsii.su - Мои Лекции - 2015-2026 год. (1.675 сек.)Все материалы представленные на сайте исключительно с целью ознакомления читателями и не преследуют коммерческих целей или нарушение авторских прав Пожаловаться на материал