Студопедия

Главная страница Случайная страница

КАТЕГОРИИ:

АвтомобилиАстрономияБиологияГеографияДом и садДругие языкиДругоеИнформатикаИсторияКультураЛитератураЛогикаМатематикаМедицинаМеталлургияМеханикаОбразованиеОхрана трудаПедагогикаПолитикаПравоПсихологияРелигияРиторикаСоциологияСпортСтроительствоТехнологияТуризмФизикаФилософияФинансыХимияЧерчениеЭкологияЭкономикаЭлектроника






Принцип работы

Процесс производства проката осуществляется в несколько стадий, каждая из которых включает следующие основные технологические операции:

· подготовка метала к прокатке;

· нагрев метала перед прокаткой(при горячей прокатке);

· прокат метала;

· отделка метала

Процесс прокатки происходит по следующему принципу: участок полосы от толщиномера, установленного перед клетью (входного толщиномера), рабочих валков (зоны прокатки) L разбивается на фиксированное количество участков N. На каждом из участков толщиномером измеряют отклонение толщины подкатаΔ H от номинальной толщины и записывают это значение в ячейку памяти специально организованного буфера. При прокатке полосы эти значения считываются с определенным упреждением, и которое зависит от текущей скорости прокатки, количества участков, величин задержки толщиномеров и инерционности гидронажимного устройства.

Требования к надежности:

Средняя наработка на отказ, не менее 20000 ч

Средняя наработка на сбой, не менее 5000 ч

Среднее время на восстановление работоспособности, менее 2 ч

Средний срок службы с учетом проведения восстановительных

работ, не менее 10 лет

Коэффициент технического использования, не менее 0.95

Условия эксплуатации:

Климатическое исполнение и категория изделия – УХЛ4.2.

Температура окружающего воздуха от -45 до +40 º C

Относительная влажность (при 35º C) от 40 до 90%

Атмосферное давление от 84 до 107 кПа

Группа исполнения изделия по стойкости к механическим факторам – М1.

Диапазон вибрационных нагрузок от 1 до 35 Гц

Амплитуда ускорения 5 м/с2

 

 


 

Принципиальная схема реверсивного стана холодной прокатки с АСРТ

полосы показананарисунке1.Станимеетвалковуюсистемупосхеме1-2-3-4, намоточноеисматывающееустройства.ВсоставАСРТвходят: два

измерителятолщины–ИТ1иИТ2 –навходеинавыходеизклети;

датчикиугловыхперемещенийBR1, BR2, установленныенавалках;

гидравлическоенажимноеустройство(ГНУ), штокицилиндровкоторого

кинематическисвязаныссистемойвалковдлясозданиятребуемогоусилияпрокатки.

 

Важнейшей составной АСРТ является гидронажимное устройство (ГНУ), быстрота срабатывания и точность отработки сигналов которого в конечном итоге определяют качество прокатанной полосы.

Привод валков состоит из пропорциональногогидрораспределителя и двух вертикально расположенных гидроцилиндров (см. рисунок 1).

Схемагидронажимного устройства и рассмотрим нагрузки, действующие на ГЦ. На шток гидроцилиндра действуют нагрузки, которые могут быть разделенына инерционную, позиционную и трение

Инерционнаянагрузканаприводсоздаетсямассамиперемещаемыхсускорениемчастейрегулирующегооргана. Массыперемещаемыхприводомчастейзаменяютприведеннойкнаправлениюдвижениявыходногозвенамассой. Связьвыходногозвенаприводасрегулирующиморганомобъектауправленияобладаетупругостьюссв.

Позиционная нагрузка характеризуется зависимостью усилий, преодолеваемых приводом при управлении регулирующим органом объекта, от положения выходного звена привода. Часто позиционная нагрузка принимается в виде линейной зависимости усилия (силы или момента) от положения выходного звена привода.

Силытрениянагружаютприводивозникаютвследствиедвижениярегулирующегоорганавокружающейсреде. Зависимостисилтренияотскорости V элементамогутбытьдостаточносложными.

 

 

Составимуравнениягидропривода, предполагая, чтопитаниеегожидкостьюосуществляетсяотисточникаснеограниченнымрасходомприpп = const. Трубопроводбудемсчитатьнастолькокоротким, чтоволновыепроцессынеучитываются.СогласновторомузаконуНьютона, уравнениедвижениягидроцилиндра:

(1)

гдеpн = p1– p2 - перепаддавлениявполостяхгидроцилиндраиз-задействиянагрузки;

(PТР)Ц - силатрения, приложеннаякпоршнюгидроцилиндра;

z и zm - координаты, определяющиеположениепоршняимассы m;

mП - массапоршняиштокагидроцилиндра;

FЦ - рабочаяплощадьпоршнягидроцилиндра.

Уравнениенагрузкинаштокгидроцилиндра:

(2)

 

(PТР) - силатрения, действующаяввиденагрузкисосторонырегулирующегооргана, управляемогоприводом.

Пригидравлическомтрении:

(3)

гдеkТР= nPvtgα = - определяетсяпохарактеристикам, указаннымв [1];

nPv- коэффициентмасштабов.

Сучетомпоследнего, имеем:

m (4)

Поуравнениюрасходовнайдемскоростьдвиженияпоршнягидроцилиндрасучетомсжимаемостижидкостииупругостиегоопоры. Присмещениизолотникавлевоотнейтральногоположениявверхнююполостьгидроцилиндрапоступаетжидкостьсмассовымрасходом (безучетаутечекизполости):

 

(5)

 

гдеρ 1 - плотностьжидкостивверхнейполостигидроцилиндра;

Q1 - объемныйрасходжидкости, втекающийвверхнююполостьгидроцилиндра;

V1 - объемжидкости, заключенныйвверхнейполостигидроцилиндра;

V1ТР - объемжидкостивтрубопроводе, соединяющемзолотниковыйраспределительсверхнейполостьюгидроцилиндра.

Продифференцируемпоследнееуравнениеиполучим:

(6)

гдеBж1 - модульобъемнойупругостижидкостивверхнейполостигидроцилиндра.

ОбъемV1ТРсчитаемпостояннымиуравнение (6) приводимквиду:

(7)

 

ОбъемV1полостигидроцилиндраизменяетсявследствиеперемещенияпоршняисамогогидроцилиндраиз-заупругостиегоопоры:

(8)

 

гдеdzЦ - координата, определяющаяположениягидроцилиндраотносительновнешнейопоры.

Массойгидроцилиндраможнопренебречь. Следовательно, дляприращенийдействующихнанегосил, записываемуравнение:

 

(9)

Сучетом (8) и (9) соотношение (7) дляверхнейполостигидроцилиндраприметследующийвид:

 

(10)

 

 

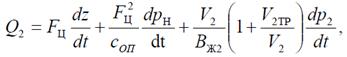
Иуравнениерасходажидкостидлянижнейполостигидроцилиндра:

(11)

где BЖ2 - модульобъемнойупругостижидкостивнижнейполостигидроцилиндра.

Прирассмотрениитакогоположениягидроцилиндра, когдаобъемы V1и V2можнопринятьпостояннымииравными V0 - половиневсегообъема

гидроцилиндра, возможнозначительноеупрощениесистемыуравнений. Крометого, допустимосчитать, что:

(12)

Когдапозиционнаянагрузкиприуказанномположениипоршняравнанулю, давлениявполостяхгидроцилиндраблизкикзначению (pП–pСЛ) / 2, чтопозволяетпрималыхсодержанияхнерастворенноговоздухавжидкостиполагать:

(13)

Тогда:

(14)

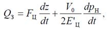
Сучётомсказанногопросуммируемвыражения (10) и (11), получим:

(15)

где E'Ц - приведенныймодульупругостигидроцилиндрасупругойопорой.

 

(16)

 

 

При сОП ∞:

 

(17)

 

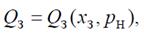
Расходжидкости Q3являетсянелинейнойфункциейперемещениязолотника x3иперепададавленияpН:

(18)

Расчетнелинейнойсистемыуравнений (1)-(18) достаточносложен. Припромышленнойнастройкесистемынеобходимополучитьдостаточноточныечисловыезначениянеизвестныхкоэффициентовуравнений, которыенеобходимыдляэффективногоиспользованияданноймодели.

Однако, возможнополучитьлинейнуюматематическуюмодельданнойсистемывмалыхотклоненияхпутемлинеаризациисогласнометодике [1].

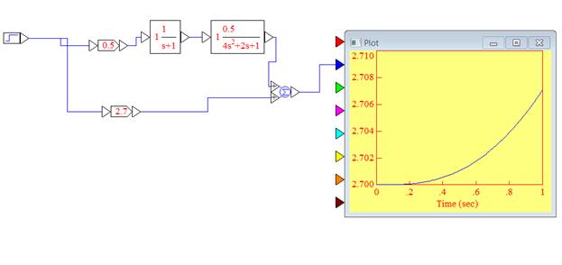
Структураполученноймоделипоказананарисунке3. Систематретьегопорядкавотклоненияхописываетработугидроприводасдроссельнымрегулированием.

Структурная схема:

 

 

- передаточная функция дросселя, представленного в виде интегрирующего звена;

– передаточная функция цилиндра;

KЗ, KOC– коэффициенты пропорциональности;

Δ hОТКЛ – отклонение толщины подката от номинального значения, м;

Δ ХМ – перемещение обобщенной координаты приведенной массы;

S - операторЛапласа.

Период срабатывания дросселя TГп=1с.

WДР=

K3=

где Umax – максимальное напряжение на выходе датчика,

Pmax- соответствующая давление цилиндра.

Umax=20B;

Pmax=40Bт;

Для приведения к безразмерному виду заменяем:

где =1кПа;

 

где =1В;

Тогда

K3=
KОС= e-

Tц=2с

Тогда:

W(p)=

 

 

 

 

Передаточная функция дросселя

 

 

 


 

 

Общая передаточная функция

<== предыдущая лекция | следующая лекция ==>
Лечение. 1. Применяют ГКС, которые особенно эффективны в ранних стадиях болезни | Закон о бух.учете
Поделиться с друзьями:

mylektsii.su - Мои Лекции - 2015-2026 год. (0.722 сек.)Все материалы представленные на сайте исключительно с целью ознакомления читателями и не преследуют коммерческих целей или нарушение авторских прав Пожаловаться на материал