Студопедия

Главная страница Случайная страница

КАТЕГОРИИ:

АвтомобилиАстрономияБиологияГеографияДом и садДругие языкиДругоеИнформатикаИсторияКультураЛитератураЛогикаМатематикаМедицинаМеталлургияМеханикаОбразованиеОхрана трудаПедагогикаПолитикаПравоПсихологияРелигияРиторикаСоциологияСпортСтроительствоТехнологияТуризмФизикаФилософияФинансыХимияЧерчениеЭкологияЭкономикаЭлектроника






Оборотная схема технического водоснабжения






Рисунок 11.7-Оборотная схема технического водоснабжения

 

Оборотные схемы (рис. 11.7) применяются на предприятиях с развитым производством. Возможность их использования обусловлена тем, что от 70 до 80% воды, проходящей через технологические установки только нагревается в системах охлаждения и может быть использована повторно.

Схема работает следующим образом:

После насосной станции второго подъема 3.2 вода через водоводы 6 направляется в водопроводную сеть предприятия 8 и через нее к потребителям 9.1-9.4. Далее вода направляется к очистным сооружениям 4.2 и сбрасывается в резервуар очищенной воды 5. Оттуда после насосной станции третьего уровня 3.3 вода поступает в водоем-охладитель 12. В качестве охладителя служит вода окружающей температуры, поступающей из пруда. Если сбросные воды 9.1-9.4не загрязнены, из схемы убирается 4.2. Схема является почти полностью замкнутой. Из природного источника забирается только то количество воды, которое компенсирует расходы на утечки, испарения, продувки и сброс сильно загрязненных вод. Конструкция охладителя 12 и его мощность зависит от мощности предприятия в целом. Это могут быть охладительные емкости большого объема, пруды-охладители, водоемы специальной конструкции. Сброс воды через систему 13 осуществляется в целях проверки и поддержания солевого баланса.

Достоинства:

1. Существенное сокращение объема воды, забираемой из природного источника в сравнении с двумя предыдущими схемами.

2. Уменьшение расходов на строительство и эксплуатацию системы.

3. Высокий уровень очистки сбросных вод.

Недостатки: 1. Ограниченность применения: для крупных и средних предприятий. 2 Необходимость наличия разветвленных сетей.

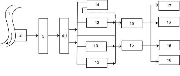
11.6. Бессточные системы технического водоснабжения.

 

 

Рисунок 11.7 – Бессточные системы технического водоснабжения

 

Бессточные системы водоснабжения (рис.11.7) являются наиболее современными и экологически чистыми типами систем. Они могут быть построены путем развития, объединения конструкций существующих систем предприятия.

Доработка заключается в частичном изменении конфигурации сети и включению в систему установок для очистки или утилизации сточных вод и шламов.

Для организации правильной работы бессточной системы все потребители делятся на три группы:

1) потребители “грязного” цикла (охлаждение металлорежущих станков, промывка деталей и т.д.)

2) потребители “чистого” цикла (ТЭЦ, компрессорные установки и холодильные установки и т.д.)

3) потребители “безвозвратного” цикла (установки для мокрого тушения кокса, установки гидро–обеспыливания и д.р., качество воды для которых не имеет значение)

Принцип работы бессточных систем заключается в следующем: после забора воды из природного источника и прохождении через водозаборное устройство 2, насосные станции 3 и очистные сооружения природной воды 4.1, вода поступает в трубопроводы чистой воды 8, с помощью которой снабжаются основные потребители “чистого” цикла. Часть воды поступает на ХВО 14 и направляется к потребителям, предъявляющим повышенные требования к воде. Сюда же поступают сточные воды потребителей “чистого” цикла. Другая часть сточных вод, не прошедшая очистку, поступает к потребителям “грязного” цикла, при этом обязательным условием является то, что суммарная мощность сбрасываемых вод 13 достаточна для удовлетворения нужд группы потребителей 15. Потребители “безвозвратного” цикла выделяют в группу 16 и обеспечиваются водой через безвозвратную сеть 18. остаточные нерастворимые элементы накапливаются в шламовом хозяйстве 17.

Положительные моменты:

— высокая экологическая чистота системы;

— практическая реализация внедрения в производство принципов сберегающих технологий.

Недостатки:

— высокая стоимость сооружений;

— большие эксплуатационные расходы.

 

 


Поделиться с друзьями:

mylektsii.su - Мои Лекции - 2015-2026 год. (2.486 сек.)Все материалы представленные на сайте исключительно с целью ознакомления читателями и не преследуют коммерческих целей или нарушение авторских прав Пожаловаться на материал