Студопедия

Главная страница Случайная страница

КАТЕГОРИИ:

АвтомобилиАстрономияБиологияГеографияДом и садДругие языкиДругоеИнформатикаИсторияКультураЛитератураЛогикаМатематикаМедицинаМеталлургияМеханикаОбразованиеОхрана трудаПедагогикаПолитикаПравоПсихологияРелигияРиторикаСоциологияСпортСтроительствоТехнологияТуризмФизикаФилософияФинансыХимияЧерчениеЭкологияЭкономикаЭлектроника






Выбор аппаратной платформы






 

При выборе элементов аппаратной платформы учитывались следующие технические требования:

· надежность работы устройства;

· открытость архитектуры устройства;

· осуществление высокой безотказности работы;

· наличие сервисных функций пониженного энергопотребления;

· невысокая и приемлемая цена;

· диапазон рабочих температур от – 40 до + 85;

· возможность функционального расширения системы в результате подключения ряда дополнительных модулей.

На основании выше перечисленных критериев для реализации сервера с компонентами MySQL и Apache выбран SuperServer 6015B-3R фирмы-производителя SuperMicro (США) [9, 10]. Внешний вид сервера представлен на рисунке 18, его технические характеристики приведены в таблице 3.

 

 

Рисунок 18 – Внешний вид сервера SuperServer 6015B-3R
(фирма-производитель SuperMicro (США))

 

Таблица 3 - Основные характеристики сервера SuperServer 6015B-3R  
Производитель SuperMicro
Модель SuperServer 6015B-3RB
Назначение сервер
Описание Корпус SC815TQ-R650UB с установленной в нем МП Super X7DBR-3
Цвета, использованные в оформлении Черный
Чипсет мат. Платы Intel 5000P + 6321ESB (ESB2) + 6702PXH (PXH-V)
Количество разъемов UIO  
Кнопки Reset, Power
     
" Опции"
Опции (RAID-контроллеры) AOC-LPZCR2
Опции (модули управления) AOC-SIMSO, AOC-SIMSO+
     
" Особенности корпуса"
Индикаторы Power, HDD, 2 индикатора активности сетевых контроллеров, индикатор перегрева системы | вид кнопок и индикаторов
     
" Процессор"
Гнездо процессора Socket LGA771 x2
Поддержка типов процессоров 1 или 2 процессора Intel Xeon серии 50хх, 51хх, 52xx, 53хх, 54xx (Dempsey, Woodcrest, Clovertown, Harpertown, Wolfdale). | совместимые процессоры
Частота шины 1333, 1066, 667 МГц
     
" Видео"
Видео Интегрировано (ATI ES1000, видеопамять 16 Мб)
     
" Поддержка памяти"
Количество разъемов FBD DDRII 8, четырехканальный контроллер памяти, модули памяти устанавливаются только парами одинакового объема.
Тип поддерживаемой памяти FB-DIMM (Fully Buffered DIMM) DDR667 (PC5300), DDR533 (PC4200) с поддержкой ECC.
Max объем оперативной памяти 32 Гб
     
" Конфигурация"
Внешних отсеков 3, 5 дюйма 4 корзины для SAS или SATA HDD с возможностью горячей замены и поддержкой SES2 Enclosure Management.
Оптический привод DVD-ROM встроенный низкопрофильный IDE привод (для ноутбука)
FDD Возможна установка низкопрофильного привода (приобретается отдельно)
Интегрированный RAID-контроллер Встроен в чипсет, возможно построение RAID массивов уровней 0, 1, 10, 5 из Serial ATA устройств, Adaptec AIC-9410 с поддержкой RAID 0, 1, 10 из SAS или SATA HDD, возможна установка приобретаемого отдельно ZCR RAID5 контроллера с аппаратным XOR Supermicro AOC-LPZCR2
BIOS Phoenix BIOS, 8 Мбит
     
" Коммуникации"
Сеть 2х канальный интегрированный в чипсет контроллер + интерфейс физического уровня Intel 82563EB 10/100/1000 Мбит/с
     
" Интерфейс, разъемы и выходы"
Количество разъемов PCI-X/PCI-64 2 разъема PCI-X 64 бита/133 МГц, переходная плата для установки 1 полноразмерной (Full-height, Full-length) и одной низкопрофильной карты расширения в комплекте (устанавливаются вместо переходных карт для PCI Express плат)
Количество разъемов PCI Express 2 слота 8x, переходная плата для установки 1 полноразмерной и 1 низкопрофильной карты расширения в комплекте
Serial ATA-II 6 каналов с возможностью подключения 6и устройств.
Поддержка UDMA/100 1 канал с возможностью подключения 2х IDE устройств или одной карты CF.
SAS-контроллер Встроенный 8-канальный контроллер Adaptec AIC-9410W, 1 внутренний коннектор с поддержкой 4 SAS или SATA устройств + 1 внещний коннектор
Управление Поддерживается Intelligent Platform Management Interface v.2.0 при установке приобретаемой отдельно платы AOC-SIMSO или AOC-SIMSO+
Разъемы на задней панели 1x PS/2 клавиатура, 1x PS/2 мышь, 2x USB 2.0, 1x COM, 1x SAS, 2x RJ-45 LAN, 1x VGA монитор
Клавиатура/мышь PS/2
     
" Безопасность"
Безопасность Датчик вскрытия
     
" Питание"
Блок питания SSI 24+8+4 pin | блок питания
Мощность блока питания 650 Вт
     
" Потребительские свойства"
Формат Extended ATX (305 x 330 мм)
Высота 1U
Охлаждение 4 вентилятора 40х40 мм в центре корпуса. Радиаторы для процессоров SNK-P0017 в комплекте
Установка в стойку 19" Возможна, крепеж на телескопических рельсах CSE-PT51L в комплекте. | подходящий серверный шкаф
     
" Прочие характеристики"
Формат платы Enhanced Extended ATX (347x330 мм)
Размеры (ширина x высота x глубина) 437 x43 x650 мм
Вес 18.6 кг
Рабочая температура 10 ~ 35°C
     
" Логистика"
Размеры упаковки (измерено в НИКСе) 84.5 x 59 x 21 см
Вес брутто (измерено в НИКСе) 19.36 кг

 

Для реализации сервера с компонентом Asterisk выбран Supermicro SYS-5017C-TF фирмы-производителя SuperMicro (США) [9, 10]. Внешний вид сервера представлен на рисунке 19, его технические характеристики приведены в таблице 4.

 

 

Рисунок 19 – Внешний вид сервера Supermicro SYS-5017C-TF
(фирма-производитель SuperMicro (США))

 

Таблица 4 - Характеристики серверной платформы  
Установленные процессоры
Количество процессоров  
Максимальное количество процессоров  
Модельный ряд Intel Xeon
Техпроцесс 32 нм
Охлаждение Воздушное
Материнская плата
Модель MBD-X9SCM-F
Форм-фактор µATX
Чипсет Intel C204
Сокет LGA1155
Поддерживаемые процессоры Xeon® processor E3-1200 family, 2nd Generation Core i3 & Intel® Pentium® family
Поддержка PCI Express 2.0 Есть
Частота системной шины 100 МГц
Наличие слота под райзер-карту Нет
Количество PCI-E 8x 4 шт
Количество SATA 6 Gb/s 2 шт
Количество SATA 3 Gb/s 4 шт
Аудиочипсет Отсутствует
Наличие IPMI Есть
BIOS/UEFI 64Mb SPI Flash EEPROM with AMI BIOS
Оперативная память
Тип DIMM DDR3
Количество слотов Registered оперативной памяти  
Поддержка ECC Есть
Максимальный объем 32 ГБ
Жесткий диск
Форм-фактор 3, 5"
Максимальное кол-во жестких дисков 2 шт
RAID
Поддерживаемые уровни RAID 0, 1
Поддерживаемые дисковые интерфейсы SAS/SATA
Число портов 2 шт
Графический адаптер
Количество графических адаптеров 1 шт
Чипсет интегрированного графического адаптера Matrox G200
Устройства считывания информации
Оптический привод Встраиваемый slim
FDD Нет
Корпус
Модель CSE-811TQ-350B
Форм-фактор Rack Mount
Горячая замена жесткого диска  
Количество внешних отсеков 3.5" 2 шт
Цвет Черный
Габариты 426 x 44 x 574 мм
Количество юнитов 1 U
Количество встроенных вентиляторов 2 шт
Мощность блока питания 350 Вт
Количество блоков питания 1 шт
Разъемы на передней панели
USB 2.0 2 шт
Разъемы на задней панели
PS/2 2 шт
USB 2.0 2 шт
D-Sub 1 шт
Сетевой интерфейс LAN 1000 Мбит/с (RJ-45)
Количество сетевых интерфейсов  
COM (serial, DB9 RS232) 1 шт

 


4 РАЗРАБОТКА ПОДСИСТЕМЫ АУТЕНТИФИКАЦИИ
ПОЛЬЗОВАТЕЛЯ

4.1 Разработка алгоритма процедуры аутентификации
и его реализация

Подсистема аутентификации пользователя в системе предоставления услуг связи «Виртуальный офис» представляет собой совокупность нескольких подсистем. Сюда входит подсистема аутентификации пользователя в Личном кабинете, доступном через WWW интерфейс и подсистема аутентификации пользователя при доступе к услугам, предоставляемым посредством телефонной связи - " Корпоративный ПИН-код", " Обратный звонок".

Целью дипломного проекта было модернизировать процесс аутентификации пользователя для доступа к услуге Корпоративный ПИН-код. Необходимо пояснить, какова суть данной услуги и как организован доступ к ней. Сервис " Корпоративный ПИН-код" виртуального офиса, предназначен для осуществления междугородных и международных звонков. Схема использования сервиса следующая: Пользователь осуществляет телефонный звонок на номер сервера доступа и в соответствие с подсказками автоинформатора вводит с клавиатуры телефона свой ПИН-код, представляющий комбинацию из 10 или более цифр, а потом набирает междугородный или международный телефонный номер.

Считывание вводимого пользователем ПИН-кода на стороне оператора производит ПО IP АТС Asterisk. Для этих целей изначально было использовано внутреннее приложение Asterisk - Read(), однако в процессе эксплуатации были выявлены недостатки такого решения.

Приложение Read() считывает в указанную переменную, вводимую пользователем, DTMF последовательность, завершенную символом '#', заданное число раз и имеет следующий формат вызова:

 

Read(variable[, filename[& filename2...]][, maxdigits][, option][, attempts][, timeout])

где

variable имя переменной, в которой будет сохранена введенная пользователем последовательность
filename имя звукового файла (или файлов, начиная с версии 1.6) или тона, если используется опция 'i', проигрываемых пользователю до считывания последовательности
maxdigits максимально возможное число считываемых цифр. Считывание прекращается если введено максимальное количество цифр (в этом случае от пользователя не требуется нажатия кнопки '#') значение по умолчанию: 0 - нет лимита - команда ждет, пока пользователь не нажмет кнопку '#' любое значение меньше нуля приводят к такому же результату. максимальное значение для этого параметра - 255
option дополнительные параметры, допустимые значения 's', 'i', 'n'
  's' указывает немедленно закончить выполнение команды, если линия связи не в соединенном состоянии
  'i' вместо имени файла/файлов указаны " indication tone", из файла indications.conf
  'n' для чтения цифр, даже если линия не в соединенном состоянии
attempts если больше 1, то указывается число попыток чтения последовательности, в том случае, если пользователь ничего не набрал
timeout количество секунд ожидания ввода пользователя. Если значение больше нуля, то это значение будет использоваться вместо значения таймаута по умолчанию

 

Очевидно, что данное приложение не имеет возможности контролировать данные в процессе ввода и принимать решение об окончании процедуры в соответствии с логикой, отличной от предопределенной. Нам требуется несколько усложнить процедуру, чтобы она соответствовала приведенным ниже критериям.

1. Для служебных ПИН-кодов, серия 0ххххххх длина ввода должна быть ограничена 8-ю цифрами;

2. Для прочих ПИН-кодов длина ввода определяется передаваемым параметром;

3. Нажатие на * в процессе набора ПИН-кода должно сопровождаться завершением работы скрипта и возвращением признака повтора набора;

4. Приложение должно обеспечивать проговаривание приветственной фразы перед вводом ПИН-кода, которое может быть прервано вводом первой цифры;

5. Приложение должно обеспечивать тайм-аут ввода цифр ПИН-кода, который задается передаваемым параметром;

6. Приложение должно интерпретировать нажатие # аналогично нажатию на *;

7. Набранный ПИН-код должен возвращаться в переменную, имя которой определяется передаваемым параметром;

8. Приложение должно обеспечить контроль вводимых знаков и интерпретировать ввод знаков, отличных от цифр и символов * и # как ошибку с завершением работы и возвратом признака ошибочности ПИН-кода.

Вносимые изменения призваны снизить нагрузку на систему аутентификации (и как следствие на СУБД), отсекая очевидно неверные ПИН-коды на ранней стадии, а также повысить комфортность процедуры для пользователей путем устранения тайм-аута по окончании набора и введением возможности оперативно повторить набор в случае ошибки нажатием * или #. Как показала практика, при доставке ПИН-кода посредством DTMF сигналов, нередко возникают искажения информации, связанные как с качеством телефонных линий так и самих телефонных аппаратов. Вследствие данных искажений может происходить дублирование или выпадение вводимых цифр, появление в ПИН-коде кодов A, B, C, D, которые также могут быть кодированы DTMF. В общем случае коды A, B, C, D не могут быть введены с клавиатуры телефонного аппарата, однако могут появляться вследствие ошибок программирования офисных АТС, ошибок детектирования DTMF на фоне помех или низкого качества генераторов DTMF отдельных телефонных аппаратов.

Решением указанных проблем стала разработка альтернативной процедуры ввода ПИН-кода и реализация программы на языке Perl. Взаимодействие программы с Asterisk должно происходить посредством интерфейса AGI.

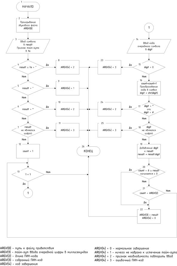
Результатом явилась представленная ниже блок - схема алгоритма работы альтернативной процедуры ввода ПИН-кода (рис. 20).

Как видно из схемы, программа начинается проигрыванием звукового файла, путь к которому передан в переменной ARGV[0]. Далее в блоке 3, происходит ввод первого символа ПИН-кода и признака возникновения тайм-аута в переменные result и to соответственно.

Блоки 4-7 осуществляют анализ введенных значений на допустимость.

Блок 4 призван выявить ситуацию, в которой ничего не было набрано, и просто была нажата #. В этом случае программа завершается с передачей кода 2 (признак необходимости повтора ввода) в переменную, имя которой передано через ARGV[4] (блок 8).

Блок 5 выявляет наступление тайм аута при отсутствии введенной информации. В этом случае программа завершается с передачей кода 1 (ничего не набрано к истечению тайм-аута) в переменную, имя которой передано через ARGV[4] (блок 9).

Блок 6 анализирует наличие нажатия *. Реакция программы в этом случае аналогична реакции на нажатие # в блоке 4 (блок 10).

Блок 7 выявляет возможное появление в ПИН-коде символов A, B, C, D. В этом случае программа завершается с передачей кода 3 (признак ошибочности ПИН-кода) в переменную, имя которой передано через ARGV[4] (блок 11).

Блок 12 устанавливает в переменной count количество введенных символов = 1.

Рисунок 20 - Схема алгоритма работы альтернативной процедуры
ввода ПИН-кода

В пояснении нуждается тот факт, что первый введенный символ анализируется отдельно от последующих. Дело в том, что ввод первого символа и всех остальных производится разными средствами. Для ввода первого символа применен вызов процедуры GET DATA интерфейса AGI, которая позволяет одновременно проигрывать указанный звуковой файл. Последующие символы вводятся и анализируются в цикле при помощи процедуры WAIT FOR DIGIT, ценность которой состоит в том, что символ # для нее не является признаком окончания ввода и может быть получен в качестве результата наряду с остальными.

Блок 13 является проверкой условия вечного цикла, в котором производится ввод остальных знаков ПИН-кода.

Блок 14 вводит второй и все последующие символы ПИН-кода в переменную digit.

Блок 15 анализирует наступление тайм-аута в процессе ввода. В этом случае блоком 23 устанавливается признак ошибочности ПИН-кода в переменной, имя которой передано через ARGV[4] и программа завершается.

Блок 16 увеличивает количество введенных символов на 1.

Блок 17 проверяет введенный символ на соответствие * или #. В случае положительного результата сравнения программа завершается с передачей кода 2 (признак необходимости повтора ввода) в переменную, имя которой передано через ARGV[4] (блок 24).

Блок 18 выявляет возможное появление в ПИН-коде символов A, B, C, D. В этом случае программа завершается с передачей кода 3 (признак ошибочности ПИН-кода) в переменную, имя которой передано через ARGV[4] (блок 25).

Блок 19 добавляет очередной введенный символ к ПИН-коду.

Блок 20 Проверяет ПИН-код на соответствие техническим. Если ПИН-код начинается с 0 и его длина достигла 8-и цифр, программа считает, что введен технический ПИН-код. Вслед за этим блоком 22 в переменной, имя которой передано через ARGV[3], устанавливается окончательное значение ПИН-кода, а в переменной, имя которой передано через ARGV[4] устанавливается признак успешной операции и программа завершается.

Если ПИН-код в блоке 20 не признан техническим, происходит проверка его текущей длины на соответствие величине, переданной через ARGV[2]. Если необходимая длина достигнута, блоком 22 в переменной, имя которой передано через ARGV[3], устанавливается окончательное значение ПИН-кода, а в переменной, имя которой передано через ARGV[4] устанавливается признак успешной операции и программа завершается. В противном случае программа возвращается к началу вечного цикла и производит ввод очередного символа блоком 14.

Текст программы на языке Perl, соответствующий описанному выше алгоритму, приведен в Приложении 1.

 


5 Расчет цены системы предоставления услуг связи «Виртуальный офис»

 


Поделиться с друзьями:

mylektsii.su - Мои Лекции - 2015-2026 год. (2.394 сек.)Все материалы представленные на сайте исключительно с целью ознакомления читателями и не преследуют коммерческих целей или нарушение авторских прав Пожаловаться на материал