Студопедия

Главная страница Случайная страница

КАТЕГОРИИ:

АвтомобилиАстрономияБиологияГеографияДом и садДругие языкиДругоеИнформатикаИсторияКультураЛитератураЛогикаМатематикаМедицинаМеталлургияМеханикаОбразованиеОхрана трудаПедагогикаПолитикаПравоПсихологияРелигияРиторикаСоциологияСпортСтроительствоТехнологияТуризмФизикаФилософияФинансыХимияЧерчениеЭкологияЭкономикаЭлектроника






БІЛЕТ № 8






 

 

1. Розробити поведінкову VHDL-модель 4-розрядного дешифратора. Затримка часу при спрацюванні дешифратора складає 10 нс. Всі вхідні імпульси з довжиною меншою за 10 нс дешифратором не сприймаються.

Для розробленої VHDL-моделі дешифратора на основі компонентів та конфігурацій створити випробувальний стенд, за допомогою якого перевірити правильність роботи пристрою при всіх можливих комбінаціях його вхідних сигналів. До відповіді включити VHDL-коди випробувального стенду та розробленого дешифратора, а також результати проведеного модельного експерименту, представлені у вигляді часових діаграм для вхідних та вихідних сигналів пристрою.

Для розв’язання поставленої задачі слід використовувати середовище Active-HDL. В процесі роботи дозволяється використовувати засоби автоматичного генерування коду.

 

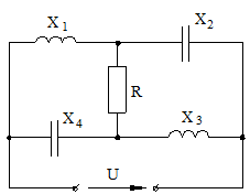
2. Опори елементів схеми мають наступні значення:

; ; ; ; .

Визначити потужність, що витрачається в опорі R, якщо напруга, підведена до кола, дорівнює 100 В.

 

3. Розробити програму, що реалізує опитування 16 ключів (матрична клавіатура). Номер останнього замкнутого ключа необхідно зберегти в пам’яті за адресою 20h. Якщо замкнуто декілька ключів, то необхідно зберегти признак помилки (EEh). Частота опитування ключів – 20 Гц. Тактова частота мікроконтролера дорівнює 8 МГц.

 

4. Класифікація приміщень за небезпекою ураження електричним струмом.

 

 

 


Поделиться с друзьями:

mylektsii.su - Мои Лекции - 2015-2026 год. (1.436 сек.)Все материалы представленные на сайте исключительно с целью ознакомления читателями и не преследуют коммерческих целей или нарушение авторских прав Пожаловаться на материал