Студопедия

Главная страница Случайная страница

КАТЕГОРИИ:

АвтомобилиАстрономияБиологияГеографияДом и садДругие языкиДругоеИнформатикаИсторияКультураЛитератураЛогикаМатематикаМедицинаМеталлургияМеханикаОбразованиеОхрана трудаПедагогикаПолитикаПравоПсихологияРелигияРиторикаСоциологияСпортСтроительствоТехнологияТуризмФизикаФилософияФинансыХимияЧерчениеЭкологияЭкономикаЭлектроника






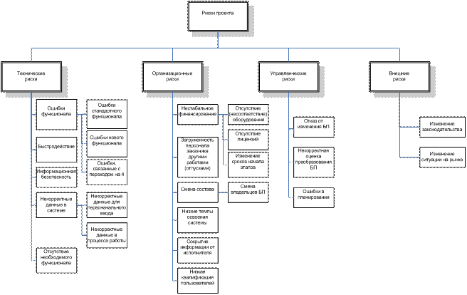
Иерархическая структура рисков






На этапе инициации проекта принята следующая иерархическая структура рисков:

В ходе работ по проекту эта структура может изменяться и уточняться.

Технические риски

9.2.1 _______________________________________

− ____________________________________________

− ____________________________________________

9.2.2 ________________________________________________________

− ______________________________________________________________

− ______________________________________________________________

Организационные риски

Финансирование

− ____________________________________________

− ____________________________________________

 

Сопротивление проекту

− Предоставление некорректной информации

− Намеренное затягивание сроков проекта

− ____________________________________

Сложности с персоналом Заказчика

− Загруженность персонала Заказчика другими задачами

− Отсутствие сотрудников на месте в необходимые сроки (в т.ч. неожиданные «отпуска» и «отгулы» необходимых сотрудников)

− Низкая квалификация пользователей (в т.ч. некомпетентность, незнание предметной области)

− Недостаточная мотивация сотрудников Заказчика

− Изменения в составе «ключевых» пользователей Заказчика

− ______________________________________________________

 

Изменение сроков проекта, сроков этапов

− Директивный перенос сроков по инициативе Заказчика

− Директивный перенос сроков по инициативе Исполнителя

− Перераспределение ресурсов Исполнителя

− _______________________________________________

− _______________________________________________

Изменения в проекте со стороны Исполнителя

− Изменения в составе рабочей группы Исполнителя

− Отсутствие необходимых ресурсов со стороны Исполнителя

− Низкая квалификация рабочей группы со стороны Исполнителя

− _____________________________________________________

 

Управленческие риски

Ошибки планирования проекта

− Неправильная оценка стоимости проекта

− Ошибки при планировании работ

− _________________________________________________

 

Внешние риски

Изменение законодательства

− ______________________________________________

− ______________________________________________

Существенное изменение в инфраструктуре Заказчика

− Изменение границ проекта

− ______________________________________________

Изменение ситуации на рынке

− ____________________________________________

− ____________________________________________


Поделиться с друзьями:

mylektsii.su - Мои Лекции - 2015-2026 год. (1.495 сек.)Все материалы представленные на сайте исключительно с целью ознакомления читателями и не преследуют коммерческих целей или нарушение авторских прав Пожаловаться на материал