Студопедия

Главная страница Случайная страница

КАТЕГОРИИ:

АвтомобилиАстрономияБиологияГеографияДом и садДругие языкиДругоеИнформатикаИсторияКультураЛитератураЛогикаМатематикаМедицинаМеталлургияМеханикаОбразованиеОхрана трудаПедагогикаПолитикаПравоПсихологияРелигияРиторикаСоциологияСпортСтроительствоТехнологияТуризмФизикаФилософияФинансыХимияЧерчениеЭкологияЭкономикаЭлектроника






Испытания Ossie недавние






Пожалуйста см. мое самое последнее видеоего здесь: https://www.youtube.com/m1a9r9s9

 

Пока дальнейше стремиться увеличить эффективность цепи разряда конденсатора, испытаний показал что много энергия расточительствована пока

плазма дальше потому что электропитание все еще соединено и по мере того как такое также приводит плазму в действие даже после разряд конденсатора закончен. Это причиняет много расточительствованную энергию в жаре и требование для резистора нагрузки последовательно с электропитанием также энергия отходов в форме жары.

 

 

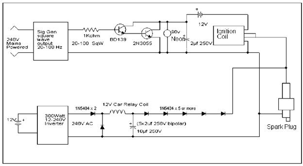
Более дальнеиший анализ показал что было требование отключить электропитание пока конденсатор discharged в плазму для того НОП не к неныжной энергии. Воздерживающся сложная цепь переключения HV, я нашел что индуктор smog помочь в держать расточительствованную энергию от электропитания пока конденсатор discharging в плазму и после этого когда плазма переключит, задний emf индуктора сбросит его имеет скрытую энергию в конденсатор готовый для следующей разрядки и поэтому не расточительствована а использована энергия электропитания. Пожалуйста см. принципиальную схему ниже.

 

По мере того как вы можете увидеть в видеоем, эта цепь только очень просто но она очень эффективна в получать большую часть из энергии входного сигнала к разрядке плазмы. Плазма настолько ярка что она как дуга заварки но БЕЗ жары когда вода использована, или еще свеча зажигания получает теплой но горячей если о сухой. Я использовал эту цепь непрерывно на тарифах ИМПа ульс от 20 к 100 Hz без проблем и очень маленькой жаре в всех компонентах.

 

На более высоких тарифах ИМПа ульс трудно получающ достаточную воду в плазму но если вы управляете к, то они снимут вне как пламя реактивного

двигателя с соответствующе сильным шумом также. Свет настолько ярок что я рекомендую темные стекла пока испытывать эту цепь и шум настолько громок, пока нагнетать воду в его непрерывно от высоких взрывов тарифа ИМПа ульс, что я также рекомендую штепсельные вилки уха по мере того как мои уши все еще звенят... на тарифах ИМПа ульс от 20-70 Hz течение входного сигнала на 12 вольтах к инвертору находился между 2.5 и 5 AMPS. Для индуктора я просто использовал стандартную катушку релеего автомобиля 12V. По моему мнению я верю что эта цепь до тех пор выполнит самое лучшее на реальном двигателе. Так я думаю я готов для этого шага затем.

Я понимаю что много могут быть полны страстного желания попытать начать построить эти цепи для того чтобы испытать их но я должен усилить что если вы не понять как они работают, также, как имейте некоторый опыт в радиотехнических схемах здания и испытание, оно правоподобн для того чтобы быть дорогей и по возможности также опасной тренировкой для вас. Так угодите поймите вы будете зданием и как они работают прежде чем вы продолжаете по мере того как будут много ловушек для неопытного.

 

Одно эти ловушки самое правоподобное причина людей дуя - вверх по их всем полупроводниковым инверторам что ИМПом ульс HV от катушки зажигания может быть или позитвом или недостатком. В всей из моих цепей, ИМП ульс катушки зажигания всегда положитен. Но внутри напрактикуйте, оно смогите быть тем. Приспособить это, котор вам будет нужно сделать конечно входной сигнал вашего инвертора и выход изолирован полно от цепи катушки зажигания. Не должно быть всех соединений точек соприкосновения. Вы должны после этого испытать полярность вас ИМП ульс выхода катушки зажигания путем использовать длинний шнур диодов LV или некоторых диодов микроволновой печи HV, предпочтительные 3 или 4 последовательно, для того чтобы доказать если ИМП ульс HV приходя из вашей катушки зажигания отрицательный или положительный. Как только вы доказывали это, тогда когда вы соедините выход шнура диода от вас цепь инвертора, вы соедините ее к позитву свечи зажигания если ваш ИМП ульс катушки зажигания положитен или к земле свечи зажигания, то если ваш ИМП ульс катушки зажигания отрицательный.

 

«Доказательство видеоие принципиальной схемы»:

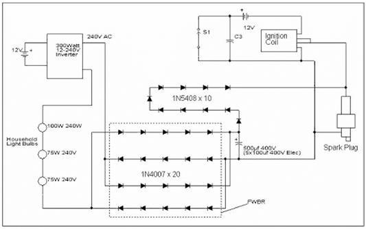
Как раз некоторые errata указали вне к мне Бен на схеме моего последнего столба доказательства установки принципиальной схемы. Глобусы света домочадца ошибочный нарисованы последовательно но фактическ подключены в одине другого параллели relative to только. Также, выход от шнура диодов в разрядной цепи должен быть соединен к основанию свечи зажигания земному и не это будет верхним штырем. Извинения для этих ошибок.

 

Видеоий 1 - https://www.youtube.com//m1a9r9s9

 

Первое видеоий следующим образом общее setup доказательство принципиальной схемы вклюает демонстрацию используемой разрядки плазмы. Опять, видеоий здесь никакое куда около приходит близко к захватывать силу в разрядке дуги. Она просто как раз слишком быстрая для видеокамеры!

 

https://www.youtube.com/watch? v=lzawlY9jCFk

 

Второе видеоий следующим образом фактическое доказательство демонстрации принципиальной схемы где я показываю как взрывая вода от разрядки плазмы когда прикладной, в этот случай к линии мотору триммера, может нажать поршень двигателя вниз с значительно усилием.

 

https://www.youtube.com/watch? v=-OTCqws hsc

 

Линия мотор триммера была обнажана к чуть-чуть мотору включая иметь магнето

зажигания, котор извлекли как ИМП ульс зажигания для польз этого испытания более мощная стандартная автомобильная катушка зажигания. Я также извлекал контактные уплотнения по мере того как этот мотор, был нов, был довольно плотно и было много трение причиненное контактными уплотнениями.

 

Электропитанием будет просто вывод ранее цепей, котор я вывешивал. Полной используемой емкостью разряда было 500uf. Пожалуйста см. цепь выше.

 

В видеоем установки, где я показываю разрядки свечи зажигания, я также показываю в конце как я распылил воду в цилиндр через отверстие штепсельной вилки plark. Я после этого вытянул бы возвратную пружину для того чтобы смешать воду вверх в цилиндре. Я после этого привинчил в свечу зажигания и вытянул возвратную пружину снова для того чтобы смешать и брызнуть воду повсюду внутри цилиндра и свечи зажигания.

 

В видеоем демонстрации, вы можете увидеть, что я отрегулировал положение цилиндра до разрядок такие что поршень будет только немного задержанными в развитии градусов или прошлым TDC по мере того как цилиндр начинал переместить вниз. С электропитанием инвертора, не будет движения маховика двигателя что бы ни было даже если нормальные искры зажигания HV происходят внутрь через свечу зажигания.

Это потому что будет только вода внутри цилиндра и никакого традиционного топлива как нефть или что-нибудь еще ignitable. После этого, когда электропитание инвертора повернуто ДАЛЬШЕ, вы можете ясно увидеть, что

маховик пнул сверх с усилием когда катушка зажигания пульсирована! Ясно что разрядка плазмы от электропитания и разрядная цепь взрывают воду внутри цилиндра причиняет значительное давление, через расширение газа воды (тумана), который нажимает поршень вниз с значительным усилием.

 

После только несколько из этих разрядок маховик останавливает повернуть. То потому что вся вода кашась с внутренностью свечи зажигания была взорвана. Но я могу после этого просто как раз вытягивать возвратную пружину снова причинит воду в цилиндре брызнуть вверх по и на свечу зажигания. Хотя, соотвествующе, я не делаю никакие заявки общих количества подводимой энергии, выхода и эффективности здесь, я не имею никакое сомнение которое кинетическое усилие произвело взрывая водой внутри этот двигатель, как продемонстрировано, позволит его побежать using вода только как топливо как только соотвествующая цепь синхронизации и времени зажигания была построена и положена в место. Пожалуйста см. выше для принципиальной схемы используемых электропитания и разрядной цепи, добра s как некоторые изображения доказательства установки принципиальной схемы.

Все из моих испытаний показывали что только более высокое напряжение тока электропитания, and/or более высокая разрядка емкости, приведут к в более мощном взрыве воды покуда вы сможете получить, что достаточную воду пришли в контакте с более большой и более странной дуговой плазмой. Не кажется, что будет любой реальной дороги я видел или испытывал где вы можете положить «пассивную сеть» в разрядную цепь и получить более большой взрыв воды.

Препятствуйте одной силе разрядная цепь от как низко напряжения тока как 12 вольта. Пассивная сеть только расточительствует и уменьшить энергию разрядки и как последствие, взрыв воды будет более мал. Отношения, Ossie

 


Поделиться с друзьями:

mylektsii.su - Мои Лекции - 2015-2026 год. (0.824 сек.)Все материалы представленные на сайте исключительно с целью ознакомления читателями и не преследуют коммерческих целей или нарушение авторских прав Пожаловаться на материал