Студопедия

Главная страница Случайная страница

КАТЕГОРИИ:

АвтомобилиАстрономияБиологияГеографияДом и садДругие языкиДругоеИнформатикаИсторияКультураЛитератураЛогикаМатематикаМедицинаМеталлургияМеханикаОбразованиеОхрана трудаПедагогикаПолитикаПравоПсихологияРелигияРиторикаСоциологияСпортСтроительствоТехнологияТуризмФизикаФилософияФинансыХимияЧерчениеЭкологияЭкономикаЭлектроника






Тема 9. Оборотні засоби






 

9.1. Склад і структура оборотних засобів.

9.2. Визначення потреби в оборотних засобах.

9.3. Показники ефективності використання оборотних засобів.

 

9.1. Склад і структура оборотних засобів

 

Оборотні засоби – це сукупність грошових коштів, авансованих для створення і використання оборотних виробничих засобів та засобів обігу з метою забезпечення безперервного процесу виробництва й реалізації продукції. Типовий склад і класифікація оборотних засобів наведено в табл. 9.1.

Таблиця 9.1.

Склад і класифікація оборотних засобів

Види оборотних засобів Склад оборотних засобів Ознаки класифікації
Оборотні виробничі засоби   1. Виробничі запаси: сировина, основні матеріали і напівфабрикати, допоміжні матеріали, паливо, тара запасні частини для ремонту (тощо); засоби праці з терміном служби не більше ніж один рік – малоцінні і швидкозношувальні предмети та інструмент, пристосування й інвентар 2. Незавершене виробництво і напівфабрикати власного виробництва 3. Витрати майбутніх періодів Нормовані оборотні засоби  
Засоби обігу 4. Готова продукція на складі і відвантажена, яка знаходиться в оформленні 5. Товари відвантажені, але не оплачені покупцями 6. Грошові кошти в касі і на рахунках у банку 7. Дебіторська заборгованість 8. Засоби в інших розрахунках Ненормовані оборотні засоби  

 

Потребу в оборотних засобах в умовах ринку часто називають експлуатаційними потребами або фінансово-експлуатаційними потребами (ФЕП), які визначаються як різниця між засобами, іммобілізованими в запасах і клієнтській заборгованості, й заборгованістю підприємства постачальникам. У багатьох західних джерелах різниця між поточними активами і поточними пасивами називається робочим капіталом.

При формуванні статутного капіталу підприємство самостійно встановлює плановий розмір оборотних засобів, необхідний для його виробничої діяльності, у вигляді нормативу в грошовому виразі. Потреба підприємства в оборотних засобах коливається протягом року внаслідок сезонності виробництва, нерівномірності надходження грошей за відвантажену продукцію тощо.

За джерелами формування оборотні засоби підприємства поділяються на власні, позиченні (кредити банків), залученні (через акціонування) (рис. 9.1). На відміну від основних засобів, які неодноразово беруть участь у процесі виробництва, оборотні засоби функціонують тільки в одному виробничому циклі та повністю переносять свою вартість на знову виготовлений продукт, тому їх ще називають змінним капіталом.

 

Рис. 9.1. Схема формування оборотних засобів підприємства

 

При плануванні потреби в оборотних засобах застосовуються три методи:

аналітичний;

коефіцієнтний;

метод прямого рахунку.

Аналітичний і коефіцієнтний методи застосовуються на підприємствах, які стабільно працюють більше одного року, мають статистичні дані за минулі періоди про зміну величини обігових коштів та не мають у своєму розпорядженні достатньої кількості кваліфікованих економістів для детальної роботи в галузі планування оборотних засобів.

Аналітичний метод передбачає визначення потреби в оборотних засобах у розмірі їхніх середньо фактичних залишків з урахуванням зростання обсягу виробництва. При цьому необхідно врахувати конкретні умови роботи підприємства в майбутньому році. Цей метод застосовується на тих підприємствах, де кошти, вкладені в матеріальні цінності й витрати, мають велику частку в загальній сумі оборотних засобів.

При коефіцієнтному методі запаси і витрати поділяються на залежні безпосередньо від зміни обсягу виробництва (сировина, матеріали, витрати на незавершене виробництво, готова продукція на складі) та не залежні від нього (запасні частини, малоцінні і швидкозношувальні предмети, витрати майбутніх періодів). По першій групі потреба в оборотних засобах визначається виходячи з їх розміру в базисному році і темпів зростання виробництва продукції в майбутньому році. По другій групі оборотних засобів, які не мають пропорційної залежності від зростання обсягу виробництва, потреба планується на рівні їхніх середньо фактичних залишків за декілька років. За необхідності можна використовувати аналітичний і коефіцієнтний методи в поєднанні. Спочатку аналітичним методом визначають потребу в оборотних засобах, залежних від обсягу виробництва, а потім за допомогою коефіцієнтного методу враховують зміну обсягу виробництва.

Метод прямого рахунку передбачає обґрунтований розрахунок запасів за кожним елементом оборотних засобів з урахуванням усіх змін на рівні організаційно-технічного розвитку підприємства, транспортуванні товарно-матеріальних цінностей, практиці розрахунків між підприємствами. Цей метод трудомісткий, він потребує високої кваліфікації економістів, залучення до нормування працівників багатьох служб підприємства. Метод прямого рахунку використовується при організації нового підприємства і періодичному уточненні потреби в оборотних засобах діючих підприємств. У загальному вигляді його зміст передбачає такі етапи робіт:

1. Розробка норм запасу за окремими найважливішими видами товарно-матеріальних цінностей усіх елементів нормованих оборотних засобів, виражених у днях, відсотках, гривнях на розрахункову одиницю тощо. Норма запасу оборотних засобів, як правило, виражається у відносних величинах (днях або відсотках). Вона розраховується за кожним елементом оборотних засобів і характеризує величину мінімального економічно обґрунтованого обсягу запасу товарно-матеріальних цінностей на певний період, який необхідний для забезпечення безперервності виробничого процесу.

2. Розрахунок середньоденних витрат певного виду матеріальних цінностей на підставі їхніх витрат за кошторисом затрат на виробництво, на 90, 180 або 360 днів.

3. Визначення нормативу власних оборотних засобів у грошовому виразі для кожного елемента оборотних засобів і сукупної потреби підприємства в оборотних засобах. Норматив оборотних засобів – це мінімальна сума грошових коштів, постійно необхідна підприємству для його виробничої діяльності. З більшості елементів оборотних засобів норматив визначається так:

 

Загальний норматив оборотних засобів, або сукупна потреба в оборотних засобах підприємства визначається як сума нормативів, розрахованих за окремими елементами оборотних засобів.

 

9.2. Визначення потреби в оборотних засобах

 

Норматив оборотних засобів – це мінімальна сума грошових коштів, постійно необхідна підприємству для його виробничої діяльності. Норма оборотних засобів – це виражена у відносних величинах (днях або відсотках) мінімальна потреба в окремих видах товарно-матеріальних цінностей, яка забезпечує безперебійний, ритмічний процес виробництва.

Норматив оборотних засобів (Н) у грошовому виразі за основними елементами виробничих запасів визначається таким чином:

 

де В – середньоденні витрати матеріалів за кошторисом витрат на виробництво за даним елементом витрат, грн;

Д – середня норма запасу для даного елемента оборотних засобів, тобто часовий період, протягом якого передбачається робота на даному запасі, днів або відсотків.

Норматив за статтею " Сировина, основні матеріали і напівфабрикати" розраховується за формулою:

 

де Нс – норматив власних оборотних засобів за сировиною, основними матеріалами і напівфабрикатами.

 

Поточний запас (Зпот)– основний вид запасу. На його розмір впливають періодичність поставок за договорами (цикл постачання), а також обсяг споживання матеріалів у виробництві, визначається за формулою:

 

Середній інтервал поставок (цикл постачання) визначається: при рівномірних поставках шляхом ділення 360 днів на число планованих поставок, при нерівномірних поставках – шляхом ділення доцільної партії матеріалів на їх середньоденне споживання або на підставі фактичних даних про надходження матеріалів у черговому році. Середній інтервал поставок товарно-матеріальних цінностей розраховується за формулою:

 

 

Норма поточного (складського) запасу приймається, як правило, в розмірі 50% середнього циклу постачання:

 

Страховий (гарантійний) запас (Зстр) приймається, як правило, в розмірі 50% поточного запасу, але може бути і менший цієї величини залежно від місця розташування постачальників і вірогідності перебоїв у поставках.

Транспортний запас (Зтр) створюється лише в разі перевищення термінів вантажообігу порівняно з термінами документообігу, включаючи їх акцепт. Формула розрахунку нормативу транспортного запасу така:

 

Норма транспортного запасу розраховується лише в тому випадку, якщо час знаходження цінностей в дорозі більший часу руху розрахункових документів (включаючи їх акцепт).

Технологічний запас (Зтех) створюється в період підготовки матеріалів до виробництва, включаючи аналіз і лабораторні випробування. Він враховується в тому випадку, якщо не є частиною процесу виробництва.

Норма підготовчого запасу (Зпід)– це час на приймання, розвантаження, сортування, складування і лабораторний аналіз (встановлюється шляхом хронометражу).

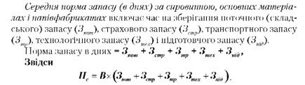
Норматив у цілому за сировиною, основними матеріалами і напівфабрикатами включає розрахунок середньої норми запасу сировини, матеріалів і напівфабрикатів, а також розрахунок нормативу оборотних засобів у цілому за статтею " Сировина, основні матеріали і напівфабрикати". На підставі норм оборотних засобів у поточному страховому, транспортному, технологічному і підготовчому запасах визначається середньозважена норма оборотних засобів у цілому за елементом " Сировина, основні матеріали і напівфабрикати", а також визначаються одноденні витрати за статтею сировина і матеріали за кошторисом затрат на виробництво і розраховується норматив оборотних засобів за статтею " Сировина, основні матеріали і напівфабрикати" на підприємстві в цілому.

Норматив оборотних засобів у запасах за групою допоміжних матеріалів і палива (за винятком газу) встановлюється аналогічно. Якщо у виробництві використовується широкий асортимент допоміжних матеріалів, то розрахунок нормативу можна здійснювати за допоміжними матеріалами, які займають велику частку за витратами у виробництві або за вартістю. За іншими допоміжними матеріалами норматив розраховується виходячи з фактичних залишків за вирахуванням зайвих, непотрібних і які тривалий час не залучаються до обороту матеріалів.

Норматив оборотних засобів на допоміжні матеріали розраховується за формулою:

 

 

Норматив оборотних засобів у цілому за групою допоміжних матеріалів визначається шляхом множення одноденних витрат у виробництві на загальну норму запасу (в днях).

Середня норма запасу і норматив оборотних засобів на тару розраховується методом прямого рахунку.

Норматив оборотних засобів на запасні частини розраховується залежно від груп устаткування. До першої групи належить устаткування, на яке розроблені типові норми оборотних засобів на запасні частини; норматив визначається як добуток типових норм і кількості устаткування з урахуванням коефіцієнтів зниження. До другої групи належить велике, унікальне (зокрема імпортне) устаткування, норматив для якого визначається методом прямого рахунку. До третьої групи устаткування відноситься дрібне одиничне устаткування, норматив на яке встановлюється методом укрупненого розрахунку. Норматив обігових коштів на запасні частини в цілому рівний сумі нормативів за трьома групами устаткування.

Крім того, розраховується величина оборотних засобів у незавершеному виробництві і витратах майбутніх періодів. До витрат у незавершеному виробництві належать усі витрати, які включають вартість незавершеної продукції, напівфабрикатів власного виробництва, а також готових виробів, не прийнятих відділом технічного контролю. Норматив оборотних засобів у незавершеному виробництві (Ннв) визначається за формулою:

 

норму оборотних засобів у незавершеному виробництві (в днях). Відповідно норматив оборотних засобів у незавершеному виробництві рівний виразу норми оборотних засобів (t х Кнз) на одноденний випуск продукції (СУД).

До витрат майбутніх періодів відносяться витрати на освоєння нових видів продукції, вдосконалення технології, підписка на періодичні видання, орендна плата, податки, що вносяться авансом тощо. Норматив оборотних засобів у витратах майбутніх періодів (Н) визначається за формулою:

де П – перехідна сума витрат майбутніх періодів на початок планованого періоду;

В – витрати майбутніх періодів у майбутньому році, передбачені відповідним кошторисом;

Всп – витрати майбутніх періодів, які підлягають списанню на собівартість продукції майбутнього року відповідно до кошторису виробництва.

Якщо в процесі підготовки, освоєння і виготовлення нових видів продукції підприємство користується цільовим банківським кредитом, то при розрахунку нормативу оборотних засобів у витратах майбутніх періодів ці суми виключаються.

Норма оборотних засобів за товарами на складі і відвантажених товарах розраховується роздільно. Норматив оборотних засобів на залишки готової продукції визначається як добуток норми оборотних засобів у днях (Д) і одноденного випуску товарної продукції в майбутньому році за виробничою собівартістю (О/Д) за формулою:

 

Загальна норма всіх оборотних засобів (у днях) установлюється діленням сукупного нормативу оборотних засобів на одноденний випуск товарної продукції за виробничою собівартістю в IV кварталі року. Річний приріст або зменшення нормативу оборотних засобів визначається складанням нормативів на початок і кінець майбутнього року. Недолік власних оборотних засобів виникає в тому випадку, коли величина діючого нормативу перевищує суму власних і прирівняних до них коштів та покривається за рахунок частини чистого прибутку. Недолік власних оборотних засобів у підприємств у ринковій економіці часто виникає у зв'язку з високим зростанням цін у результаті інфляційних процесів.

Таким чином, знаючи норму оборотних засобів у днях і денні витрати товарно-матеріальних цінностей у гривнях, можна розрахувати норматив оборотних засобів у запасах та в окремих його видах.

Приклад. 1. Визначення нормативу оборотних засобів поточного запасу.

Витрати сировини та матеріалів на квартал, тис. грн – 10900.

Кількість днів – 90.

Денні витрати сировини і матеріалів, тис. грн – 146.

Норма запасу, дні – 26.

Норматив (потреба) в оборотних засобах за сировиною і матеріалами, тис.грн:

146 х 26 = 3800

2. Потреба в оборотних засобах за незавершеним виробництвом розраховується множенням денного випуску продукції на норму незавершеного виробництва (в днях).

Випуск продукції за собівартістю на квартал тис. грн – 149 00

Денний випуск продукції за собівартістю, тис. грн – 178, 68

Норма незавершеного виробництва, дні – 3

Потреба в оборотних засобах за незавершеним виробництвом, тис. грн:

178, 68 х 3 = 536, 04.

3. Потреба в оборотних засобах на готову продукцію визначається множенням денного випуску продукції за собівартістю на норму оборотних засобів на готову продукцію – 2 дні, тис. грн:

178, 68 х 2 = 357, 36.

4. Потреба в оборотних засобах на запас товарів визначається множенням денного обороту цих товарів за купівельними цінами на норму цих запасів (у днях).

Оборот товарів за купівельними цінами на квартал тис. грн – 2890

Денний оборот, тис. грн – 32, 1

Норма запасу товарів, дні – 2

Потреба в оборотних засобах на запас товарів становить, тис. грн:

32, 1 х 2 = 64, 2.

5. Потреба в грошових коштах у касі і на перекази в дорозі визначається множенням товарообігу за продажними цінами (роздрібними) на норму запасу грошових коштів (в днях).

Товарообіг у квартал, тис. грн – 3700

Денний товарообіг, тис. грн – 41, 1

Норма запасу грошових засобів, дні – 1, 0

Потреба в грошових засобах становить тис. грн:

41, 1 х 1, 0 = 41, 1.

6. Потреба в оборотних засобах за іншими матеріальними цінностями визначається методом прямого розрахунку або розрахунково-аналітичним методом (вартість тари 100 тис. грн.).

7. Сукупний норматив оборотних засобів дорівнює сумі нормативів за всіма їх елементами і визначає загальну потребу підприємства в оборотних засобах:

3800 + 536, 03 + 357, 4 + 64, 2 + 41, 1 + 100 = 4898, 7 (тис. грн).

У цілому проблема створення запасів і зберігання матеріальних цінностей складна, її вирішення залежить від багатьох обставин, в тому числі від прискорення оборотності оборотних засобів, застосування ресурсозберігаючих технологій, характеру замовлень (великі партії сировини та матеріалів, які замовляються, частота поступлень замовлень). Крім того, вирішення цього завдання передбачає організацію відповідної системи управління запасами.

 

9.3. Показники ефективності використання оборотних засобів

 

Ефективність використання оборотних засобів характеризується системою економічних показників. Швидкість оборотності оборотних засобів є найважливішим показником інтенсивності використання оборотних засобів. Вона визначається за допомогою таких взаємозв'язаних показників: коефіцієнт оборотності, тривалість одного обороту в днях та коефіцієнт завантаження оборотних засобів.

Коефіцієнт оборотності (Коб) показує кількість оборотів, здійснених оборотними засобами за рік (півріччя, квартал), і визначається за формулою:

 

Приклад. Виручка від реалізації за рік становила 200 тис. грн, середньорічний залишок оборотних засобів – 40 тис. грн, тоді коефіцієнт оборотності оборотних засобів дорівнюватиме:

Це означає, що за рік кожна гривня, вкладена в оборотні засоби, здійснила 5 обертів.

Звідси легко визначається і показник середньої тривалості одного обороту в днях.

Коефіцієнт завантаження обігових коштів (Кз) – показник, зворотний коефіцієнту оборотності. Він характеризує величину оборотних засобів, які припадають на одиницю (1 грн, 1 тис. грн) реалізованої продукції і розраховується за формулою:

 

Цю величину можна трактувати так: на 1 гривню виручки від реалізації продукції в середньому за період, який розглядається, припадало 20 коп. вартості запасів оборотних засобів.

Розглянуті взаємозв'язані показники оборотності відображають загальну оборотність оборотних засобів.

Розрізняють абсолютне і відносне вивільнення оборотних засобів. Абсолютне вивільнення оборотних засобів відбувається тоді, коли фактичні залишки оборотних засобів менші нормативу або залишків оборотних засобів за попередній (базовий) період при збереженні або збільшенні обсягу реалізації за цей період. Відносне вивільнення оборотних засобів відбувається в тих випадках, коли оборотність оборотних засобів прискорюється за рахунок зростання обсягу виробництва на підприємстві.

Оборотні засоби після основних засобів за своєю величиною займають друге місце в загальному обсязі ресурсів, які визначають економіку підприємства. З позиції вимог ефективного ведення економіки підприємства обсяг оборотних засобів повинен бути достатнім для виробництва продукції в асортименті й якості, яку вимагає ринок, і в той же час мінімальним, що не веде до збільшення затрат виробництва за рахунок утворення наднормативних запасів.



Поделиться с друзьями:

mylektsii.su - Мои Лекции - 2015-2026 год. (0.863 сек.)Все материалы представленные на сайте исключительно с целью ознакомления читателями и не преследуют коммерческих целей или нарушение авторских прав Пожаловаться на материал