Студопедия

Главная страница Случайная страница

КАТЕГОРИИ:

АвтомобилиАстрономияБиологияГеографияДом и садДругие языкиДругоеИнформатикаИсторияКультураЛитератураЛогикаМатематикаМедицинаМеталлургияМеханикаОбразованиеОхрана трудаПедагогикаПолитикаПравоПсихологияРелигияРиторикаСоциологияСпортСтроительствоТехнологияТуризмФизикаФилософияФинансыХимияЧерчениеЭкологияЭкономикаЭлектроника






Усэппа.






УСЭППА используется для реализации логических элементов в промышленности.

Набор элементов УСЭППА: 1, 2 — двухвходовой и четырехвходовой усилители; 3 — грубый мощный повторитель; 4, 17, 23 — пневмореле (разных модификаций); 5, 10 — пневомклапаны; 6, 7 — точные повторители; 8, 9 — переменная и постоянная пневмоёмкости; 11 — элемент запоминания непрерывных сигналов; 12 — задатчик; 13, 14 — нерегулируемое и регулируемое пневмосопротивления; 15 — дроссельный сумматор; 16, 22 — сдвоенные обратные клапаны; 18 — элемент запоминания дискретных сигналов; 19, 20 — индикаторы (бленкеры); 21 — конечный выключатель; 24, 25, 26 — пневмокнопки; 27 — пневмотумблер.

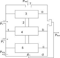
Основным элементом УСЭППА является трехмембранное реле, которое выполняет логические и счетные функции. Оно работает на давлении 0, 1 Мпа.

1-мембраны; 2-шток; 3, 4, 5-центры(жесткие шайбы); 6, 7-сопла.

Рассмотрим реализацию функции «Не»:

В сопло 7 подается Рпит, в камеру b подается Рподпора, в С подается Рупр. Давление подпоры Pn = (0, 3..0, 8)Рмаг.При подаче в камеру с Рупр сигнал управления x=1. Камера d соединена с атмосферой и с камерой a каналом. За выходной сигнал принимается сигнал на выходе Pвых. Если Рвых = Рмаг, то 1, если =Ратм, то 0.

Эффективные площади центров 3, 4, 5 мембран соединены штоком. Соотношение активных площадей выполнено следующим образом: А35, А4> А3, А4> А5.

Действие реле зависит от давления Рn и Рy в камерах b и c. Если 0, то в камере с давление отсутствует и равнодействующая сил будет перемещать шток вниз, т.к. А4> А3 и жесткий центр 5 закроет сопло 6. Тогда в камере а установится давление Рмаг и выходной сигнал1. При подаче давления в камеру с равнодействующая сил переместит шток вверх и сигнал на выходе 0. Изменяя давление Pn и Py можно получать различные логические операции.

Реализация операций повторения и умножения.

Для реализации операции повторения давление управления подается в камеру b.(x=1) Давление подпора подается в камеру с. При этом шток опускается, закрывая сопло 6. Выходной сигнал Рвых=1. При отсутствии сигнала управления Рупр=0 в камере b происходит перемещение центра вверх под дейст Рп. В этом случае центр 3 перекрывает сопло 7. В камере а создается давление Ратм, следовательно, выходной сигнал Рвых=0.

Реализация операции умножения:

Входные сигналы x и y подаются на входы a и b.В камеру с поступает Рп.При одновременной подаче сигналов упр-ия X(Рx) и y (Рy), шток опускается и на выходе получаем выходной сигнал1.


Поделиться с друзьями:

mylektsii.su - Мои Лекции - 2015-2026 год. (0.558 сек.)Все материалы представленные на сайте исключительно с целью ознакомления читателями и не преследуют коммерческих целей или нарушение авторских прав Пожаловаться на материал