Студопедия

Главная страница Случайная страница

КАТЕГОРИИ:

АвтомобилиАстрономияБиологияГеографияДом и садДругие языкиДругоеИнформатикаИсторияКультураЛитератураЛогикаМатематикаМедицинаМеталлургияМеханикаОбразованиеОхрана трудаПедагогикаПолитикаПравоПсихологияРелигияРиторикаСоциологияСпортСтроительствоТехнологияТуризмФизикаФилософияФинансыХимияЧерчениеЭкологияЭкономикаЭлектроника






Измерение мощности в цепях постоянного тока






Цель работы: Научиться включать в схему ваттметр электродинамической системы для измерения мощности в цепи постоянного тока.

Необходимо знать:

- устройство электродинамического ваттметра;

- схему включения ваттметра в цепь;

- назначение генераторных зажимов.

Необходимо уметь:

- правильно подключать ваттметр в цепь для измерения мощности;

- определять цену деления ваттметра и вычислять по ней измеренную мощность.

Пояснение к работе.

Из выражения для мощности на постоянном токе P = U·I видно, что её можно измерить с помощью амперметра и вольтметра косвенным путём. На рисунке 4.1. приведена схема включения амперметра и вольтметра.

Рисунок 4.1. Схема включения приборов для измерения мощности в цепи постоянного тока.

Метод получил широкое распространение из – за широкой доступности этих приборов и простоты схемы. Однако в этом случае необходимо проводить отсчет по двум приборам и вычисления, что усложняет измерение и снижает его точность.

Более просто и точно мощность находят непосредственно с помощью электродинамического ваттметра. На рисунке 4.2. показана схема включения ваттметра Pw для измерения мощности Р.

Рисунок 4.2. Схема включения ваттметра в цепь постоянного тока.

Задание.

Предварительная подготовка:

1) изучить методические рекомендации по проведению работы;

2)составить структурную схему измерения мощности в цепи постоянного тока;

3) подготовить ответы на контрольные вопросы.

Порядок выполнения работы.

1. Подобрать приборы и оборудование для выполнения работы:

- Источник постоянного напряжения, 12 В – 1 шт.

- Вольтметр – 2 шт.

- Амперметр – 1 шт.

- Ваттметр – 1 шт.

- Резистор, 100 Ом - 1 шт.

2. Собрать схему и показать ее преподавателю. Электрическая схема измерения мощности в цепи постоянного тока представлена на рисунке 4.3.

Рисунок 4.3. Электрическая схема.

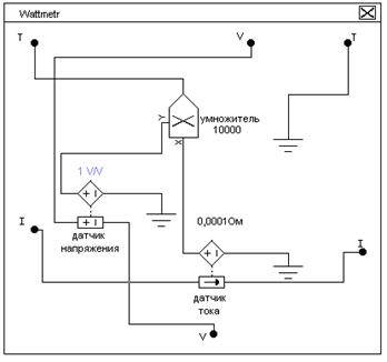
В связи с тем, что в программе Workbench нет ваттметра в совокупности компонентов программы, необходимо собрать приставку к вольтметру постоянного тока, при использовании которой измеряемое им напряжение в вольтах будет в точности соответствовать мощности в ваттах. Приставка, внутренняя структура которой представлена на рисунке 9.4, включает в себя три компонента: источник напряжения, управляемый током в качестве датчика тока, источник напряжения, управляемый напряжением в качестве датчика напряжения, и умножитель, дающий на выходе напряжение численно равное мощности.

Рисунок 4.4. Схема приставки для измерения мощности.

 

3. Включить цепь под напряжение и записать показания приборов.

4. Рассчитать мощность в цепи постоянного тока косвенным методом и сравнить ее с мощностью, измеренной ваттметром.

___________________________________________________________________________

___________________________________________________________________________

 

Показания приборов и расчеты записать в таблицу 4.1.

Таблица 4.1- Опытные и расчетные данные

Измерено Вычислено
I U1 U2 P Pк.м.
А В В Вт Вт
         

5. Написать вывод о порядке включения ваттметра в цепь постоянного тока для измерения мощности.

_________________________________________________________________________________

_________________________________________________________________________________

_________________________________________________________________________________

Контрольные вопросы.

1. Как измерить мощность в цепи постоянного тока косвенным методом?

_________________________________________________________________________________

_________________________________________________________________________________

_________________________________________________________________________________

2. Порядок включения ваттметра в цепь постоянного тока при измерении мощности?

_________________________________________________________________________________

_________________________________________________________________________________

_________________________________________________________________________________

3. Как определить цену деления (постоянную) многодиапазонного ваттметра, имеющего неградуированную шкалу?

_________________________________________________________________________________

_________________________________________________________________________________

_________________________________________________________________________________


Поделиться с друзьями:

mylektsii.su - Мои Лекции - 2015-2026 год. (1.589 сек.)Все материалы представленные на сайте исключительно с целью ознакомления читателями и не преследуют коммерческих целей или нарушение авторских прав Пожаловаться на материал