Студопедия

Главная страница Случайная страница

КАТЕГОРИИ:

АвтомобилиАстрономияБиологияГеографияДом и садДругие языкиДругоеИнформатикаИсторияКультураЛитератураЛогикаМатематикаМедицинаМеталлургияМеханикаОбразованиеОхрана трудаПедагогикаПолитикаПравоПсихологияРелигияРиторикаСоциологияСпортСтроительствоТехнологияТуризмФизикаФилософияФинансыХимияЧерчениеЭкологияЭкономикаЭлектроника






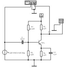
Порядок виконання роботи. 3. 1 зберіть на робочому столі EWB схему у відповідності з рис






3.1 Зберіть на робочому столі EWB схему у відповідності з рис. 3.1, використовуючи джерело напруги гармонічних сигналів і осцилограф.

 
 

3.2 Встановіть параметри джерела сигналів відповідно до заданого варіанту (табл. 3.1).

 

Рисунок 3.1 – Схема вимірювань

 

3.3 Отримайте на екрані осцилографа стійке зображення сигналу.

3.4 Вимірьте період гармонічних коливань і їх амплітудну напругу. Результати вимірювань, значення параметрів осцілограми і органів керування осцилографа внесіть в протокол (табл. 3.2).

3.5 Замініть в схемі рис. 3.1 джерело гармонічних сигналів на джерело напруги імпульсних сигналів і встановіть параметри джерела сигналів відповідно до заданого варіанту (табл.3.1.).

3.6 Отримайте на екрані осцилографа стійке зображення імпульсного сигналу.

3.7 Виміріть період проходження імпульсів, тривалість імпульсів і занесіть результати вимірювань, параметри осцілограми і органів керування осцилографа в протокол (табл.3.2).

3.8 Навперемінно активізуючи кнопки АС і DC на лицьовій панелі осцилографа, прослідіть за зміною положення осцілограми. Поясніть причини змін осцілограми.

 

Таблиця 3.1 – Таблиця варіантів

 

№ в–та Параметри джерела гармонічних сигналів Параметри джерела імпульсних сигналів
Діюча напруга (В) Частота (кГц) Частота (МГц) Коефіцієнт заповнення (D, %) Амплітуда (V, В)
  1, 0   0, 1   2, 5
  1, 4   1, 0   1, 5
  2, 5   0, 2   3, 5
  3, 0   4, 0   4, 5
  4, 0   10, 0   5, 0
  4, 5   20, 0   6, 0
  5, 0   5, 0   3, 0
  6, 0   2, 0   4, 0
  7, 0   3, 0   10, 0
  10, 0   0, 5   1, 5
           

 
 

Рисунок 3.2 – Схема з'єднань з використанням мультиметра та вимірника АЧХ і ФЧХ

3.9 Зберіть на робочому столі схему у відповідності з рис. 3.2, використовуючи мультиметр та вимірювач АЧХ та ФЧХ.

3.10. Отримайте на екрані вимірювача зображення АЧХ та ФЧХ підсилювача, що досліджується (рис. 3.2).

3.11. Проведіть вимірювання постійної напруги на колекторі транзистора схеми рис. 3.2.

 

Таблиця 3.2 – Результати спостережень

 

Джерело cигнала Вимірюваний параметр Од. вим. Результати спостережень Умови вимірювань
Гармонічний Амплітудна напруга, Uа В     hy=, ky=
Період коливань, Т мкс     lx=, kx=
Імпульсний Період коливань, Т мкс     lx=, kx=
Тривалість імпульса, tи. мкс       lx=, kx=
Амплітуда імпульса, Ua В     hy=, ky=

Поделиться с друзьями:

mylektsii.su - Мои Лекции - 2015-2026 год. (1.155 сек.)Все материалы представленные на сайте исключительно с целью ознакомления читателями и не преследуют коммерческих целей или нарушение авторских прав Пожаловаться на материал