Студопедия

Главная страница Случайная страница

КАТЕГОРИИ:

АвтомобилиАстрономияБиологияГеографияДом и садДругие языкиДругоеИнформатикаИсторияКультураЛитератураЛогикаМатематикаМедицинаМеталлургияМеханикаОбразованиеОхрана трудаПедагогикаПолитикаПравоПсихологияРелигияРиторикаСоциологияСпортСтроительствоТехнологияТуризмФизикаФилософияФинансыХимияЧерчениеЭкологияЭкономикаЭлектроника






Радіотелескопи






Іноді випадкове відкриття призводить до виникнення нового напряму в науці.

Радіоастрономія почалася з того, що американський радіоінже- нер Карл Янський знайшов у грудні 1931 р. якісь дивні радіошуми, що заважали радіопередачі на хвилі 14, 7 м. З’ясувалося, що джере­лом перешкод було радіовипромінювання Чумацького Шляху.

Радіотелескоп — астрофізичний прилад для прийому електро­магнітного випромінювання космічних об’єктів у діапазоні несу­чих частот від десятків МГц до десятків ГГц і дослідження його характеристик: координат джерел, просторової структури, інтен­сивності випромінювання, спектра і поляризації.

Радіотелескоп займає початкове положення (найнизькочастот- ніше) серед астрономічних приладів (або комплексів), що дослі­джують електромагнітне випромінювання.

Сучасні радіотелескопи приймають космічні радіохвилі в шес­ти діапазонах — від субміліметрового (X < 1 мм) до декаметрового (X > 10 м). Відомо, що земна атмосфера пропускає радіохвилі в діапа­зонах 1, 4 і 8 мм в інтервалі від 1 см до 20 м. Інакше кажучи, найбіль­ша довжина хвилі, яку пропускає атмосфера, у 20 000 разів більша за найбільшу. Тим часом в оптичному діапазоні аналогічне відно­шення крайніх довжин електромагнітних хвиль близьке до двох. Отже, «радіовікно» у 10 000 разів ширше оптичного «вікна».

У радіотелескопах радіохвилі збирає металеве дзеркало, іноді суцільне, іноді ґратчасте. Його поверхня параболічна. Дзеркало концентрує радіохвилі на маленькій антені. Приймальна антена в радіотелескопах називається опромінювачем.

Дзеркала радіотелескопів мають дуже великі розміри — метри і навіть десятки метрів. Найбільший радіотелескоп з рухомою ан­теною розміщений у Радіоастрономічному інституті ім. М. Планка (Німеччина), D = 100 м (дзеркало).

Ще більший нерухомий телескоп є на острові Пуерто-Рико. Його дзеркало зроблене з кратера згаслого вулкана, D = 305 м, і займає площу понад 7 га. У фокусі дзеркала на висоті 135 м укріплена спеці­альна гондола з опромінювачем. Гондола може переміщатися над дзер­калом і приймати радіовипромінювання з досить великої ділянки неба.

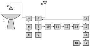
Рис. 5. Схема радіотелескопа:

Антена, 2 — рупор-опромінювач, 3 — рупор-еквівалент, 4 — спрямований відгалужувач, 5 — перемикач, б — генератор шуму, 7 — змішувач, 8 — сигнал ввімкнення калібрування, 9 — гетеродин, 10 — попередній підсилювач проміжної частоти, 11 — підсилювач проміжної частоти, 12 — детектор, 13 — підсилювач низької частоти, 14 — генератор опорної напруги, 15 — синхронний детектор, 16 — RC-фільтр низької частоти, 17 — підсилювач постійного струму, 18 — реєсгрувальний прилад.

Принцип дії радіотелескопа заснований на прийомі й обробці радіохвиль від різних джерел випромінювання. Такими джерела­ми є: Сонце, планети, зорі, галактики, квазари й інші тіла Всесві­ту, а так само міжзоряний газ. Схема радіотелескопа наведена на рис. 5.


Поделиться с друзьями:

mylektsii.su - Мои Лекции - 2015-2026 год. (2.733 сек.)Все материалы представленные на сайте исключительно с целью ознакомления читателями и не преследуют коммерческих целей или нарушение авторских прав Пожаловаться на материал