Студопедия

Главная страница Случайная страница

КАТЕГОРИИ:

АвтомобилиАстрономияБиологияГеографияДом и садДругие языкиДругоеИнформатикаИсторияКультураЛитератураЛогикаМатематикаМедицинаМеталлургияМеханикаОбразованиеОхрана трудаПедагогикаПолитикаПравоПсихологияРелигияРиторикаСоциологияСпортСтроительствоТехнологияТуризмФизикаФилософияФинансыХимияЧерчениеЭкологияЭкономикаЭлектроника






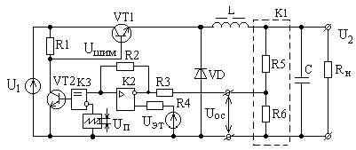
Функциональная схема импульсного стабилизатора постоянного напряжения






 

Импульсный стабилизатор напряжения включает в себя РЭ (VT1), сглаживающий фильтр (LC), схему управления.

 
 


Силовой контур импульсного стабилизатора имеет три состояния. При подаче управляющего импульса (UШИМ) на силовой транзисторный ключ VT1 происходит передача напряжения источника питания U1 через открытый транзистор в нагрузку. Накапливается реактивная энергия в дросселе сглаживающего фильтра L. При размыкании ключа (на интервале паузы широтно- модулированного (ШИМ) сигнала) энергия дросселя передается через обратный диод VD в нагрузку. Если на интервале паузы ток дросселя спадает до нуля, то возникает режим прерывистого тока дросселя, при котором конденсатор разряжается в нагрузку. Схема управления включает в себя: делитель напряжения (R5, R6) с коэффициентом деления K1 = R6/(R5+R6); усилитель сигнала рассогласования с коэффициентом передачи K2 (Ue = UОС – UЭТ); компаратор напряжения K3, который формирует ШИМ - сигнал. Он равен “1”, если уровень пилообразного напряжения больше уровня напряженияUОС. При возрастании входного напряжения U1 уменьшается площадь между уровнем напряжения “пилы” и UОС, что приводит к уменьшению по длительности ШИМ- сигнала. Среднее значение напряжения на выходе при этом уменьшается, т.е. U2 восстанавливается.

 

 
 



Поделиться с друзьями:

mylektsii.su - Мои Лекции - 2015-2026 год. (0.705 сек.)Все материалы представленные на сайте исключительно с целью ознакомления читателями и не преследуют коммерческих целей или нарушение авторских прав Пожаловаться на материал