Студопедия

Главная страница Случайная страница

КАТЕГОРИИ:

АвтомобилиАстрономияБиологияГеографияДом и садДругие языкиДругоеИнформатикаИсторияКультураЛитератураЛогикаМатематикаМедицинаМеталлургияМеханикаОбразованиеОхрана трудаПедагогикаПолитикаПравоПсихологияРелигияРиторикаСоциологияСпортСтроительствоТехнологияТуризмФизикаФилософияФинансыХимияЧерчениеЭкологияЭкономикаЭлектроника






Кинетика электрохимической коррозии






Термодинамика электрохимической коррозии металлов Термодинамическую возможность электрохимической коррозии, как любого химического процесса, можно определить по изменению энергии Гиббса. Поскольку коррозия является самопроизвольно протекающим процессом, то сопровождается ее убылью, т.е. ∆ GT< 0

Т.к. электрохимическая коррозия представляет собой работу совокупности микрогальванических элементов, то ее термодинамическую возможность можно оценить и по знаку электродвижущей силы (ЭДС). Последняя связана с энергией Гиббса соотношением:

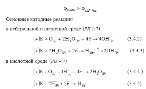
Отрицательному значению , как видно, соответствуют положительное значение ЭДС, которое рассчитывают по разности электродных потенциалов катода и анода или окислителя и восстановителя

Из этого соотношения следует, что коррозия возможна при условии, что потенциал окислителя положительнее потенциала металла, т.е.

являются реакциями кислородного и водородного электродов, потенциалы которых зависят от парциального давления газов и кислотности растворов.

Если потенциал металла положительнее кислородного или водородного электродов, то коррозия металлов невозможна. Например, потенциал золота в отсутствии комплексообразователей положительнее потенциала кислородного электрода во всей области РН, поэтому оно не корродирует ни с поглощением кислорода, ни с выделением водорода.

Если потенциал металла отрицательнее потенциала кислородного электрода, но положительнее потенциала водородного электрода, то коррозия возможна с поглощением кислорода и невозможна с выделением водорода (Cd, Ni, Sn, Cu).

Наконец, если потенциал металла отрицательнее потенциала водородного электрода, то возможна его коррозия как с поглощением кислорода, так и с выделением водорода (Al, Zn, щелочные и щелочноземельные металлы). У них коррозия с водородной деполяризацией термодинамически менее вероятна. Однако реализация термодинамической возможности кинетическими факторами, которые влияют на поляризуемость электрода, т.е. на перенапряжение электродных реакций.

Величины стандартных электродных потенциалов металлов позволяют приближенно судить об их термодинамической стабильности: чем отрицательнее значение потенциала металла, тем выше его восстановительная способность – способность отдавать электроны.

По величине стандартного электродного потенциала все металлы разделяют на пять групп, каждая из которых отделена друг от друга значениями потенциалов водородного и кислородного электродов в кислотной (РН< 7) и нейтральной (РН=7) средах: (При изменении РН раствора от 0 до 14 потенциал водородного электрода изменяется от 0 до – 0, 828В, потенциал кислородного электрода от 1, 229 до 0, 401В).

1) Металлы низкой термодинамической стабильности

Это Na, Mg, Be, Al, Zn и др. Они могут корродировать даже в нейтральных средах, не содержащих кислород и окислители.

2) Металлы термодинамически нестабильные

Это Cd, Ni, Mn, Sn, Pb и др. Они устойчивы в нейтральных средах, не содержащих кислород, в кислотных же средах корродируют даже в его отсутствии.

3) Металлы промежуточной термодинамической активности Это Ag, Cu, Bi, Re, Rh и др. Они устойчивы в кислотных и нейтральных средах в отсутствии кислорода и окислителей.

4) Металлы высокой термодинамической стабильности Это Pt, Pd, Ir и др. Они не корродируют в присутствии кислорода в нейтральных средах.

5) Металлы полной термодинамической стабильности Они устойчивы в кислотных средах даже в писутствии кислорода, однако могут корродировать в растворах, комплексообразователей при наличии окислителей. К этой группе относится золото (Аu).

Эта классификация металлов коррелирует с их положением в периодической системе элементов Д.И.Менделеева: наиболее коррозионно-стойкие располагаются внизу группы переходных элементов (Os, Ir, Pt, Au). В левых подгруппах (IV B, VI B, VII B) находятся легко пассивирующие металлы, причем с ростом порядкового номера склонность к пассивации в подгруппе падает.



Поделиться с друзьями:

mylektsii.su - Мои Лекции - 2015-2026 год. (2.834 сек.)Все материалы представленные на сайте исключительно с целью ознакомления читателями и не преследуют коммерческих целей или нарушение авторских прав Пожаловаться на материал