Студопедия

Главная страница Случайная страница

КАТЕГОРИИ:

АвтомобилиАстрономияБиологияГеографияДом и садДругие языкиДругоеИнформатикаИсторияКультураЛитератураЛогикаМатематикаМедицинаМеталлургияМеханикаОбразованиеОхрана трудаПедагогикаПолитикаПравоПсихологияРелигияРиторикаСоциологияСпортСтроительствоТехнологияТуризмФизикаФилософияФинансыХимияЧерчениеЭкологияЭкономикаЭлектроника






Ход работы. 1. Изучите ГОСТ 2. 710-81 «обозначения буквенно-цифровые в электрических схемах»; ГОСТ 2. 772-68* «машины электрические»; ГОСТ 2. 732-68* «источники света»; ГОСТ






1. Изучите ГОСТ 2.710-81 «Обозначения буквенно-цифровые в электрических схемах»; ГОСТ 2.772-68* «Машины электрические»; ГОСТ 2.732-68* «Источники света»; ГОСТ 2.725-68* «Устройства коммутирующие»; ГОСТ 2.755-87. «Коммутационные устройства и контактные соединения».

2. Выполните принципиальные схемы управления электродвигателем:

а) нереверсивного пуска электродвигателя;

б) схемы управления асинхронным двигателем с реверсивным магнитным пускателем;

в) схемы включения магнитного пускателя с катушкой 220 Вольт;

г) схемы пуска асинхронного двигателя с контактной блокировкой и световой индикацией.

 

Рис.11. Принципиальная схема нереверсивного пуска электродвигателя

 

 

Рис.12. Принципиальная схема управления асинхронным двигателем с реверсивным магнитным пускателем

 

 

Рис.13. Принципиальная схема включения магнитного пускателя

с катушкой 220 Вольт.

 

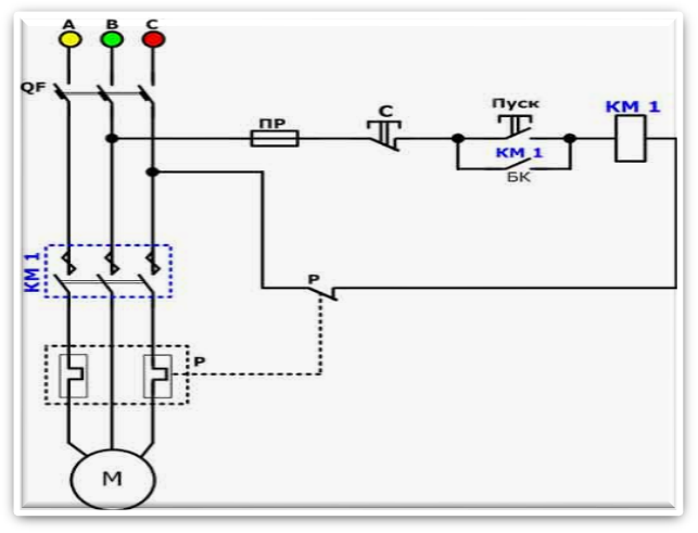
Рис.14. Принципиальные схемы пуска асинхронного двигателя с контактной блокировкой и световой индикацией.

 

3. Объясните условные графические и буквенные обозначения в электрических схемах. Прочитайте принципиальные схемы.

 

Контрольные вопросы

1. Какими условными графическими и буквенными обозначениями в электрических схемах выполняются основные части магнитного пускателя?

2. Как на схемах изображают кнопки «СТОП» и «ПУСК»?

3. В каких случаях двигатель прекращает работать, т.е. электрический ток в схеме отсутствует?

4. Как Вы определите на какое напряжение включается катушка?

5. Объясните принцип контактной блокировки в схеме пуска асинхронного электродвигателя.

Список литературы

1. Камнев, В.Н. Чтение схем и чертежей электроустановок: Учеб. пособие для сред. проф. образования – 2-е изд., стер. – М.: Высшая школа 2008. – 144 с.: ил. (Глава 2, §5).


Поделиться с друзьями:

mylektsii.su - Мои Лекции - 2015-2026 год. (2.636 сек.)Все материалы представленные на сайте исключительно с целью ознакомления читателями и не преследуют коммерческих целей или нарушение авторских прав Пожаловаться на материал