Студопедия

Главная страница Случайная страница

КАТЕГОРИИ:

АвтомобилиАстрономияБиологияГеографияДом и садДругие языкиДругоеИнформатикаИсторияКультураЛитератураЛогикаМатематикаМедицинаМеталлургияМеханикаОбразованиеОхрана трудаПедагогикаПолитикаПравоПсихологияРелигияРиторикаСоциологияСпортСтроительствоТехнологияТуризмФизикаФилософияФинансыХимияЧерчениеЭкологияЭкономикаЭлектроника






Построение структурной и логической модели объекта диагностирования






 

Построение таблицы состояний происходит в несколько этапов. Первоначально рассматривается и анализируется функциональная схема объекта диагностирования рассмотренная в пункте 1.1 и представленная на рисунке 1.1. Здесь же необходимо принять решение о необходимости включения в формируемую логическую модель каждого из элементов функциональной схемы. Если элемент не влияет на работу схемы, то его можно исключить из дальнейшего рассмотрения. Тем более что такие неисправности, как негерметичность, легко обнаружимы оптически.

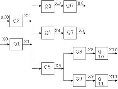
Далее строится структурная схема, представленная на рисунке 3.2, по следующим формальным правилам:

- если какой-либо входной (выходной) сигнал блока характеризуется несколькими параметрами, то каждый из этих параметров обозначается отдельным входом (выходом);

- все блоки обозначаются Pi, входы Zi, выходы Хi;

- если выход какого-либо блока, являющийся входом в другой блок, расщепляется на несколько выходов, то вход также расщепляется на такое же количество входов.

Функциональная схема тормозной системы автомобиля ВАЗ-2105 будет состоять из 8 блоков; P1 – бачок главного цилиндра; P2 – вакуумный усилитель; P3 - главный цилиндр; P4, P5 - тормозные механизмы передних колёс; P6 - регулятор давления; P7, P8 - тормозные механизмы задних колёс. Структурная модель тормозной системы автомобиля ВАЗ-2105 представлена на рисунке 3.1.

Рисунок 3.1 – Структурная схема тормозной системы автомобиля ВАЗ-2105

 

Логическая модель получается на основе структурной. При этом необходимо соблюдать следующие формальные правила:

а) блоки Рi заменяются на Qi;

б) если блок Рi имеет несколько выходов, то он заменяется таким же количеством блоков, каждый из которых имеет один выход и существенные для него входы;

в) выходы и входы блоков представляются как Хi.

 

Рисунок 3.2 – Логическая модель системы охлаждения

 


Поделиться с друзьями:

mylektsii.su - Мои Лекции - 2015-2026 год. (0.423 сек.)Все материалы представленные на сайте исключительно с целью ознакомления читателями и не преследуют коммерческих целей или нарушение авторских прав Пожаловаться на материал