Студопедия

Главная страница Случайная страница

КАТЕГОРИИ:

АвтомобилиАстрономияБиологияГеографияДом и садДругие языкиДругоеИнформатикаИсторияКультураЛитератураЛогикаМатематикаМедицинаМеталлургияМеханикаОбразованиеОхрана трудаПедагогикаПолитикаПравоПсихологияРелигияРиторикаСоциологияСпортСтроительствоТехнологияТуризмФизикаФилософияФинансыХимияЧерчениеЭкологияЭкономикаЭлектроника






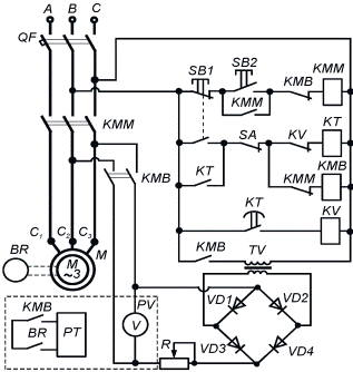
Представлена схема керування асинхронним електродвигуном з яким автоматичним гальмуванням






   механічне гальмування з електричним керуванням

   гальмування противмиканням

   статичне гальмування

   динамічне гальмування

10. Включення додаткових резисторів R у ланцюг статора призводить до

   зниження швидкості холостого ходу

   зниження струмів статора і ротора

   підвищення твердості механічних характеристик

   підвищення струмів статора і ротора

11. Перетворювачі частоти призначені для

   пристрій, який призначений для перетворення електричної енергії у енергію обертового руху

   пристрій, який призначений для перетворення енергії обертового руху в поступальну, або в обертовий рух з іншими параметрами

   пристрій, який призначений для зміни параметрів усіх вхідних в електропривод частин

   перетворення одно- або трифазної напруги з постійною частотою 50 Гц у трифазну напругу зі змінною частотою в діапазоні від 0, 2 до 400 Гц

 

12. Транзисторні інвертори дозволяють здійснювати регулювання напруги і частоти по методу

   синусоїдальної модуляції

   широтно-імпульсної модуляції

   Джоуля-Ленца

   Кірхгофа

 

13. Під логічною операцією розуміють зв'язок між сигналами, які можуть ухвалювати тільки два значення:

   «0» (нуль) та «3» (три)

   «1» (одиниця) та «0» (нуль)

   «2» (два) та «3» (три)

   «1» (одиниця) та «2» (два)

 

14. Джерелом логічних змінних може бути будь-яка фізична система, яка

   має два стійкі стани

   має нескінченну кількість станів

   має безупинно мінливі стани

   нестабільна

 

15. Релейно-контактний еквівалент якої логічної операції (функції двох змінних) представлено:

   кон'юнкція, логічне множення (І)

   інверсія, заперечення (НІ)

   диз'юнкція, логічне додавання (АБО)

   інверсія функції диз'юнкції, стрілка Пірсу (АБО-НІ)

 

16. Релейно-контактний еквівалент якої логічної операції (функції двох змінних) представлено:

   диз'юнкція, логічне додавання (АБО)

   інверсія, заперечення (НІ)

   інверсія функції диз'юнкції, стрілка Пірсу (АБО-НІ)

   кон'юнкція, логічне множення (І)

 

17. Релейно-контактний еквівалент якої логічної операції (функції двох змінних) представлено:

   інверсія функції диз'юнкції, стрілка Пірсу (АБО-НІ)

   кон'юнкція, логічне множення (І)

   інверсія, заперечення (НІ)

   диз'юнкція, логічне додавання (АБО)

 

18. Релейно-контактний еквівалент якої логічної операції (функції двох змінних) представлено:

   кон'юнкція, логічне множення (І)

   еквівалентність (рівнозначність)

   інверсія функції диз'юнкції, стрілка Пірсу (АБО-НІ)

   інверсія функції кон'юнкції, штрих Шеффера (І-НІ)

 

19. Релейно-контактний еквівалент якої логічної операції (функції двох змінних) представлено:

   кон'юнкція, логічне множення (І)

   інверсія функції диз'юнкції, стрілка Пірсу (АБО-НІ)

   еквівалентність (рівнозначність)

   інверсія функції кон'юнкції, штрих Шеффера (І-НІ)

 

20. Релейно-контактний еквівалент якої логічної операції (функції двох змінних) представлено:

   інверсія функції диз'юнкції, стрілка Пірсу (АБО-НІ)

   інверсія функції кон'юнкції, штрих Шеффера (І-НІ)

   еквівалентність (рівнозначність)

   інверсія рівнозначності

 

21. Якої логічної операції (функції двох змінних) представлена дана таблиця істиності:

   інверсія функції диз'юнкції, стрілка Пірсу (АБО-НІ)

   кон'юнкція, логічне множення (І)

   інверсія, заперечення (НІ)

   диз'юнкція, логічне додавання (АБО)

 

22. Якої логічної операції (функції двох змінних) представлена дана таблиця істиності:

   інверсія, заперечення (НІ)

   інверсія функції диз'юнкції, стрілка Пірсу (АБО-НІ)

   диз'юнкція, логічне додавання (АБО)

   кон'юнкція, логічне множення (І)

 

23. Якої логічної операції (функції двох змінних) представлена дана таблиця істиності:

   інверсія функції диз'юнкції, стрілка Пірсу (АБО-НІ)

   кон'юнкція, логічне множення (І)

   інверсія, заперечення (НІ)

   диз'юнкція, логічне додавання (АБО)

 

24. Якої логічної операції (функції двох змінних) представлена дана таблиця істиності:

   еквівалентність (рівнозначність)

   інверсія рівнозначності

   інверсія функції диз'юнкції, стрілка Пірсу (АБО-НІ)

   інверсія функції кон'юнкції, штрих Шеффера (І-НІ)

 

25. Якої логічної операції (функції двох змінних) представлена дана таблиця істиності:

   інверсія функції кон'юнкції, штрих Шеффера (І-НІ)

   інверсія рівнозначності

   інверсія функції диз'юнкції, стрілка Пірсу (АБО-НІ)

   еквівалентність (рівнозначність)

 

26. Якої логічної операції (функції двох змінних) представлена дана таблиця істиності:

   інверсія рівнозначності

   еквівалентність (рівнозначність)

   інверсія функції кон'юнкції, штрих Шеффера (І-НІ)

   інверсія функції диз'юнкції, стрілка Пірсу (АБО-НІ)

 

27. Принцип дії термометрів опору (термоопорів):

   при зміні температури змінюють свій електричний опір

   заснований на неоднаковості розширенні двох зварених між собою деталей, виготовлених з різних матеріалів, котрі мають різні значення коефіцієнту лінійного розширення

   при зростанні температури зменшують свій опір

   полягає у виникненні електрорушійної сили при зміні температури одного зі спаїв замкненого ланцюга, складеного з різнорідних термоелектродів

 

28. Принцип дії біметалевих датчиків температури:

   заснований на неоднаковості розширенні двох зварених між собою деталей, виготовлених з різних матеріалів, котрі мають різні значення коефіцієнту лінійного розширення

   при зміні температури змінюють свій електричний опір

   полягає у виникненні електрорушійної сили при зміні температури одного зі спаїв замкненого ланцюга, складеного з різнорідних термоелектродів

   при зростанні температури зменшують свій опір

 

29. Принцип дії термоелектричних датчиків (термопар):

   при зміні температури змінюють свій електричний опір

   заснований на неоднаковості розширенні двох зварених між собою деталей, виготовлених з різних матеріалів, котрі мають різні значення коефіцієнту лінійного розширення

   при зростанні температури зменшують свій опір

   полягає у виникненні електрорушійної сили при зміні температури одного зі спаїв замкненого ланцюга, складеного з різнорідних термоелектродів

 

30. Принцип дії напівпровідникових терморезисторів (термистори):

   заснований на неоднаковості розширенні двох зварених між собою деталей, виготовлених з різних матеріалів, котрі мають різні значення коефіцієнту лінійного розширення

   полягає у виникненні електрорушійної сили при зміні температури одного зі спаїв замкненого ланцюга, складеного з різнорідних термоелектродів

   при зміні температури змінюють свій електричний опір

   при зростанні температури зменшують свій опір

 

31. Принцип дії дилатометричних датчиків температури:

   при зростанні температури зменшують свій опір

   полягає у виникненні електрорушійної сили при зміні температури одного зі спаїв замкненого ланцюга, складеного з різнорідних термоелектродів

   полягає у тому, що осердя з металу з малим коефіцієнтом температурного розширення розташоване всередині трубки з металу з великим коефіцієнтом теплового розширення та одним кінцем жорстко закріплено на неї

   заснований на неоднаковості розширенні двох зварених між собою деталей, виготовлених з різних матеріалів, котрі мають різні значення коефіцієнту лінійного розширення

32. Електричний аналог якої логічної операції (функції двох змінних) представлено на малюнку:

   інверсія, заперечення (НІ)

   диз'юнкція, логічне додавання (АБО)

   інверсія функції диз'юнкції, стрілка Пірсу (АБО-НІ)

   кон'юнкція, логічне множення (І)

 

33. Електричний аналог якої логічної операції (функції двох змінних) представлено на малюнку:

   кон'юнкція, логічне множення (І)

   інверсія функції кон'юнкції, штрих Шеффера (І-НІ)

   інверсія функції диз'юнкції, стрілка Пірсу (АБО-НІ)

   диз'юнкція, логічне додавання (АБО)

 


Поделиться с друзьями:

mylektsii.su - Мои Лекции - 2015-2026 год. (3.917 сек.)Все материалы представленные на сайте исключительно с целью ознакомления читателями и не преследуют коммерческих целей или нарушение авторских прав Пожаловаться на материал