Студопедия

Главная страница Случайная страница

КАТЕГОРИИ:

АвтомобилиАстрономияБиологияГеографияДом и садДругие языкиДругоеИнформатикаИсторияКультураЛитератураЛогикаМатематикаМедицинаМеталлургияМеханикаОбразованиеОхрана трудаПедагогикаПолитикаПравоПсихологияРелигияРиторикаСоциологияСпортСтроительствоТехнологияТуризмФизикаФилософияФинансыХимияЧерчениеЭкологияЭкономикаЭлектроника






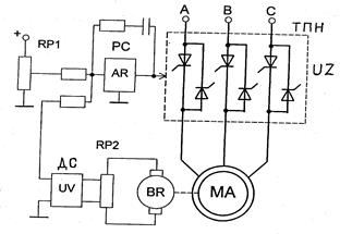
Асинхронный ЭП с регулированием напряжения на статоре






 

 

Относительно дешевая и простая схема, основное преимущество – использование широко распространенных и надежных АД.

Регулирование – принципиально нелинейное М ~ u2.

В описании используется коэффициент передачи двигателя – зависимость изменения вращающего момента от изменения скорости и от изменения напряжения.

Практически диапазон регулирования ограничен переходом двигателя в пульсирующий режим и падением напряжения на силовых тиристорах.

Система применяется в вентиляторах и насосных установках при небольшом диапазоне регулирования.

Главные недостатки:

- нелинейное управление;

- схема настраивается на наихудшие условия, поэтому быстродействие очень низкое;

- при снижении напряжения возрастают потери.

Снижается поток – машина недоиспользуется.

При скорости ниже критической резко падает cosφ из-за увеличения индуктивного сопротивления и смещения поля ротора относительно поля статора. Для повышения cosφ применяются двигатели с «повышенным скольжением» - в обмотке ротора применяются материалы с большим сопротивлением.

ПИ регулятор скорости позволяет стабилизировать частоту среза при изменении параметра (рабочие скорости, напряжения питания, параметры двигателя).

Расчет параметров регулятора проводится на наихудшие условия.

Пропорциональный канал настраивается при максимальном напряжении и скорости, близкой к номиналу – максимальный коэффициент передачи контура и обязательно проверяется при работе на минимальной скорости и максимальном напряжении (в двигателе положительная обратная связь).

Быстродействие интегрального канала преднамеренно занижается так, чтобы обеспечивалась устойчивая работа при минимальном напряжении во всем диапазоне скоростей.

Устойчивость системы очень сильно зависит от нагрузочной характеристики.



Поделиться с друзьями:

mylektsii.su - Мои Лекции - 2015-2026 год. (0.811 сек.)Все материалы представленные на сайте исключительно с целью ознакомления читателями и не преследуют коммерческих целей или нарушение авторских прав Пожаловаться на материал